时间:2018-07-05 06:39
人气:
作者:admin
人们越来越关注使用传统照明方法对环境的影响,同时 LED 价格在不断下降,因此就很多离线式应用而言,大功率 LED 正在迅速成为流行的照明解决方案。高亮度 LED 能节省能源、具有长寿命并对环境有利,这些特点不断促进种类繁多的固态照明 (SSL) 应用的发展。因此,LED 的增长率持续加速,应该并不令人意外。到 2010 年末,高亮度 LED 的市场规模达到了 82 亿美元,预计到 2015 年将增长到超过 200 亿美元,年复合增长率为 30.6% (数据来源:Strategies Unlimited)。过去几年,用作高清电视机 (HDTV) 显示器背光照明的 LED 一直是 LED 市场增长的主要驱动力。不过,随着 LED 普通照明应用在商用和住宅环境中引起越来越大的兴趣,LED 的增长将显著加速。
LED 照明高增长率背后的主要驱动力是,与传统照明方法相比,LED 照明的功耗大幅降低。与白炽灯照明相比,要提供同样的光输出 (以流明为单位),LED 需要的电功率不到白炽灯的 25%。LED 照明还有其他很多优势,但是也有一些与 LED 照明有关的挑战。
LED 照明的优势包括工作寿命比白炽灯长数个量级,这极大地降低了更换成本。能利用以前安装的 TRIAC 调光器给 LED 调光,也是一个主要的成本优势,尤其是在住宅照明领域。LED 能即时接通,不像 CFL 那样需要预热时间,而且 LED 对电源周期不敏感,这一点也与 CFL 不同。此外,LED 不含任何需要管理或处置的有毒材料,而 CFL 需要有毒的水银蒸气才能工作。最后,LED 能实现新的、非常扁平的外形尺寸,这是其他技术不可能做得到的。
能用离线式电源驱动 LED 使得 LED 应用得以迅猛增长,因为这种形式的电源在商用和住宅建筑中很容易得到。尽管 LED 灯更换对最终用户来说实行起来相对简单,但是对 LED 驱动器 IC 的新要求却大大增加了。因为 LED 需要良好调节的恒定电流源,以提供恒定量的光输出,所以用 AC 输入电源给 LED 供电需要一些特殊的设计方法,而且有一些非常特殊的设计要求。
视你在世界上不同地方而不同,离线式电源的范围约为 90VAC 至 265VAC,同时频率范围为 50Hz 至 65Hz。因此,要为全球市场生产 LED 灯,理想情况是可提供无需修改就能适用于世界上任何地方的单一电路设计。这就需要单一 LED 驱动器 IC 能处理多种输入电压和供电频率。
此外,很多离线式 LED 应用要求 LED 与驱动电路实现电气隔离。这主要是出于安全考虑,也是几个监管机构的要求。电气隔离一般由隔离反激式 LED 驱动器拓扑提供,该拓扑利用一个变压器隔离驱动电路的主端和副端部分。
采用 LED 照明背后的驱动力是,提供一定量光输出所需的功率极大降低,因此当务之急是,LED 驱动器 IC 要提供最高效率。因为 LED 驱动器电路必须将高压 AC 电源转换为在较低电压时能提供良好调节的 LED 电流,所以 LED 驱动器 IC 必须设计为提供高于 80% 的效率,这样才能不浪费功率。
此外,为了让 LED 灯可以使用住宅应用中常见的、大量安装的 TRIAC 调光器,LED 驱动器 IC 必须能有效地用这些调光器工作。TRIAC 调光器专为与白炽灯和卤素灯很好地配合工作而设计,这两种灯是理想的阻性负载。然而,LED 驱动器电路一般是非线性的,而且不是纯阻性负载。其输入桥式整流器在 AC 输入电压处于其正和负峰值时通常吸收高强度的峰值电流。因此,LED 驱动器 IC 必须通过设计来“模仿”一个纯阻性负载,以确保 LED 在不产生任何明显闪烁的情况下正确起动,并利用一个 TRIAC 进行适当的调光。
在 LED 照明中,功率因数校正 (PFC) 是一个重要的性能规格。简言之,如果所吸取的电流与输入电压成正比且同相,那么就可实现等于 1 的功率校正因数。因为白炽灯是一种纯电阻性负载,所有输入电流和输入电压是同相的,PFC 为 1。当 PFC 与本地电源所需电功率大小有关时,PFC 尤其重要。也就是说,在一个电源系统中,就传输相同数量的有用功率而言,功率因数低的负载比功率因数高的负载吸取更大的电流。需要更大的电流会提高配电系统中损失的能量,这又导致需要较粗的导线和其他较大型的传输设备。因为较大型的设备成本高且浪费能量,所以电力公司通常会向功率因数较低的工业或商用客户收取更高的费用。LED 应用的国际标准仍然在开发之中,不过大多数人认为,将要求大部分 LED 照明应用的 PFC》0.90。
因为 LED 驱动器电路 (包括很多二极管、变压器和电容器) 的表现不会与纯电阻性负载一样,所以其 PFC 可能低至 0.5。为了将 PFC 提高到高于 0.9, 有源或者无源 PFC 电路都必须设计到 LED 驱动器电路中。还应该提到的一点是,在运用大量 LED 照明阵列的应用中,高 PFC 尤其重要。例如,在使用超过几百个 50W LED 灯的停车库中,高 PFC (》 0.95) LED 驱动器设计将是很有利的。
除了高 PFC 很重要,最大限度地降低 LED 灯的谐波失真度也很重要。国际电工委员会 (International Electrotechnical Commission) 已经制订了 IEC 61000-3-2 C 类照明设备谐波规范,以确保新的 LED 照明系统满足这些低失真要求。
在照明应用中,能在较宽的线路输入电压、输出电压和温度变化范围内准确调节 LED 电流是至关重要的,因为 LED 亮度的变化必须是人眼难以察觉的。类似地,为了确保 LED 有最长的工作寿命,不用高于其最大额定值的电流驱动 LED 也是很重要的。在隔离反激式应用中调节 LED 电流并不总是很简单,而是常常需要一个光耦合器来闭合所需的反馈环路,或者可能要增加一个额外的转换级。不过,这两种方法都增加了复杂性和可靠性问题。幸运的是,有些 LED IC 驱动器设计采用了新的设计方法,以确保无需这些额外的组件和 / 或增加设计复杂性,就能准确调节 LED 电流。
要很快从白炽灯过渡到 LED 灯,面临的最大障碍之一是基于 LED 解决方案的成本和尺寸。消费者习惯于支付不到 0.50 美元更换一个 60W 的白炽灯,支付大约 3 美元更换一个同样瓦数的 CFL 灯。支付超过 30 美元更换一个 LED 灯,是消费者要克服的一大障碍。以这样的价格计算,在 LED 的寿命期内,节省的电能和更换成本相比,换成 LED 灯确实有经济意义。不过,大多数消费者不习惯于这样联系起来看问题。一般而言,仓库、停车库等尤其因照明而支付高额能源账单的商业企业会更快地采用 LED 照明,因为费用节省更加明显。随着 LED 灯购买费用的下降,将有更多消费者愿意转向 LED 照明。
最后,一个同样重要的因素是,LED 照明解决方案的尺寸。很多照明灯都是直接旋进灯座就可以更换的,因此整个 LED 解决方案必须能装进与原来的白炽灯体积和形状相同的空间中。LED 需要一个散热器和一个复杂得多的驱动器电路,所以在与白炽灯体积和形状相同的空间中装入包括这两个部分的整个 LED 解决方案,可能是个挑战。因此,所需要的 LED 驱动器 IC 要能在一个简单、占板面积紧凑的解决方案中提供所有这些需要的功能和特性。
为了满足离线式照明的要求 (例如高功率因数、高效率、隔离和 TRIAC 调光器兼容性),以前的 LED 驱动器采用很多外部分立式组件,结果形成了又大、又复杂的解决方案。
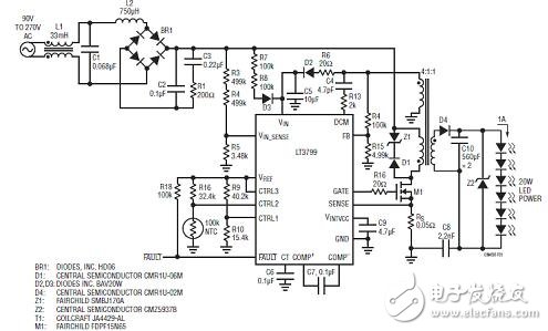
凌力尔特的 LT3799 集成了离线式 LED 照明需要的所有功能,解决了这些复杂性、空间和性能问题。LT3799 是一款具有源功率因数校正的隔离反激式 LED 控制器,专门为在 90VAC 至 265VAC 的通用输入范围驱动 LED 而设计。该器件以关键导通 (边界) 模式控制一个隔离反激式转换器,适用于需要 4W 至超过 100W 或更高 LED 功率的 LED 应用。其新颖的电流检测电路无需使用光耦合器,就能向副端提供良好调节的输出电流。其独特的泄能电路使得 LED 驱动器可与 TRIAC 调光器相兼容,而无需增设额外的组件。
LED 开路和短路保护确保长期可靠性。
图 1 显示了一个完整的 LED 驱动器解决方案,其效率高达 86%。LT3799 从主端开关电流波形检测输出电流。就一个以边界模式工作的反激式转换器而言,输出电流方程式为:
IOUT = 0.5 • IPK • N • (1 – D)
IPK 是峰值开关电流,N 是主端至副端匝数比,D 是占空比。该 IC 通过一种新颖的反馈控制电路调节峰值开关电流和占空比以此调节输出电流。与需要知道输入功率和输出电压信息的其他主端检测方法不同,这种新型电路提供好得多的输出电流调节,因为准确度几乎不受变压器绕组电阻、开关 RDS(ON)、输出二极管正向压降和 LED 电缆压降的影响。

图 1:采用 LT3799 和 TRIAC 可调光的 20W 离线式 LED 驱动器
90V TO 270V:90V 至 270V
20W LED POWER:20W LED 功率
通过使线路电流跟随施加的正弦波电压,LT3799 实现了高功率因数,并且满足了 IEC 61000-3-2 C 类照明设备谐波要求。如果所吸取的电流与输入电压成正比,就能实现等于 1 的功率因数。LT3799 用一个从输入电压产生的、与输入电压成比例的电压调制峰值开关电流。如在图 2 中能看到的那样,这种方法提供 0.98 或更高的功率因数。一个小带宽反馈环路保持对输出电流的调节,而且不会使输入电流失真。

图 2:具有源功率因数校正的 LT3799 的 VIN 和 IIN 波形
Voltage:电压
Current:电流
Time:时间
Frequency:频率
当 TRIAC 调光器处于断开状态时,它不是彻底断开的。有相当大的泄漏电流通过其内部滤波器流到 LED 驱动器。这个电流给 LED 驱动器的输入电容器充电,从而导致 LED 随机开关和闪烁。以前的解决方案增加一个泄能电路,该电路包括一个大和昂贵的高压 MOSFET。LT3799 将变压器主端绕组和主开关用作泄能电路,因此无需这类 MOSFET 或其他任何额外的组件。如图 3 所示,当 TRIAC 断开时,MOSFET 栅极信号为高,且 MOSFET 接通,从而泄放掉漏电电流,并保持输入电压为 0V。TRIAC 一接通,MOSFET 就无缝地变回正常的供电器件。

图 3:MOSFET 栅极信号和 VIN
此外,LT3799 在整个输入电压、输出电压和温度范围内提供 LED 电流调节。见图 4,可以看到,正如大多数美国照明应用所要求的那样,当输入从 90VAC 变到 150VAC 时,LED 电流保持在 ±5% 的调节范围内。LT3799 采用一个独特的电流检测电路取代了光耦合器,以向副端提供良好调节的电流。这不仅降低了成本,还改善了可靠性。

图 4:LT3799 LED 电流调节与 VIN (AC)
LED Current vs Input Voltage:LED 电流与输入电压
通过变压器的第三个绕组持续监视 LED 电压。当主开关断开时,第三个绕组的电压与输出电压成正比,输出二极管传导电流。一旦过压或 LED 开路,主开关就断开,CT 引脚的电容器开始放电。然后该电路进入打嗝模式。在 LED 短路情况下,VIN 引脚电压降至低于 UVLO 门限之前,该 IC 以最低频率运行,因为第三个绕组不能给该 IC 提供足够的功率。然后该 IC 进入启动排序状态。
CTRL 引脚和模拟调光
LT3799 的输出可以通过多个 CTRL 引脚调节。例如,输出电流可以跟随一个加到任意 CTRL 引脚的 DC 控制电压,以实现模拟调光。过热保护和线路过压保护功能也可以利用这些 CTRL 引脚轻松地实现。
LT3799 运用具整个 LED 驱动电路 (包括 EMI 滤波器) 的单级设计,仅需要 40 个外部组件,可保持解决方案简单、占板面积紧凑和具成本效益。图 1 中 20W 电路的总尺寸仅为 30mm x 75mm,厚度仅为 30mm,从而非常适用于多种 LED 应用。通过改变几个外部组件,这个电路就可以进一步为 120VAC、240VAC 甚至 377VAC 应用或几乎任何常见的 AC 输入而优化。
面向通用照明应用的离线供电 LED 不断促进对高性能和具成本效益的 LED 驱动器 IC 解决方案的需求。这类 LED 驱动器必须提供电气隔离、高效率、PFC 》 0.90 和 TRIAC 调光功能。此外,它们还必须提供良好调节的 LED 电流,以保持一致的亮度,而不管输入电压或 LED 正向电压如何变化,同时它们必须提供各种保护功能以提高系统的可靠性。向 LED 照明过渡的经济性也要求LED 驱动器电路必须非常具成本效益。幸运的是,现在已经有这类 LED 驱动器了。