时间:2018-04-20 14:42
人气:
作者:admin
在种类繁多的照明应用中,LED 的采用势头持续强劲。这种始终如一的强劲势头意味着,提供 LED 驱动器 IC 的模拟 IC 供应商会有良好的业务势头。在过去一年中,高亮度 (HB) LED 达到了一些关键的性能标准,这导致对 LED 驱动器 IC 需求的大幅增长,这类 IC 是在所有最终市场应用中为 LED 供电所必需的。
对 LED 驱动器 IC 的需求目前处于后萌芽阶段,通过研究几种将使该需求进入加速增长阶段的促进因素,我们发现,LED 显然将迅速成为主流照明源。一些主要的驱动因素是:汽车照明、大型平板高清 (HD) LCD电视机、手持式设备、LED 光输出、LED 的成本因素、以及 LED 取代白炽灯这种潜在用途。
奥迪公司是第一家在多种车型中使用 LED 前灯的汽车制造商,早在 2008 年就开始使用了。奥迪的汽车照明系统包含两个起主要作用的近光前灯,该系统由两个 LED 阵列组成,每个 LED 阵列都含有 4 个有源组件。另外 3 个 LED 阵列 (每个含有两个 LED IC) 位于光学透镜的后面,它们的任务是控制明 / 暗分界线和前灯照明范围。就远光前灯而言,4 个 LED 阵列位于与近光阵列相邻的地方。靠近照明系统的下边缘,一排 24 个 LED 组成白天行车灯 (DRL)。不过,正是这些白天行车灯使奥迪汽车外观新颖和令人兴奋,奥迪汽车的外观非常受购车一族的欢迎。不久以后,很多其他制造商都跟风而上,奔驰 (Mercedes)、捷豹 (Jaguar)、雷克萨斯 (Lexus) 和保时捷 (Porsche) 等等,也都提供类似的白天行车灯了。
而 LED 前灯系统在采用上却落后了,这主要是成本原因。不过,2011 年出现的一些早期迹象似乎表明这种状况将开始发生变化,因为事实上,LED 允许设计时更加灵活地进行选择,同时 LED 效率的提高使成本 / 性能得到了更有利的平衡。因此,现在我们看到,凯迪拉克 (Cadillac)、丰田 (Toyota) 和雷克萨斯 (Lexus) 的各种车型都将 LED 前灯作为可选配件提供。例如,凯迪拉克凯雷德 (Cadillac Escalade)、雷克萨斯 LS600H (Lexus LS600H) 和丰田普锐斯 (Toyota Prius),都可以选配 LED 前灯。
LED 驱动器 IC 用来驱动给高清平板电视机提供背光照明的 LED 时有很多优势。这些 IC 使 LED 驱动器电路解决方案能做到纤巧、紧凑和扁平。这些 IC 还以高开关频率工作,以在基于充电泵的拓扑中减小输出电容器的电容值、尺寸和成本。在基于电感器的 DC/DC 开关拓扑中,这种高开关频率减小了电感器和输出电容器的值、尺寸和成本。此外,在有些情况下,LED 驱动器 IC 可能包括内置的肖特基二极管和升压二极管,因此减少了外部组件的数量。这反过来又减小了设计复杂性、解决方案尺寸和成本。
从运动图像模糊到彩色再现,LCD 高清电视机 (HDTV) 有各种缺点。也就是说,就目前一代 LCD HDTV 而言,无法实现真正的黑色,而且所有颜色的动态范围都较低。传统的HDTV 是用 CCFL 管进行背光照明的,仅能提供 450 至 650 cd/m2 的对比度。这些HDTV 的主要问题是,CCFL 背光照明不能彻底关断或局部地调光。
相反,如果采用高亮度 LED 背光照明,那么背光照明“群”中的 LED 阵列 (就 46 英寸显示器而言,多达 1,600 个 LED) 可以局部调光或关断,从而实现比 CCFL 设计几乎高一个数位级的对比度 (》4,000cd/m2)。此外,通过调整背光照明 LED 群的亮度,可以再现更多中间色调的颜色,从而使画面更加生动。另一个好处是,能彻底地局部关断 LED, 从而减轻了运动图像模糊问题。通过在帧之间彻底关断 LED,几乎消除了与快速运动物体有关的图像模糊问题。此外,在解决 CCFL 背光照明 LCD 电视机平常遇到快速运动图像模糊问题时,LED 非常高的响应速度就至关重要。
今天很多移动电话有内置数码相机功能,能拍摄高分辨率静止图像和视频。相机性能的提高也导致需要大功率白光光源,以在室内或在昏暗的环境光线条件下使用相机。在配备相机的蜂窝电话中,白光 LED 已经成为主要的光源,因为白光 LED 拥有新式蜂窝电话设计师所希望的各种特点:小尺寸、大的光输出、能提供“闪光灯”和连续“视频”物体照明。目前已经开发出专门用作集成式相机光源的大输出功率 LED。
类似地,几乎任何电池供电的消费类手持式设备都用彩色有源矩阵 LCD 来显示用户所需的不同类型信息和数据。然而,制造商面临的挑战是,确保用户在任何类型的环境中都能从这些显示屏上读取信息。为了达到这个目的,制造商必须提供具恰当背光照明量的彩色 LCD。这种背光照明通常由白光 LED 提供,视显示屏尺寸的不同而有所不同,白光 LED 采用了各种不同的组合形式。这反过来又导致了对紧凑、高效率和低噪声 LED 驱动器 IC 的需求,因为需要这类驱动器 IC 为白光 LED 供电。
大功率或高亮度 LED 的光输出已经超过每 Watt 100 流明这个关键的里程碑,甚至有些制造商自称,在实验室中已经达到了每 Watt 200 流明。这意味着,就能效而言,LED 现在已经超过了 CFL (每 Watt 80 流明)。然而,进一步的预测显示,到 2012 年,LED 将达到每 Watt 150 流明的光输出。另一个优势是 LED 的长寿命。视计算方法的不同而不同,白光 LED 灯的寿命至少为 1 万小时,有些甚至声称达到了 5 万小时。此外,LED 是“绿色”产品,因为它们不含任何有害材料。
这些进步具有重要意义,因为美国能源部公布,在美国所发电量中,照明消耗占 22%。广泛使用 LED 照明可能使照明耗电量减半。从另一个角度来理解,到 2027 年,LED 照明有可能使每年能源使用量减少相当于 5 亿桶石油,同时还伴随着二氧化碳排放量的减少。
LED 照明的成本已经非常迅速地下降了。单个白光 LED (几个白光 LED 组成一个 LED 灯,LED 占 LED 灯的大部分成本) 的价格几年前大约为 5 美元,过去一年中,已经降至不到 1 美元了。很多 LED 行业的分析师都预测,在未来一年内, LED 灯的价格将达到消费者可以接受的程度,LED 灯将取代白炽灯。有些 LED 制造商宣布,已经设计出了能为 LED 灯供电的发光芯片,能使 LED 灯产生可与家庭中极其普遍地使用的 75W 白炽灯相比的光输出。这种类型的 LED 芯片为了能提供这样的光输出量,通常需要 12W 至 15W 的功率。
今天,LED 驱动器 IC 必须具有的一个关键性能特点是能给 LED 充分调光。既然 LED 是用恒定电流驱动的,其中 DC 电流值与 LED 的亮度成正比,那么要改变 LED 的亮度,就有两种通过控制 LED 电流来调光的方法。第一种方法是模拟调光,在这种方法中,通过降低恒定 LED 电流值,成比例地降低 LED 的 DC 电流值。降低 LED 电流可能导致 LED 颜色的改变或不准确的 LED 电流控制。第二种方法是数字或脉冲宽度调制 (PWM) 调光。PWM 调光以等于或高于 100Hz 的频率通断 LED,人眼对这种频率的通断察觉不到。PWM 调光的占空比与 LED 亮度成正比,同时,在接通时 LED 电流保持同一个值不变 (如 LED 驱动器 IC 所设定的那样),从而在高调光比时保持 LED 颜色不变。在某些应用中,使用这种 PWM 调光方法能提供高达 3000:1 的调光比。
凌力尔特公司的 LED 驱动器 IC采用既满足输入电压范围要求、又满足所需输出电压和电流要求的转换拓扑,尤其在驱动高亮度 LED 的情况下,能为很多不同类型的 LED 配置提供充足的电流和电压。因此,凌力尔特公司的高亮度 LED 驱动器 IC 一般具有以下特点:
(A)宽输入电压范围
(B)宽输出电压范围
(C)高效率转换
(D)严格调节的 LED 电流匹配
(E)低噪声、恒定频率工作
(F)独立的电流和调光控制
(G)宽调光比范围
(H)小型紧凑的占板面积,所需外部组件最少
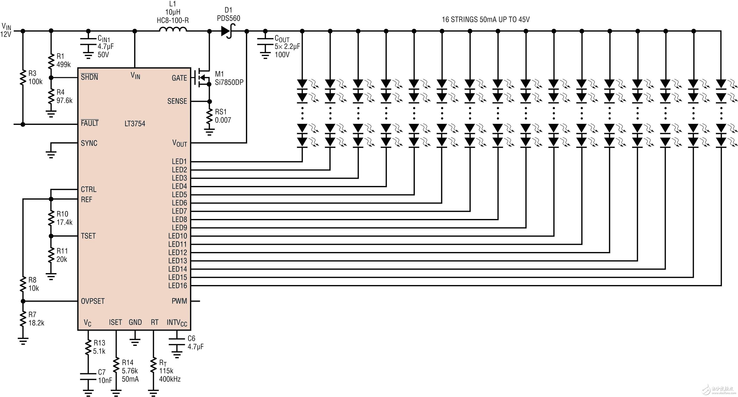
当白光 LED 用于大型平板显示器的背光照明时,凌力尔特公司推出的新产品 LT3754能解决与驱动白光 LED 有关的设计问题。LT3754 是一款创新性 LED 驱动器 IC,可用于配备了 26 英寸或更大尺寸平板显示屏高清电视机。这款升压模式 LED 驱动器有 16 个单独的通道,每个通道具有约 3.2V 的 Vf,能驱动由多达一个由 15 个 50mA LED 组成的 LED 串。因此,每个 LT3754 能驱动多达 240 个 50mA 的白光 LED。结果,一个 26 英寸的 LCD 高清电视机也许仅需要一个 LT3754,就能提供必需的背光照明。所有 16 个通道都通过单个 PWM 输入控制,能提供高达 3,000:1 的 PWM 调光比。
LT3754 使用一个小型电感器和甚至更纤巧的陶瓷输出电容器。惟一需要的其他组件是单个输入电容器、MOSFET 和一个电流设定电阻器,如图 1 所示。每个通道都跟随一个可编程设定的主电流,以允许每串 LED 有 10mA 至 50mA 的 LED 电流。这些通道还可以并联,以提供更大的 LED 电流。输出电压适应 LED Vf 的变化,以实现最佳效率,开路 LED 故障不影响所连接的其他 LED 串的工作。LT3754 采用紧凑型 32 引脚、5mm x 5mm QFN 封装。

图 1:38W LED 驱动器驱动 16 串每串有 15 个 50mA LED 的 LED 串
16 STRINGS 50mA UP TO 45V:16 串, 50mA,高达 45V
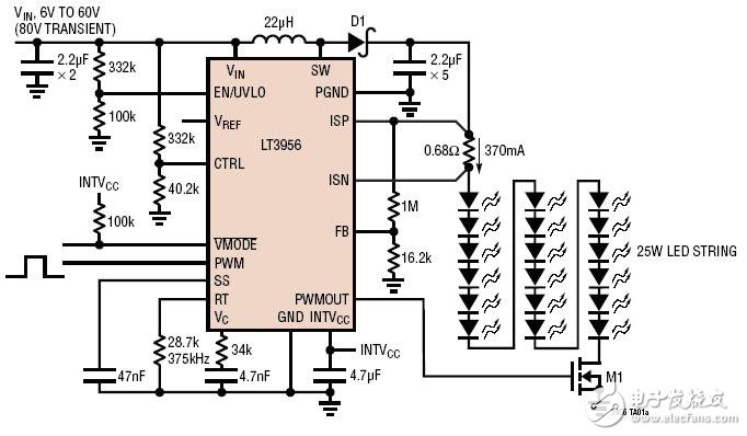
现在,用一个由 18 个串联 LED 组成的阵列可以配置一个 25W 的白光 LED 前灯,流过 LED 的 350mA 电流可产生需要的光输出。不过,一个主要的障碍是,如何高效率、简单地驱动这样一个配置。一个可能的解决方案是,使用凌力尔特公司最近推出的 LT3956 单片 LED 驱动器。LT3956 是一款 DC/DC 转换器,为作为恒定电流和恒定电压调节器工作而设计。它非常适用于驱动大电流、高亮度 LED (参见图 2)。

图 2:效率为 94% 的 25W 白光 LED 前灯驱动器
TRANSIENT:瞬态
LED STRING:LED 串
LT3956 包括一个额定值为 84V/3.3A 的内部低压侧 N 沟道功率 MOSFET,用内部调节的 7.15V 电源驱动。其固定频率、电流模式架构可在宽的电源和输出电压范围内实现稳定工作。一个以地为基准的电压反馈 (FB) 引脚用作几种 LED 保护功能的输入,还使该转换器能作为恒定电压源工作。频率调节引脚允许用户在 100kHz 至 1MHz 范围内设定频率,以优化效率、性能或外部组件尺寸。
LT3956 在 LED 串的高压侧检测输出电流。就驱动 LED 而言,高压侧检测是最灵活的方法,允许升压、降压或降压-升压模式配置。PWM 输入提供高达 3,000:1 的 LED 调光比,而 CTRL 输入提供额外的模拟调光功能。
用 LED 驱动器驱动的任何 LED 都必须能以最低功率提供必需的光输出量,这样才不会在最终系统中引起显著的热量设计限制。幸运的是,就照明设计师而言,既存在高效率 LED,又存在高性能 LED 驱动器,可提供他们最需要的特性:以适中的功率和情合理的成本下提供大量光输出。