时间:2017-05-22 10:54
人气:
作者:admin
半导体发光二极管简称LED,从上世纪六十年代研制出来并逐步走向市场化,其封装技术也是不断改进和发展。LED 由最早用玻璃管封装发展至支架式环氧封装和表面贴装式封装,使得小功率LED 获得广泛的应用。从上世纪九十年代开始,由于LED 外延、芯片技术上的突破,四元系AlGaInP 和GaN 基的LED相继问世,实现了LED 全色化,发光亮度大大提高,并可组合各种颜色和白光。器件输入功率上有很大提高。目前单芯片1W 大功率LED 已产业化并推向市场,***国联也已研制出10W 的单芯片大功率LED。这使得超高亮度LED 的应用面不断扩大,首先进入特种照明的市场领域,并向普通照明市场迈进。由于LED 芯片输入功率的不断提高,对这些功率型LED 的封装技术提出了更高的要求。功率型LED 封装技术主要应满足以下二点要求:一是封装结构要有高的取光效率,其二是热阻要尽可能低,这样才能保证功率LED 的光电性能和可靠性。所以本文将重点对功率型LED 的封装技术作介绍和论述。
由于功率型LED 的应用面非常广,不同应用场合下对功率LED 的要求不一样。根据功率大小,目前的功率型LED 分为普通功率LED 和W 级功率LED 二种。输入功率小于1W 的LED(几十mW 功率LED除外)为普通功率LED;输入功率等于或大于1W 的LED 为W 级功率LED。而W 级功率LED 常见的有二种结构形式,一种是单芯片W 级功率LED,另一种是多芯片组合的W 级功率LED。
1.国外功率型LED 封装技术:
(1)普通功率LED
根据报导,最早是由HP 公司于1993 年推出“食人鱼”封装结构的LED,称“Super flux LED”,并于1994年推出改进型的“Snap LED”,其外形如图1 所示。它们典型的工作电流,分别为70mA 和150mA,输入功率分别为0.1W 和0.3W。
Osram 公司推出“Power TOP LED”是采用金属框架的PLCC 封装结构,其外形图如图2 所示。之后其他一些公司推出多种功率LED 的封装结构。其中一种PLCC-4 结构封装形式,其功率约200~300mW,这些结构的热阻一般为75~125℃/W。总之,这些结构的功率LED 比原支架式封装的LED 输入功率提高几倍,热阻下降几倍。
(2)W 级功率LED
W 级功率LED 是未来照明的核心部分,所以世界各大公司投入很大力量,对W 级功率封装技术进行研究开发,并均已将所得的新结构、新技术等申请各种专利。单芯片W 级功率LED 最早是由Lumileds 公司于1998 年推出的Luxeon LED,其结构如图3 所示,根据报导,该封装结构的特点是采用热电分离的形式,将倒装芯片用硅载体直接焊接在热沉上,并采用反射杯、光学透镜和柔性透明胶等新结构和新材料,提高了器件的取光效率并改善了散热特性。可在较大的电流密度下稳定可靠的工作,并具有比普通LED 低得多的热阻,一般为14~17℃/W,现有1W、3W 和5W的产品。该公司近期还报导[1]推出Luxeon III LED 产品,由于对封装和芯片进行改善,可在更高的驱动电流下工作,在700mA 电流工作50000 小时后仍能保持70%的流明,在1A 电流工作20000 小时能保持50%的流明。
Osram 公司于2003 年推出单芯片的“Golden Dragon”系列LED[2],如图4 所示,其结构特点是热沉与金属线路板直接接触,具有很好的散热性能,而输入功率可达1W。我国***UEC 公司(国联)采用金属键合(Metal Bonding)技术封装的MB 系列大功率LED[3]其特点是用Si 代替GaAs 衬底,散热好,并以金属黏结层作光反射层,提高光输出。现有LED 单芯片面积分别为:0.3×0.3mm2、1×1mm2 和2.5×2.5mm2 的芯片,其输入功率分别有0.3W 、1W 和10W,其中2.5×2.5mm2芯片光通量可达200lm,0.3W 和1W 产品正推向市场。多芯片组合封装的大功率LED,其结构和封装形式较多,这里介绍几种典型的结构封装形式:
①美国UOE 公司于2001 年推出多芯片组合封装的Norlux 系列LED[4],其结构是采用六角形铝板作为衬底,如图5 所示,铝层导热好,中央发光区部分可装配40 只芯片,封装可为单色或多色组合,也可根据实际需求布置芯片数和金线焊接方式,该封装的大功率LED 其光通量效率为20lm/W,发光通量为100lm。
②Lanina Ceramics 公司于2003 年推出采用公司独有的金属基板上低温烧结陶瓷(LTCC-M)技术封装的大功率LED 阵列[5],有二种产品:一种为7 元LED 阵列,光通量为840lm,功率为21W。另一种是134 元LED 阵列,光通量为360lm,功率134W。由于LTCC-M 技术是将LED 芯片直接连接到密封阵列配置的封装盒上,因此工作温度可达250℃。
③松下公司于2003 年推出由64 只芯片组合封装的大功率白光LED[6],光通量可达120lm,采用散热性能优良的衬底,把这些芯片封装在2cm2 的面积中,其驱动电流可达8W,这种封装中每1W 输入功率其温升仅为1.2℃。
④日亚公司于2003 年推出号称是全世界最亮的白光LED,其光通量可达600lm,输出光束为1000lm时,耗电量为30W,最大输入功率为50W,提供展览的白光LED 模块发光效率达33lm/W。有关多芯片组合的大功率LED,许多公司根据实际市场需求,不断开发很多新结构封装的新产品,其开发研制的速度是非常快。
2.国内功率型LED 封装技术
国内LED 普通产品的后工序封装能力应该是很强的,封装产品的品种较齐全,据初步估计,全国LED 封装厂超过200 家,封装能力超过200 亿只/年,封装的配套能力也是很强的,但是很多封装厂为私营企业,目前来看规模偏小。
国内功率型LED 的封装,早在上世纪九十年代就开始,一些有实力的后封装企业,当时就开始开发并批量生产,如“食人鱼”功率型LED。国内的大学、研究所很少对大功率LED 封装技术开展研究,信息产业部第13 研究所对功率型LED 封装技术开展研究工作,并取得很好的研究成果,具体开发出功率LED 产品。
国内有实力的LED 封装企业(外商投资除外),如佛山国星、厦门华联等几个企业,很早就开展功率型LED的研发工作,并取得较好的效果。如“食人鱼”和PLCC 封装结构的产品,均可批量生产,并已研制出单芯片1W 级的大功率LED 封装的样品。而且还进行多芯片或多器件组合的大功率LED 研制开发,并可提供部分样品供试用。对大功率LED 封装技术的研究开发,目前国家尚未正式支持投入,国内研究单位很少介入,封装企业投入研发的力度(人力和财力)还很不够,形成国内对封装技术的开发力量薄弱的局面,其封装的技术水平与国外相比还有相当的差距。
半导体LED 要作为照明光源,常规产品的光通量与白炽灯和荧光灯等通用性光源相比,距离甚远。因此,LED 要在照明领域发展,关键要将其发光效率、光通量提高至现有照明光源的等级。功率型LED 所用的外延材料采用MOCVD 的外延生长技术和多量子阱结构虽然其外量子效率还需进一步提高,但获得高发光通量的最大障碍仍是芯片的取光效率低。现有的功率型LED 的设计采用了倒装焊新结构来提高芯片的取光效率,改善芯片的热特性,并通过增大芯片面积,加大工作电流来提高器件的光电转换效率,从而获得较高的发光通量。除了芯片外,器件的封装技术也举足轻重。关键的封装技术工艺有:
1、散热技术
传统的指示灯型LED 封装结构,一般是用导电或非导电胶将芯片装在小尺寸的反射杯中或载片台上,由金丝完成器件的内外连接后用环氧树脂封装而成,其热阻高达250~300℃/W,新的功率型芯片若采用传统式的LED 封装形式,将会因为散热不良而导致芯片结温迅速上升和环氧碳化变黄,从而造成器件的加速光衰直至失效,甚至因为迅速的热膨胀所产生的应力造成开路而失效。因此,对于大工作电流的功率型LED芯片,低热阻、散热良好及低应力的新的封装结构是功率型LED 器件的技术关键。采用低电阻率、高导热性能的材料粘结芯片;在芯片下部加铜或铝质热沉,并采用半包封结构,加速散热;甚至设计二次散热装置,来降低器件的热阻。在器件的内部,填充透明度高的柔性硅橡胶,在硅橡胶承受的温度范围内(一般为-40℃~200℃),胶体不会因温度骤然变化而导致器件开路,也不会出现变黄现象。零件材料也应充分考虑其导热、散热特性,以获得良好的整体热特性。
2、二次光学设计技术
为提高器件的取光效率,设计外加的反射杯与多重光学透镜。
3、功率型LED 白光技术
常见的实现白光的工艺方法有如下三种:
1)蓝色芯片上涂上YAG 荧光粉,芯片的蓝色光激发荧光粉发出典型值为500nm~560nm 的黄绿光,黄绿光与蓝色光合成白光。该方法制备相对简单,效率高,具有实用性。缺点是布胶量一致性较差、荧光粉易沉淀导致出光面均匀性差、色调一致性不好;色温偏高;显色性不够理想。
2)RGB 三基色多个芯片或多个器件发光混色成白光;或者用蓝+黄绿色双芯片补色产生白光。只要散热得法,该方法产生的白光较前一种方法稳定,但驱动较复杂,另外还要考虑不同颜色芯片的不同光衰速度。
3)在紫外光芯片上涂RGB 荧光粉,利用紫光激发荧光粉产生三基色光混色形成白光。但目前的紫外光芯片和RGB 荧光粉效率较低,环氧树脂在紫外光照射下易分解老化。我司目前已采用方法1)和2)进行白光LED 产品的批量生产,并已进行了W 级功率LED 的样品试制。积累了一定的经验和体会,我们认为照明用W 级功率LED 产品要实现产业化还必须解决如下技术问题:
①粉涂布量控制:LED 芯片+荧光粉工艺采用的涂胶方法通常是将荧光粉与胶混合后用分配器将其涂到芯片上。在操作过程中,由于载体胶的粘度是动态参数、荧光粉比重大于载体胶而产生沉淀以及分配器
精度等因素的影响,此工艺荧光粉的涂布量均匀性的控制有难度,导致了白光颜色的不均匀。
②芯片光电参数配合:半导体工艺的特点,决定同种材料同一晶圆芯片之间都可能存在光学参数(如波长、光强)和电学(如正向电压)参数差异。RGB 三基色芯片更是这样,对于白光色度参数影响很大。这是产业化必须要解决的关键技术之一。
③根据应用要求产生的光色度参数控制:不同用途的产品,对白光LED 的色坐标、色温、显色性、光功率(或光强)和光的空间分布等要求就不同。上述参数的控制涉及产品结构、工艺方法、材料等多方面因素的配合。在产业化生产中,对上述因素进行控制,得到符合应用要求、一致性好的产品十分重要。
4、测试技术与标准
随着W 级功率芯片制造技术和白光LED 工艺技术的发展,LED 产品正逐步进入(特种)照明市场,显示或指示用的传统LED 产品参数检测标准及测试方法已不能满足照明应用的需要。国内外的半导体设备仪器生产企业也纷纷推出各自的测试仪器,不同的仪器使用的测试原理、条件、标准存在一定的差异,增加了测试应用、产品性能比较工作的难度和问题复杂化。
我国光学光电子行业协会光电子器件分会行业协会根据LED 产品发展的需要,于2003 年发布了“发光二极管测试方法(试行)”,该测试方法增加了LED 色度参数的规定。但LED 要往照明业拓展,建立LED照明产品标准是产业规范化的重要手段。
5、筛选技术与可靠性保证
由于灯具外观的限制,照明用LED 的装配空间密封且受到局限,密封且有限的空间不利于LED 散热,这意味着照明LED 的使用环境要劣于传统显示、指示用LED 产品。另外,照明LED 处于大电流驱动下工作,这就对其提出更高的可靠性要求。在产业化生产中,针对不同的产品用途,制定适当的热老化、温度循环冲击、负载老化工艺筛选试验,剔除早期失效品,保证产品的可靠性很有必要。
6、静电防护技术
蓝宝石衬底的蓝色芯片其正负电极均位于芯片上面,间距很小;对于InGaN/AlGaN/GaN 双异质结,InGaN 活化簿层仅几十nm,对静电的承受能力很小,极易被静电击穿,使器件失效。因此,在产业化生产中,静电的防范是否得当,直接影响到产品的成品率、可靠性和经济效益。静电的防范技术有如下几种:
①生产、使用场所从人体、台、地、空间及产品传输、堆放等实施防范,手段有防静电服装、手套、手环、鞋、垫、盒、离子风扇、检测仪器等。
②芯片上设计静电保护线路。
③LED 上装配保护器件。
厦门华联电子有限公司长期从事半导体LED 及其它光电子器件的研制、生产。目前在功率LED 方面,
已具备食人鱼、PLCC 功率型LED 产品的量产能力。目前已有三基色芯片的PLCC 功率型LED 用于室外装饰应用产品出口欧美市场。在多芯片混色白光技术应用方面,已有彩色显示模块出口。W 级功率型LED已经研制出R、Y、G、B、W 色,两种外形样品。IF=350mA 下的光效分别约为14lm/W、11lm/W、12lm/W、4lm/W 和11.5lm/W,目前可提供样品试用。
我国LED 封装产品主要是普通小功率LED,同时还具有一定的功率型LED封装技术和水品。但由于多种原因,我国大功率LED 封装技术水平总体来说与国际水平还有相当的差距。为了加快发展LED 封装技术水平,我们建议:
1.国家要重点支持LED 前工序外延、芯片有实力的重点研究单位(大学)和企业,集中优势,重点突破前工序的关键技术难点,尽快开发并生产有自主产权的1W、3W、5W 和10W 等大功率LED 芯片,只有这样,才能确保我国大功率LED 的顺利发展。
2.国家要重点扶植几家有实力的大功率LED 封装企业,研发有自主产权的LED 封装产品,并要达到规模化的生产程度,参与国际市场竞争。
3.要重视荧光粉、封装环氧等基础材料的研究开发及产业化工作。
4.根据市场要求,开发适应市场的各种功率型LED 产品,首先瞄准特种照明应用的市场,并逐步向普通照明灯源市场迈进。
随着LED 效率的迅速提高、成本的不断下降,LED 市场正在由手机的背光源和汽车仪表照明,以及亮度要求不高的特殊照明和景观照明领域向普通白光照明领域扩展。
LED 是一种固态冷光源,是继白炽灯、荧光灯和高强度放电灯之后的第四代光源。它具有以下特点:
①发光效率高,能量消耗低。由于LED 的光谱几乎全部集中于可见光区域,效率可达到80% ~ 90%,大功率LED 照明的耗电量仅为相同亮度白炽灯的10% ~20%.
②安全,环保。大功率LED 的工作电压为3 ~4 V 的直流电,因而没有电磁干扰。LED 产生的废弃物可回收,无污染,可以安全触摸,属于典型的绿色照明光源。
③寿命长,可靠性高,LED 的平均寿命长达50 000 h,大功率照明LED 以其特殊的电子结构保证其工作时有良好的稳定性和可靠性,甚至在水下也能长时间稳定地工作。而且它没有传统灯泡的钨丝、玻璃壳等易损部件,维护费用低廉。LED 的工作温度范围也很宽,在-40 ℃ ~85 ℃之间均能正常工作。
④单色性能好,色彩丰富。光色纯,光线质量高,单一颜色LED 的光谱狭窄,谱线单一,集中在可见光波段。
⑤体积小,重量轻,可以灵活地排列搭配使用。
⑥响应时间短,LED 的响应时间只有数十纳秒。
近年来,LED 以其环保、发光高效的特点得到了广泛的应用,尤其在照明方面应用越来越广泛。就目前的发展来看,大家最为关心的是灯的寿命问题,而现在无论是灯使用者还是生产厂都看到,灯的寿命取决于驱动电源, 99%以上的灯故障都是由于驱动电源引起的,LED 的寿命长达50 000 h,但与之配套的驱动电源的寿命仅为10 000 h.所以LED 灯照明装置能否应用推广的关键环节之一是其驱动电源问题,笔者就提高大功率( 100 ~ 200 W) 驱动电源的可靠性从如下两大方面进行了探讨。
大功率LED 灯一般安装在室外,风吹雨淋自然难免,做好防水工作是关键所在。目前大家通用的方式是灌胶,而胶导热系数的差异直接影响电源的散热效果,最终影响寿命。
( 1) 选择符合高耐寒要求的胶,防止在超低温下胶体开裂等失效现象,要考虑灌注胶温度对器件性能的影响,不能选用灌注温度过高的胶,灌注温度应低于150 ℃,选用- 40 ~ + 150 ℃的高品质胶。
( 2) 胶体的电气绝缘性能等级要符合要求。
( 3) 灌胶导热系数对驱动电源散热影响情况,由于电源的壳体结构已经确定,因此驱动电源的散热主要通过胶体传导,将热量传导到壳体,而后通过对流散热。表1 是导热系数不同的胶体的电源器件和壳体温度情况( 输入电压~ 100 V,输出48 V/3 A,环境温度25 ℃) 。
表1 不同导热系数的胶体对温度的影响

通过比较可知良好的导热系数可以降低电子器件的温升,进而能够提高器件使用寿命,增加LED 驱动电源的可靠性。
( 4) 选用具有较高阻燃性能的灌胶,如果LED 灯电源在使用时发生火灾,将会造成生命和财产安全问题。
( 5) 胶体的固化收缩率对电源器件会产生很大影响,固化收缩率过大的胶将导致元器件连接应力的过大,导致器件变形甚至损坏。因此要选用收缩率较小的胶体,通常选用固化收缩率小于0. 1%的胶体。
目前LED 驱动电源存在驱动能力较低,保护功能较少,输出电压电流不稳定,可靠性差等问题,很难达到要求,根据设计经验提出了驱动电源硬件电路的设计方案,本设计能够很好地提高LED 驱动电源的可靠性。
2. 1 总体电路设计
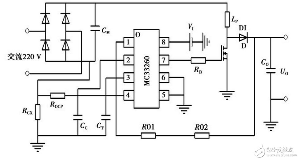
LED 驱动电源的总体设计如图1 所示。图1 中主电路中U 为220 V 交流输入电压; RC,CC和DC构成RCD 电路; T 为变压器; S 为开关管; D 为整流二极管; C为整流电容; RC为采样电阻,具体电路如图1 所示。
电路在设计时考虑到电路的可靠性,输入端应具有隔离电路,以保护电网和用电设备的安全。输入端设计了输入保护电路,用来保护LED 驱动电源在电网侧产生脉动瞬态干扰下能够正常工作,并有效抑制共模和差模干扰。为了提高电路的功率因数,电路中采用了有源功率因数校正电路。为了实现恒流输出,采用电流反馈控制,RC采样电阻感应输出电流大小,与参考点电压进行比较,输出信号通过光电耦合电路输入到控制器,产生PWM 控制信号,控制变压器的工作方式,已达到变压器恒流输出。

图1 LED 驱动电源总体设计电路
2. 2 部分电路设计
( 1) 输入保护电路设计
LED 大功率灯驱动电源一般用在室外,用电环境相对比较恶劣,且外界的各种干扰容易使电源出现问题。同时,LED 灯驱动电源的故障,也容易对电网的安全造成隐患。因此,有必要在输入端设计保护电路,用来保护用电设备和电网的安全。
电路中有负温度系数热敏电阻,用来启动过电流保护。通过保险丝进行过电流保护。利用压敏电阻来抑制瞬变传导产生的干扰,吸收输入端的浪涌和脉冲干扰。电路中设有共模与差模干扰抑制电路,用来减小LED 驱动电源对其他用电设备的干扰,同时可以抑制外界用电设备对驱动电源的干扰。
( 2) 功率因数校正电路
将交流220 V 市电经整流后供给负载使用,最常用的整流方式是由4 个二极管组成的整流桥将交流电变换为直流电,但是这种方法存在着一个无法避免的缺点: 由二极管和电容组成的非线性电路会产生大量的电流谐波和无功功率,造成电网的污染。这种谐波污染不仅会使电网电压发生畸变,而且还会造成用电设备的故障和损坏。另外,用电设备的功率因数越高,则有功功率所占的比重越大,设备就越节能。
为了提高功率因数,需要做两个方面的工作: 一方面减小输入电流和输入电压之间的相位差φ,努力使两者同相位; 另一方面,需要减小输入电流的谐波含量,采取一定的方法使输入电流的波形接近正弦波。
基于上述要求,可以采用安森美公司生产的MC33260 芯片作为有源功率因数控制芯片,此芯片只需要使用最少的外部元件便可以实现控制要求,可以极大地减小电感和功率开关的尺寸,降低系统的成本且功能还能达到要求。电路如图2 所示。

图2 功率因数校正电路
(3) RCD 缓冲电路设计
为了防止开关管被峰值电压击穿,通常可以采用的方法有如下两种: 一是减小漏感,二是通过设计RCD 缓冲电路吸收很高的电压尖峰能量。虽然在变压器的加工过程中将线圈缠紧并紧密地包围住气隙,然后将线圈外围包上铜箔可以有效地减小漏感; 但变压器漏感无法完全消失,因此需要设计RCD 电路对电压峰值进行吸收,电路如图3 所示。

图3 RCD 缓冲电路
(4) 变换电路设计
LED 路灯驱动电源所需的输出功率较大,需要较高的转换效率,且需要较好的调节性和较小的纹波,由于考虑到需要将LED 照明装置与电网隔离,以提高安全性,所以采用单端反激式DC-DC 变换器,这种隔离式的DC-DC 变换电路的变压器不仅具有隔离和变压的作用,还具有电感的特性,可以起到储存能量的作用,且变换器工作于连续工作模式。这种变换器特别适用于功率为100 W ~ 200 W 之间的电源,且输出电压较高,输出电流较小的场合。这种工作模式虽然会使变压器副边的二极管损耗较大,但可以减小变压器的铁芯损耗。变压器副边产生的串扰可以采用串联饱和电感的方式来进行抑制。
(5) PWM 控制电路设计
DC-DC 变换器的PWM 控制原理有两种: 电压控制型和电流控制型。考虑到稳定性问题,我们采用电流控制型PWM 控制器,即NCP1230 模块( 图4) 。它是一种峰值电流控制模式的PWM 控制器,具有向前极供电的功能,在空载时关闭PFC 电路,能够提高电源的效率。这款芯片还具有周期跳频,内部斜坡电压补偿,软启动等一系列功能。

图4 NCP1230 模块PWM 控制电路
2. 3 电路的EMC 防护
LED 灯的驱动电源受安装环境条件的影响,很容易受到电磁干扰,特别是雷击干扰。为此,驱动电源在设计阶段就要考虑这个问题,并且要达到一定的标准。例如,防雷要求要达到D 级,线线之间电压承受± 6 kV,线地之间± 6 kV,在产品试验过程中,直流输出范围应与正常服务条件一致: DC 输出电压的波动应在± 10%以内; 在试验过程中或试验结束后,驱动电源运行时不应有报警、错误报警等等。
随着大功率白光LED 的发展,成本也会降低,其驱动电源的设计也将随之得到发展,大功率LED 应用在照明领域中,将很快成为现实。以上提出的影响电源可靠性的几个关键方法,来源于我们日常实践研究,经过一系列验证试验,各项性能符合要求