时间:2017-05-22 16:10
人气:
作者:admin
命名规制
1、A——公司名称:采用公司缩写名称“XM”表示。
2、 B——灯名:采用天花灯前两个字“灯条”的汉语拼音的第一个字母表示,大写为“DT”;
3、C——发光颜色代号:LED的发光颜色主要有红(Red)、黄(Yellow)、蓝(Blue)、绿(Green)、白(White)这几种,分别用“R”、“Y”、“B”、“G”、“W”表示。
4、D——使用灯珠的型号:目前用于软灯条的LED一般为3528和5050两种,分另用“35”和“50”来表示。
5、E——代表每米灯条中灯珠的个数:一般有60PCS/M和120PCS/M两种,分别用“06”和“12”来表示。
6、F——代表防水与不防水两种:防水的加“F”作标识,不防水的不加这一项
A,为本公司代码XM。
B,表明产品类型是大功率。
C,外观形状(基板)代码:E,不加散热板。S,星形基板。R,圆形基板。F,方形基板。
D,支架代号:支架代号。
E,晶片规格代码:晶片厂家跟晶片代码。
F,发光颜色:Y黄色,R红色,G绿色,B蓝色,PW正白,WW暖白。
G,功率:是多少W的灯珠,就写多少。
透镜形状:L120°,M140°,K80°,N路灯,P60,Q90°,X80°漏斗形,T无透镜。
大功率LED作为照明光源具有体积小、耗电小、发热小、寿命长、响应速度快、安全低电压、耐候性好、方向性好等优点。 外罩可用PC管制作,耐高温达135度。,低温-45度
1.使用寿命:大功率LED路灯使用寿命高达50,000小时以上
2.节能:比高压钠灯节电80%以上 3.绿色环保。大功率LED路灯不含铅、汞等污染元素,对环境没有任何污染
4.安全:耐冲击,抗震力强,led发的光在可见光范围内,无紫外线(UV)和红外(IR)辐射。无灯丝和玻璃外壳,没有传统灯管碎裂的问题,对人体无伤害、 无辐射;
5.无高压,不吸灰尘。消除了普通路灯因高压吸收灰尘导致灯罩发黑引起的亮度降低;
6.无高温,灯罩不会老化发黄。消除了普通路灯因高温烘烤灯罩使其老化发黄引起的亮度降低和寿命的缩短;
8.启动无延时。led在纳秒级,通电即达正常亮度,无须等待,消除了传统LED路灯长时间的启动过程;
9.无频闪。纯直流工作,消除了传统路灯频闪引起的视觉疲劳;
10.无不良眩光。消除普通大功率LED路灯的不良眩光所引起的刺眼、视觉疲劳与视线干扰,提高驾驶的安全性,减少交通事故的发生。
11.柔性化好——LED光源的精巧,使LED灯能适应各种几何尺寸和不同空间大小的装饰照明要求,诸如:点、线、面、球、异形式,乃至任意艺术造型的灯光雕塑;
12. 色彩纯厚——由半导体PN结自身产生色彩,纯正,浓厚;色彩丰富——三基色加数码技术,可演变任意色彩;
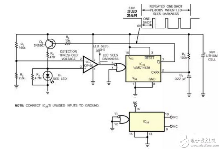
自从30多年前LED发明以来,其发光效率稳步上升,增加转换效率是在两个方向上实现的。某些高亮度、高效率LED表现出有显著的光伏作用,如惠普的HLMP-EG30-NR000就是一款封装在透明外壳中的红光发射器。附图中的电路显示如何利用LED的光伏特性。在使用相同元件情况下,本电路用老式红光LED也能工作,但光输出量较低。本设计实例的电路描述一款可以自我控制的LED电路,除自身特性外无需任何光传感器辅助,即可确定自己是开还是关。当对LED挡光时,它会接通,而光照它时,它会关断。该电路的主要元器件包括LED D1运算放大器IC1,单稳IC2A,以及控制通过LED电流的晶体管开关Q1。

当被挡光时,LED不产生光伏电流。当有适度光照时(例如在办公室或实验室),会在4.7MΩ负载电阻器上产生50毫伏至100毫伏电压。比较器运放IC1将LED产生的电压与一个约50毫伏的阈值基准电压作比较。变更连接IC1管脚2上分压器的电阻器R1与R2阻值就可以改变电路的灵敏度阈值。
当环境光减弱时,LED产生较低电压,当电压低于50毫伏阈值时,运放的输出变低,触发单稳IC2A。单稳使晶体管Q1导通一个间隔时间,LED发光约3 毫秒,直到单稳的输出变低为止。在黑暗的室内,这个周期以200赫兹速率重复,LED也按短周期而重复闪烁。在高刷新速率下,LED看起来是连续发光的。
在日光状态下,电路的电流源主要包括驱动基准偏置网络的电流:3.6V/162 kΩ=22mA。白天和夜晚模式下,LED发光时消耗数毫安电流,1安时的一节电池就可以为电路供电数个月。增加R1和R2值还可以降低电流。由于该电路在光照良好的环境中时断时续地消耗低电流,因此一节1安时锂电池的使用寿命应接近于它的存储寿命。