时间:2017-05-26 08:57
人气:
作者:admin
VSYNC: 帧同步信号,表示扫描1帧的开始,一帧也就是LCD显示的一个画面。
HSYNC: 行同步信号,表示扫描1行的开始。
VDEN:数据使能信号。
VD[23:0] : LCD像素数据输出端口。
VCLK:像素时钟信号。
VSPW:帧同步信号的脉宽,单位为1行(Line)的时间。
VFPD: 帧同步信号的前肩,单位为1行(Line)的时间。
VBPD: 帧同步信号的后肩,单位为1行(Line)的时间。
LINEVAL:帧显示尺寸-1,即屏行宽-1,对于800*480分配率的LCD屏,那么LINEVAL=480-1=479,请记住,是屏行宽,也就是LCD屏显示一帧数据所需要的行的数目。
HBPD:行同步信号的后肩,单位为1VCLK的时间。
HFPD:行同步信号的前肩,单位为1VCLK的时间。
HSPW:行同步信号的脉宽,单位为1VCLK的时间。
HOZVAL:行显示尺寸-1,即屏列宽-1,对于800*480分配率的LCD屏,那么HOZVAL=800-1=799,请记住,是屏列宽,也就是LCD屏显示一行数据所需要的像素(pixel)的数目。

由上图可知:
扫描一帧所需的时间:((VSPW+1)+(VBPD+1)+( LINEVAL+1)+(VFPD+1))个行时间。
扫描一行所所需的时间:((HSPW+1)+(HSPD+1)+(HFPD+1)+ (HOZVAL+1))个VCLK时间。
而一个VCLK时间由LCD寄存器VIDCON0内的CLKVAL决定: PCLK/(CLKVAL+1)
因此扫描一帧所需的时间:
T=[(VSPW+1)+(VBPD+1)+(LINEVAL+1)+(VFPD+1)]*[(HSPW+1)+(HSPD+1)+(HFPD+1)+ (HOZVAL+1)]* PCLK/ (CLKVAL+1)。
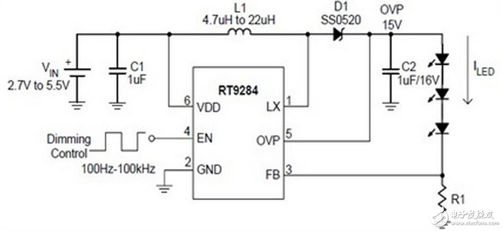
本次背光驱动开发对应的是IMX233下LCD背光灯设备,主要由三个部分组成:PWM、RT9284B15PJ6芯片 和 LCD背光灯。
PWM(Pulse-Width Modulator,脉冲宽度调制) 是 利用微处理器的数字输出来对模拟电路进行控制的一种非常有效的技术。
RT9284B15PJ6芯片是一个高效高度集成的LED驱动器,相当于一个LED开关。LCD背光灯电路原理图 如图一,LCD背光灯连接到RT9284B15PJ6芯片的两个引脚,而芯片的其中一个引脚连接到PWM。我们主要通过PWM的相关寄存器来产生不同效果的波形 从而间接控制背光灯的亮度,所以下面我们会主要介绍下PWM。

脉冲宽度调制(PWM)是利用微处理器的数字输出来对模拟电路进行控制,简而言之,PWM是一种对模拟信号电平进行数字编码的方法,这种通过以数字方式控制模拟电路的方法,可以大幅度降低系统的成本和功耗,所以广泛应用在从测量、通信到功率控制与变换的许多领域中。
在一个连接有电池(电压5V)、白炽灯泡和开关的简单电路当中,如果开关闭合50ms,灯泡将得到5V的电压,接着将开关断开50ms,接着灯泡将得到0V的电压。如果在1秒内,将上述的过程重复10次,灯泡将会被点亮,看到的效果和连接到一个4.5V的电池的效果一模一样,这种实验情况下,占空比为50%,调制频率为10Hz。图二是两种不同的PWM信号以及其对应的不同的模拟信号值,电压为5V,占空比分别为10%和50%,两种不同的PWM信号分别对应0.5V和2.5V的模拟信号值。

图二 两种不同的PWM信号和对应模拟信号

图三 电路图
图三为RT9284B15PJ6芯片的电路图,我们关心的是EN引脚。它的输入是PWM信号,从而芯片能控制LED输出与PWM信号相对应的亮度。在做背光驱动开发的时候涉及到硬件相关的部分主要是与LCD背光灯相对应的PWM寄存器,后面将做详细介绍。