网站首页

人工智能P2P分享搜索全网发布信息网站地图标签大全

当前位置:诺佳网 > 电子/半导体 > LED照明 >

36W LED遥控可无极调光调色电源解决方案

时间:2017-08-16 15:40

人气:

作者:admin

标签: LED  电源 

导读:36W LED遥控可无极调光调色电源解决方案-该项目是一款可无极调光调色,1-100%亮度连续可调的方案,暖白光(2700K)--冷白光(6500K)的光色连续可调;有两个独立的输出通道,通过控制...

项目介绍:

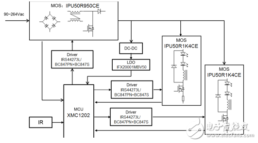
该项目是一款可无极调光调色,1-100%亮度连续可调的方案,暖白光(2700K)--冷白光(6500K)的光色连续可调;有两个独立的输出通道,通过控制LED冷色/暖色温灯珠进行调光调色,色温变化平滑,并按指数曲线调光,使人眼舒适的适应光强的变化;高频率的开/关调光,不影响色温,也没有可见的闪烁;ACDC非隔离,单芯片实现PFC+两路BUCK电路(冷暖色调LED)。

应用领域:

台灯、吸顶灯、面板灯等商业/家居照明

方案框图:

36W LED遥控可无极调光调色电源解决方案

实物图片:

36W LED遥控可无极调光调色电源解决方案

性能指标:

36W LED遥控可无极调光调色电源解决方案

该项目使用的英飞凌物料清单:

36W LED遥控可无极调光调色电源解决方案
温馨提示:以上内容整理于网络,仅供参考,如果对您有帮助,留下您的阅读感言吧!
相关阅读
本类排行
相关标签
本类推荐

CPU | 内存 | 硬盘 | 显卡 | 显示器 | 主板 | 电源 | 键鼠 | 网站地图

Copyright © 2025-2035 诺佳网 版权所有 备案号:赣ICP备2025066733号
本站资料均来源互联网收集整理,作品版权归作者所有,如果侵犯了您的版权,请跟我们联系。

关注微信