时间:2017-10-07 22:01
人气:
作者:admin
在讲220v led灯电路图之前我们先了解一下LED的发光机理。LED的PN结的端电压构成一定势垒,当加正向偏置电压时势垒下降,P区和N区的多数载流子向对方扩散。由于电子迁移率比空穴迁移率大得多,所以会出现大量电子向P区扩散,构成对P区少数载流子的注入。这些电子与价带上的空穴复合,复合时得到的能量以光能的形式释放出去。这就是PN结发光的原理。

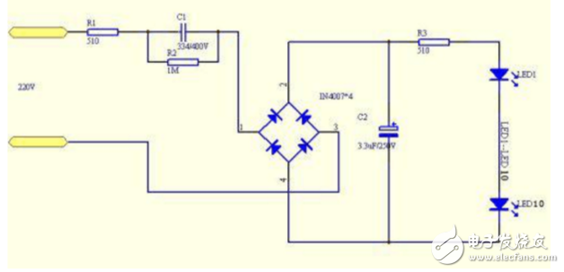
此电路适合驱动7-12只20mA的贴片LED
图1是一款贴片LED照明灯具的实用电路图,该灯使用220V电源供电,220V交流电经C1降压电容降压后经全桥整流再通过C2滤波后经限流电阻R3给串联的10颗贴片LED提供恒流电源。贴片LED的额定电流为20mA,但是我们在制作节能灯的时候要考虑很多方面的因素对贴片LED的影响,包括光衰和发热的问题,LED的温度对光衰和寿命影响很大,如果散热不好很容易产生光衰,因为LED的特性是温度升高电流就会增大,所以一般在做大功率照明时散热的问题是最重要的,将影响到LED的稳定性,小功率一般都采取自散热方式,所以在电路设计时电流不宜过大。图中R1是保护电阻,R2是电容C1的卸放电阻,R3是限流电阻防止电压升高和温度升高LED的电流增大,C2是滤波电容,实际在LED电路中可以不用滤波电路,C2是用来防止开灯时的冲击电流对LED的损害,开灯的瞬间因为C1的存在会有一个很大的充电电流,该电流流过LED将会对LED产生损伤,有了C2的介入,开灯的充电电流完全被C2吸收起到了开灯防冲击保护。该电路是小功率灯杯最实用的电路,占用体积小可以方便的装在空间较小的灯杯里,现在被灯杯产品广泛的采用。优点:恒流源,电源功耗小,体积小,经济实用。但是在设计时降压电容要采用耐压在400V以上的涤纶电容或CBB电容,滤波电容要用耐压250v以上.
电容或CBB电容,滤波电容要用耐压250v以上。此电路适合驱动20-40只20mA的LED.
图2 电路板图

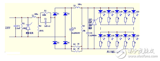
220V交流电供驱动15组LED灯的电路图
此电路采用双重滤波电路,能有效地保护LED不被瞬间高压击穿损坏。
220V 1W 长寿命罗口LED节能灯电路图
工作原理非常简单,通过电容限流了发光二极管的工作电流小于25MA,加上C2吸收了开关灯的冲击电流,有效的确保了发光二极管的使用寿命。采用电容降压,不消耗电能,不发热,效果好。(发光二极管的工作电流由C1的容量决定,如图最大不能超过474,如果发光二极管的工作电流超过了50MA,估计发光二极管的寿命会大大缩短!如果觉采用224亮度已经太亮,可以换容量为104的电容,这样LED的工作寿命会超过几万小时。)
上一篇:如何解决LED光衰的问题