时间:2017-04-27 01:00
人气:
作者:admin
从汽车头灯到驾驶室背光控制面板,LED技术在汽车行业中十分普遍。由于外形尺寸固定,某些诸如闪烁器信号的汽车LED应用的空间受到严格限制。因此,需要引脚数量更少,体积更小的简单器件。不过,由于这些系统仍然与汽车的电池相连,它们必须能够处理较高电压,以耐受抛负载情况。寻找一款具有40V电压处理能力、性能良好,并且尺寸很小的降压转换器可不是件容易的事情。LMR14006是易电源 (SIMPLE SWITCHER®) 系列降压转换器的一款全新器件,非常适合于闪烁器/转向信号应用,额定电压和电流分别为40V和600mA。
传统的LED驱动器比电压稳压器更加适合于LED应用,这是因为它们可实现更高的打开和关闭速率,这将需要极小的软启动时间,并且在使用降压拓扑的器件中使用很少,或根本不使用输出电容器。更高的打开和关闭速率,在人眼无法察觉打开和关闭操作的情况下,动态地减少流经LED的电流。然而,为了使LED闪烁,用户将必须以相对较低的频率接通电源和断开电源,从而需要使用一个软启动时间相对较长的稳压器。
诸如LMR14006的电压稳压器以峰值电流模式运行。由于汽车设计具有严格的电磁干扰 (EMI) 要求,频率固定的DC/DC稳压器可以更轻松地实现EMI迁移。LMR14006具有一个2.1MHz开关频率选项,这使得组件尺寸更小,还有助于将开关噪声保持在AM波段以外。LMR14006还有一个极低的物料清单 (BOM) 数量,这也简化它的设计。
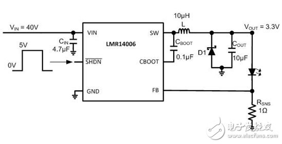
LMR14006有一个SHDN引脚。当这个引脚被下拉为低电平时,禁用器件,当上拉到2.1V以上时,启用器件。要使LED闪烁,你只需将一个所需阀值的脉冲波形输入到SHDN引脚。你还可以通过VIN引脚来实现同样的效果。不过,由于VIN引脚是稳压器的电源输入,切换VIN引脚意味着到IC的输入电流也被打开和关闭。由于闪烁器外形尺寸的限制,这在电路板布局布线不是最佳时会产生一些问题,比如说输入上较大的电压尖峰。在输入上保持较大的尖峰会对IC造成损坏,并且会影响器件常规运行的稳定性;抑制这些尖峰也许需要额外的电路。与此同时,SHDN引脚上不会出现大电流,而这个引脚的开/关切换也不会导致与电压尖峰相关的任何问题。图1显示的是一个LED闪烁器应用中的LMR14006。

图1:作为LED闪烁器的LMR14006。
LMR14006的RSNS电阻器和反馈基准电压控制流经LED的电流。LMR14006的基准电压为765mV,远远低于传统的电压稳压器的基准电压。方程式1表示的是感测电阻器内的功率耗散:
(1)

因此,较低的基准电压将使感测电阻器中的功率耗散更低,而最终获得更高的效率。
因此,对于简单的LED闪烁器应用来说,低引脚、低BOM数量的SIMPLE SWITCHER降压稳压器更加有利。LMR14006和LMR16006等器件体积小、效率高,并且组件数量低。如果你需要一款符合AEC-Q100要求的器件,那么LMR16006Y-Q1是与LMR14006引脚和占板面积兼容的替代器件。
其它资源
在你的下一个设计中考虑使用TI的SIMPLE SWITCHER® LMR14006和 LMR16006
获得更多与TI的全部SIMPLE SWITCHER降压稳压器相关的信息。
查看TI的全部汽车用产品。
在WEBENCH® 汽车电源设计工具中开始一个设计。
原文链接:
https://e2e.ti.com/blogs_/b/behind_the_wheel/archive/2015/09/04/automotive-led-blinkers-made-simple