时间:2017-05-18 09:04
人气:
作者:admin
高亮度LED是传统白炽灯的一种理想替代方案,因为前者的寿命和效率都比后者高得多,而且不同于紧凑型荧光灯泡,这些LED能够在低温下工作。然而,和冷阴极荧光灯(CCFL)灯泡一样,高亮度LED也未能摆脱众多家庭和应用中常见的三端双向可控硅(TRIAC)调光器。本文将介绍一种具成本优势的高亮度LED(HBLED)调光方法。
基本TRIAC调光器开关广泛运用于家装店和大多数家庭,要了解有关采用这种调光器开关的设计挑战,我们必须对TRIAC电路的基本工作原理以及高亮度LED电路的基本设计原理进行深入的研究。
高亮度LED一般由恒流电源驱动,因为随着LED逐渐变热,其电压降将减小;而且,若LED串由恒压电源供电的话,电源往往会持续提供过多的电流,使输出电压增大,直到电源达到电流限值或LED失效。
高亮度LED有两种基本调光方法。第一种是PWM调光方法,即在大于200Hz的某些频率下以0%到100%的不同的导通时间百分比(占空比)导通和关断LED。在导通期间LED满电流工作,而在关断期间LED上没有电流流过。这就保证了色彩的一致性。
另一种方法是控制流经LED串的电流量。这可能导致LED串的电压下降,并造成轻微的色差。不过,如果观察调光器打开情况下工作的白炽灯,也会看到明显的色彩变化。

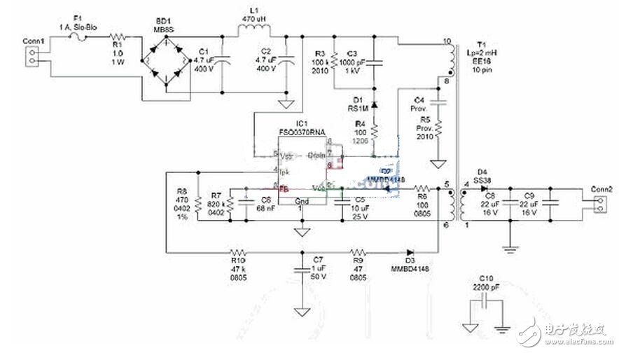
大多数调光器内都有一个简单的TRIAC电路,其核心如图1所示。我们讨论的重点是TRIAC的两个属性。即一旦栅极被触发就允许电流流过,以及若有足够电流流过,TRIAC就保持导通。要设计正确的调光电路,必须了解这两个电流,触发电流和保持电流。以调光器开关中常采用的3A800VTRIAC器件FKPF3N80为例,该器件的触发电流为20mA,保持电流为30mA。当栅极电流接近20mA时,该TRIAC导通,当流经电流至少为30mA时,TRIAC保持导通状态。
当用户旋开调光器旋钮时,他其实是在改变电阻分压器。分压器在AC周期内设置不同的触发电流点,从而设定TRIAC的触发点。通过选择TRIAC的设置点,用户实际上选择了负载供电所需的AC电压的占空比,而这个占空比是LED驱动器调节LED亮度所需的信息。
为了对LED进行调光,需要把60Hz占空比转换为可用于上述任一种调光方法的数值。一旦触发导通,必须确保TRIAC有足够的电流。第一部分很容易做到,可利用图2所示的电路来实现。图中,TRIAC调光器和双向光耦合器从AC线输入获得占空比信息,对简化电路进行供电。

120Hz信号经一个电阻/电容滤波器处理为代表AC电压占空比的电压,并经由TRIAC调光器提供给电源。可通过多种方法利用这个电压来控制LED电流。在图示电路中,利用两个电阻把双极结型晶体管(bipolarjunctiontransistor,BJT)偏置到所需的最大负载电流,并假设光耦合器完全导通(占空比=100%),滤波器电容被充电到最大电势能量。鉴于VCC一般都很低,小于~24V,所以电容的尺寸很小,即使其数值往往相当大,足以作为120Hz滤波器。
在上述实现调光器和LED电流调节器的方法中,最好是有一个恒压电路。这样一来,就可以利用简单的BJT来调节电流。设计人员需要把BJT完全偏置到LED串允许的最大电流,并在该电流下把输出电压设置到冷LED温度所需的值,从而让BJT能够以100%的占空比控制电流。注意VCE低至~0.2V,电流最大值一般在350mA到1.35A间。
因此,对于1.35A负载电流的设计,功耗为VCE(SAT)*Ic~0.27W。随着占空比下降,BJT开始限制电流,其VCE将上升,故在50%占空比饱和的情况下,LED电流将为最大设计点的一半。因此功耗为VCE*Ic,并很容易设计为足够低的范围,以便于管理。
这种方案的另一个关键部分是作为恒压电源工作的AC-DC电源。这通常会消耗大量电流,使调光器开关中的TRIAC一旦触发即闩锁(latch)。
由于我们有代表AC输入(RC滤波器输出的)占空比的电压,故我们能够利用这一信息来控制由其它电路驱动的LED的亮度。要在电路中采用逐脉冲(pulse-by-pulse)电流限制或PWM电流限制技术,基本AC-DC电路必须是恒流电路,如图3所示。我们因此只需要把电路中的代表占空比的电压加载到比较器上,便可以额外增加一个占空比电压。例如,在图3所示的电路中,我们可以让IPEAK设置阻抗R8与一个在线性区域内偏置并利用上面所示的光耦合器电路进行控制的小型MOSFET并联。

许多高亮度LED驱动器电路都带有一个可作为LED调光之用的比较器。其中有些电流输出很小,并可读取引脚上的电压,用以控制初级端开关或低频占空比。在任何一种情况之下,关键都在于把AC占空比转换为可用值。光耦合电路可以很好地做到这一点,并提供隔离,故可以在初级端或次级端电路的任何地方使用这些数据。
贴片LED硅胶主要应用于大功率LED的封装技术。由于应用的领域、空间所不同,所以就有很多规格形状的LED产品,以满足各种产品的规格要求,现在的贴片式LED封装几乎全部改用贴片LED硅胶来替换。国内外知名品牌有:英国的高阳化学、日本的日立化学(HITACHEM)、道康宁、信越、东芝等等。
贴片LED硅胶是众多LED硅胶材料的其中一个种类,通常有单组份及双组份两种包装规格,无色透明液体,无毒,常温或高温可固化,固化后具有一定弹性,透气性良好。
贴片LED硅胶产品的基本结构单元是由硅-氧链节构成的,侧链则通过硅原子与其他各种有机基团相连。
因此,在贴片LED硅胶产品的结构中既含有“有机基团”,又含有“无机结构”,这种特殊的组成和分子结构使它集有机物的特性与无机物的功能于一身。
与其他高分子材料相比,贴片LED硅胶产品的最突出性能是:
贴片LED硅胶产品是以硅-氧(Si-O)键为主链结构的,C-C键的键能为82.6千卡/克分子,Si-O键的键能在贴片LED硅胶中为121千卡/克分子,所以贴片LED硅胶产品的热稳定性高,高温下(或辐射照射)分子的化学键不断裂、不分解。贴片LED硅胶不但可耐高温,而且也耐低温,可在一个很宽的温度范围内使用。无论是化学性能还是物理机械性能,随温度的变化都很小。
贴片LED硅胶产品的主链为-Si-O-,无双键存在,因此不易被紫外光和臭氧所分解。贴片LED硅胶具有比其他高分子材料更好的热稳定性以及耐辐照和耐候能力。贴片LED硅胶中自然环境下的使用寿命可达几十年。
贴片LED硅胶产品都具有良好的电绝缘性能,其介电损耗、耐电压、耐电弧、耐电晕、体积电阻系数和表面电阻系数等均在绝缘材料中名列前茅,而且它们的电气性能受温度和频率的影响很小。因此,它们是一种稳定的电绝缘材料,被广泛应用于电子、电气工业上。贴片LED硅胶除了具有优良的耐热性外,还具有优异的拒水性,这是电气设备在湿态条件下使用具有高可靠性的保障。
聚硅氧烷类化合物是已知的最无活性的化合物中的一种。它们十分耐生物老化,与动物体无排异反应,并具有较好的抗凝血性能。
贴片LED硅胶的主链十分柔顺,其分子间的作用力比碳氢化合物要弱得多,因此,比同分子量的碳氢化合物粘度低,表面张力弱,表面能小,成膜能力强。这种低表面张力和低表面能是它获得多方面应用的主要原因:疏水、消泡、泡沫稳定、防粘、润滑、上光等各项优异性能。
贴片式LED的规格有很多种类,可谓是五花八门,其产品外形的不同所要求有机硅胶材料的性能也有所不同,有的着重于胶体的硬度,有的着重于胶体的粘着力,有的着重 要求胶体的表面粘度等等。 贴片LED硅胶的主要作用是在贴片LED生产时,焊好金线后将硅胶封在芯片表面,以达到保护芯片的目的。贴片LED的规格常见的有3528、5050、1210等均属正面发光型,也是贴片LED硅胶用量最多的产品型号,3528贴片LED由于其灯体的重量比较小,因此要求硅胶固化后表面不能有粘性,否则在分光及生产灯条时会粘吸嘴,影响生产。5050贴片LED由于其封胶的面积较大,因此要求硅胶的与金属材料及PPA的粘接能力要好。白光贴片LED是将荧光粉混在硅胶中,然后一起封装在蓝光芯片表面,这就要求硅胶具有一定的粘度防止荧光粉过快沉淀,但用在自动点胶机上要求硅胶的粘度不能过高,否则又会影响点胶时硅胶的量不好控制。
贴片LED硅胶的需求量将会非常巨大,世界各国的化学研究机构都在努力研发、扩产。目前,国内生产的硅胶产品己经成熟。