时间:2016-12-15 01:46
人气:
作者:admin
根据市场质检专项抽查,LED照明产品不合格率达到73.9%,其中不合格项主要集中在谐波电流、浪涌冲击、骚扰电压等电磁兼容测试(EMC测试)项目。电磁兼容性(EMC)是影响LED照明产品可靠性的重要因素。本文就为大家介绍检测方法。
LED凭借自身高光效、长寿命、节能环保等显著优势在照明行业中渐渐确立了龙头地位,如室内、室外照明等众多领域。伴随国家各类扶植政策的出台,国内涌现出大批LED照明产品制造厂商,但是LED照明产品质量良莠不齐,在一定程度上影响了LED照明产品的推广。根据市场质检专项抽查,LED照明产品不合格率达到73.9%,其中不合格项主要集中在谐波电流、浪涌冲击、骚扰电压等电磁兼容测试(EMC测试)项目。电磁兼容性(EMC)是影响LED照明产品可靠性的重要因素。
1、EMC测试标准
目前国际上尚无针对LED照明产品专用的EMC测试标准,目前的作法是根据LED照明产品应用的领域,参考执行相关标准。如车用LED照明产品应参照CISPR25《用于保护车辆接收机的无线电骚扰特性的限值和测量方法》、ISO7637-2《道路车辆由传导和耦合引起的电骚扰沿电源线的瞬态传导》和ISO11452《道路车辆用窄带发射的电磁能量进行电磁干扰部件试验方法》等标准执行EMC测试,这部分内容本文不作讨论。本文探讨的重点是一般用途LED照明产品(除车用照明、航空照明、影印机等专用LED照明设备)的EMC测试标准,具体如表1所示。

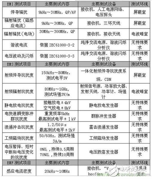
2、EMC测试项目
LED照明产品的EMC测试项目目前可以分为电磁干扰(EMI)和电磁敏感度(EMS)。EMI(ElectromagneTIc Interference)即电磁干扰测试,是测试LED照明产品产生的可能引起其它事物(包括设备、系统、人及动植物)性能降低或产生损害的电磁骚扰。EMS(ElectromagneTIc SuscepTIbility)即电磁敏感性(抗扰度)测试,是测试LED照明产品对电磁骚扰如雷击、ESD静电抗击测试和振铃波等抗扰能力。
