时间:2016-04-29 14:17
人气:
作者:admin
本文就对LED照明电源当中次级恒流的一些常见方法进行了总结,希望能够帮助新手进步。可以毫不夸张的说,LED驱动电源将直接决定LED灯的可靠性与寿命。作为电源工程师,我们知道LED的特性需要恒流驱动,才能保证其亮度的均匀,长期可靠的发光。
首先我们先来谈谈比较流行的TL431的几种恒流方式。
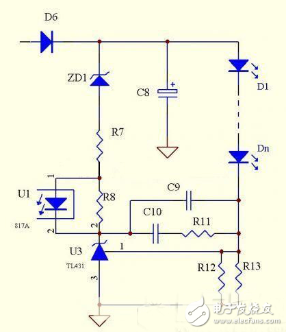
单个TL431恒流电路

如上图,即是利用单个TL431恒流的示意图。这种电路的原理非常简单,主要利用了431的2.495V的基准来做恒流,并且同样限制了LED上面的压降,但优点与缺点同样明显。
优点:
电路简单,元器件少,成本低,因为TL431的基准电压精度高,R12,T13只要采高精度电阻,恒流精度比较高。
缺点:
由于TL431是2.5V基准,故恒流取样电路的损耗极大,不适合做输出电流过大的电源。而此电路的致命缺陷是不能空载,故不适合做外置式的LED电源,所以下面我们对线路的一些缺陷进行了改进。
单个TL431恒流改进型电路

如上图,即是利用单个TL431恒流的改进型示意图
上一篇:用于LED照明的新一代MCU