时间:2016-05-03 17:04
人气:
作者:admin
针对25W以上的大功率内置/外置灯具电源来说,由于对功率因素和THD的要求较高,而且输出电流也比较大,因此目前的解决方案通常以两级架(APFC+DC/DC)为主。
而传统的两级方案,因为需要两颗芯片单独控制,在芯片的供电,驱动效率和体积,BOM数量和成本上往往很难做到最优化。
作为晶丰明源在大功率高端灯具驱动电源上的解决方案,UR3311是一颗基于两级架构的二合一控制芯片,既可应用于BOOST+FLYBACK的隔离应用,也可应用于BOOST+BUCK的非隔离应用。适用于有高功率因数、低THD、低输出电流纹波要求的灯具电源。
芯片特点UR3311
1、专利智能芯片供电
采用专利的智能芯片供电和无辅助绕组的临界电流谷底检测技术
UR3311为目前市面上双级方案中对变压器和电感设计要求最为简单,成本也最低的方案。前级BOOST的功率电感为单绕组电感,后级隔离FLYBACK为双绕组变压器,后级非隔离BUCK为单绕组电感。
2、更简单的BOOST电感设计
保持全电压维持高效率。
BOOST级为升压特性为低压输入时,嵌位BOOST输出电压为280V,输入电压升高时BOOST输出电压为跟随型,实现了更简单的BOOST电感设计和保持全电压维持高效率。
3、最佳的转换效率
临界电流模式(BCM)+谷底准谐振工作模式
两级均为临界电流模式(BCM)+谷底准谐振工作模式,实现最佳的转换效率。高精度恒流算法和完善的保护功能。
特性优势 UR3311
全电压范围PF》0.95, THD《10%;
输出电流纹波小于±5%,无频闪;
高达88%的效率 (隔离);
《500ms的快速启动;
优异的线性和负载调整率,一致性好;
专利算法,极大地减少外围器件的数量;
支持隔离与非隔离应用;
内置全面的保护功能;
典型应用UR3311
全电压输入高PF低频闪外置电源应用输入电压: 90~270Vac
输出LED: 36V/1A
PF》0.95
THD《15%1
PCB实物图
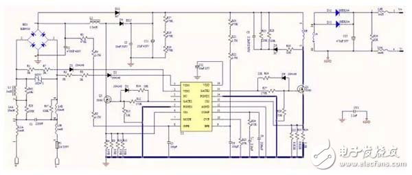
原理图

PF、THD和效率曲线图


UR3311 根据需要可以选择 BOOST+FLYBACK 和BOOST+BUCK 拓扑。仅需改变MODE脚的接法即可选择不同的应用拓扑。一般地,应用于面板灯或其他应用场合的外置电源应使用BOOST+FLYBACK 拓扑。该拓扑具有安全等级高,一致性好等优势。应用于高效率、高光效的内置或者二类灯具场合可以使用BOOST+BUCK拓扑。该拓扑具有效率高、应用成本低等优势。