时间:2016-06-03 10:10
人气:
作者:admin
身为一个探索物联网领域多年的资深小编,我们来调出一个两年前,关于智能照明设想的小故事:
到了晚上,每次老爸起床上卫生间,刚拉开电灯,老妈噌的一下就照醒了,如此来来回回,一晚上三五遍,老两口总免不了小争吵。现在,老爸晚上起夜的时候,只需要拿手在床头感应开关位置挥一下,床头一侧的床头灯开启,自动调亮到30%的亮度,开启“起夜模式”,既能看清路,又不影响老妈睡觉。同时,从卧室门口到卫生间的所有灯光都开启,并保持低亮度,不刺眼。上完卫生间后,回到床上,再挥一下手,全部灯光关闭。这下老爸起夜方便许多,老妈也可以每晚都睡得踏踏实实。
再回到两年后的今天,设想已经能够变成现实,而实际产品却仍然没有广为家庭所使用。仍然有涉足智能照明的传统照明企业在苦苦探路,不过各类机构预测的2020年总智能照明市场预计达到的81.4亿美元早已成为靶心,传统照明巨头纷纷联手物联网平台,各大幕后台前的平台厂商拔地而起,准备雷打不动的一路走到黑了。
珠联璧合的物联网和LED
从产业上来讲,产业物联网以智能互联的设备和机器为基础,帮助企业拓展全新的数字化服务和商业模式,尤其能够推动已成熟市场的经济增长。
从技术上来讲,LED具有共用低压直流驱动,便于物联网和LED一体化集成,两者结合可以实现按需照明,进一步降低功耗;同时当所有灯都能够被集中控制的时候,再构建局部感知网络,能够实现智能化控制,使照明智能化、信息化就将成为可能。
有机构预测,智能LED照明在物联网消费者应用中将有最高的增长率,从2015年的600万件将增长至2020年的5.7亿件。同时行业研究数据显示,我国照明行业的市场规模2012年已达898亿元,成为全球照明市场最大的消费国,预计至2016年,该市场规模将达到1,236亿元,拥有巨大的数量级。因此对于物联网和LED这两大战略新兴产业来说,如果珠联璧合的话,是1+1大于2,可以带来非常好的应用效果。这也是为什么巨头扎堆纷纷涉足智能照明的原因。

硬件技术汹涌起伏,软件方案波澜不惊
智能照明市场的兴起可以说是机缘巧合也可以说是时代发展的必然结果。
首先,智能手机行业的成熟引发了WiFi核心元器件价格大幅下滑,从最开始只有手机和电脑能连接上网,到如今任何硬件插上一个WiFi模块就可以方便的通过WiFi热点连上网络。之后,LED的价格也被拉下来了,于是手机,WiFi模块,LED这三大行业各自完成改革,引爆了恰如其分的智能照明化学反应。
而在这个工程中,为了将灯和手机连接,各大厂家也是耗费苦心。由去年智能家居火起来的WiFi灯到ZigBee组网的智能化灯具,再由蓝牙升级入侵,智能照明的“沟通语言”一直不断的变化。同时,照明领域有千千万万的使用场景,谁能一统大局还无法下定论。而对于智能照明这件事情来说,硬件潮起潮落,技术不断更迭。不管你底层用ZigBee,蓝牙,还是WiFi,软件层面都可以做到一个统一的完整的解决方案。毕竟,软件的迭代永远比硬件要迅速和灵活得多。这时,时下很火的如Predix,云智易等云平台厂商就成为了传统照明厂商转型智能照明之路的导航地图了。
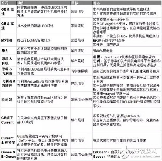
都说站在巨人的肩膀上可以看得更远,那么我们来看看在这智能照明领域里,照明领域的巨头做好了哪些打硬仗的准备。
盘点智能照明蓝海中的合作布局之道
当前,国外的智能照明控制系统已经广泛应用于建筑领域,而我国的灯光调控使用率不到1%。早在2010年,国家建设部已要求全国大中城市中60%的住宅实现智能化。如今,在智能照明控制开关、系统技术逐渐成熟,且成本逐渐降低的大趋势下,智能照明市场的前景十分光明,甚至可以说正当其时。
