时间:2016-03-09 10:39
人气:
作者:admin
固态照明正迅速成为广泛的应用领域最受欢迎的照明选择。由于美国政府节约能源的任务,白炽灯被大举淘汰,并越来越多地被发光二极管(LED)灯取代。究其原因,是因为 LED 灯具有更长的使用寿命(通常为 25000 小时)并且能够轻松适应多种不同的插座和形状要求。随着 LED 灯的价格持续下降,且与紧凑型荧光灯(CFL)相比越来越具有竞争性,有人预测 LED 照明在住宅照明市场中的份额在 2016 年将达到将近百分之五十,2020 年将超过百分之七十。然而,从设计师的角度来看,重要的是要明白,LED 照明和调光控制带来了与以往的技术所不同的挑战。
三端双向可控硅(Triacs,交流电三极管的简称)构成了交流调光控制的核心。这些元件在触发(打开)后可以在任一方向传导电流。过去,调光器中所用的 Triacs 通常是针对白炽灯负载的特点,也是专用于白炽灯负载的。白炽灯负载在两种稳态条件下均具有高电流额定值,高初始涌入电流,以及在灯丝断裂寿命终止时的高浪涌电流。
相比之下,LED 具有比白炽灯低得多的稳态电流,它们在交流线路电压每半个周期开始的几微秒时间里能够具有更高的初始导通电流。通常情况下,交流备用灯的电流尖峰为 6-8 安(峰值);稳态持续电流小于 100 毫安。
用于家庭照明的 LED 灯的耗电量为 7.5 瓦(A19 型灯泡,450 流明)或者更高,而一盏吊灯通常具有四到十个灯泡。然而,一条 50 个圣诞彩灯的灯串的耗电量可以低至 4.8 瓦。设计用来取代典型的灯丝照明的吸顶灯所用的 LED 泛光灯能够产生 750 流明的亮度,耗电量仅为 13 瓦(BR 30)。相比之下,旧的灯丝照明通常耗电 65 瓦。
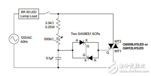
最新一代的 Triacs 使得用于控制 LED 光输出的交流电路的设计变得非常简单,因为其需要相对较少的元件:一个点火/触发电容器,一个电位器,和一个电压击穿触发器件。使用两个逆向平行的敏感栅可控硅整流器(可控硅)作为电压击穿触发器件使控制电流能够产生较大范围的光级输出。这也允许实现较低的滞环控制,因为两个可控硅形成了全面的反击穿触发。图 1 为适用于吸顶灯的控制电路图(如 BR30LED 灯)。

图 1:采用两个逆向平行的敏感极可控硅整流器的吸顶泛光灯调光器电路
这种电路使灯泡几乎可以在每半个交流周期上实现 180 度开启;遥控定时开启也可以在每半个周期被延迟到较小的导通角,实现较低的光输出。具有较低保持和锁定电流特性的 Triacs,如力特的 Q60xxLH1LED 系列,使 Triacs 能够保持在非常低的电流水平上。两个逆向平行的敏感栅可控硅整流器(S4X8ES1),敏感栅连在一起,可产生非常低的电压触发全反击穿电压的器件,从而产生非常低的滞后。从而可以针对线路开关关闭和开启时即时开启的低导通角度设置电位器。图 2 中的电路图所示的是通过在 C1 点火电容器周围增加转向二极管对提供较差滞后的旧的相位控制/调光器电路所做的改进。

图 2:改善滞后的调光器电路设计。
对于宽控制范围和低滞后并非那么关键的应用,Quadrac 器件(在单个封装中组合 Diac(两端交流开关元件)和 Triac 的一种特殊的晶闸管)可提供一种简单的可变光控制方法。图 3 说明了如何在单个 TO-220 独立的安装封装内组合 Diac 触发器件和交流 Triac 以进一步减少元件数量。由于 Diac 触发器件较高的开关电压 VBO,这种控制电路具有较低的全开启电压,但是每半个交流周期可在 175 度到小于 90 度范围内提供调光功能。

图 3:在这种基于 Quadrac 的调光电路中,电位器为 250 千欧,具有最低 3 千欧的内置固定端电阻。Quadrac 器件为具有更加敏感的 Triac 硅片的 QxxxxLTH1LED 产品(低栅电流和保持电流特点)。RL 为最小 LED 负载(10 瓦)。VC 等同于内置 Diac 硅片的触发电压。
有关 LED 照明调光设计的更多详细信息,可从力特下载免费的应用说明。
作者简介:吉本光一郎是力特公司半导体事业部晶闸管业务开发经理。他的职责包括寻找和开发战略增长市场,并将新产品引入到功率控制产品(重点为晶闸管产品)市场。他拥有日本东京大学工业化学工程学学士学位。他于十年前加入力特,在电子行业从业 20 年之久。可以通过 kyoshimoto@littelfuse.com 与他取得联系。