时间:2015-10-26 10:46
人气:
作者:admin
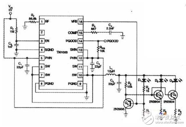
多通道LED驱动电路
在通常的直流值流转换器应用中,控制电路采用由一只电感和一只电容构成的功率级,并通过一个电阻分压网络的反馈生成一个经调节的恒定电压,从而通过电阻分压器得到一个恒定电流。用一只LED替代反馈分压网络中的上方电阻. 即可用一个经调节的恒流马驱动LED了,流经LED的电流等于直流,直流转换器的基准电压除以接地的下方电阻值。虽然这种方法能很好地用于单LED通道, 但它不能用于驱动多个并联LED通道,因为不匹配的LED压降会在某个LED通道上消耗掉大多数电流,于是,只能点亮一个LED通道。采用附图中的电路, 只用一只直流,直流转换器就可以驱动多个并联LED通道,它采用增加一个简单电流镜的方法,为每个LED通道产生出需要的恒流。

附图中使用的集成电路是TN1000,它是来自Tech,nor半导体公司的lOOmA电流模式步进降压直流/直流转换器。步进升压级包括了一只12μH 电感和一只22μF电容。D1的第一个LED通道驱动电流调节在17mA,它等于集成电路的 0.8V基准电压除以R1。C3上的电压被调节到需要支持D1和R4上电压以及R1上为0.8V的某个电压值。射极跟随器Q3驱动Q1和Q2的基极,镜像 D1的电流为17mA。射极跟随器Q1和Q2的VBE压降接近并补偿了Q3的VBE压降,因此R5和R6上的电压也是一个恒定的0.8V,而D2和D3由 一个恒定17mA驱动。R4设置为让C3上的电压足够高,使Ql和Q2不会饱和。R4值应设定为使C3上的电压可以支持最高LED电压与约255mV之 和,以他Q1和Q2远离饱和区。
LED射灯驱动电路原理
V IN 上电时,电感( L ) 和电流采样电阻( RS )的初始电流为零,LED 输出电流也为零(见图2 )。这时候,内部功率开关导通,SW 的电位为低。电流通过电感(L )、电流采样电阻( RS )、LED 和内部功率开关从V IN 流到地,电流上升的斜率由V IN、电感(L ) 和LED 压降决定,在RS 上产生一个压差VCSN, 当(V IN-VCSN ) 》 115 mV 时,内部功率开关关断,电流以另一个斜率流过电感( L )、电流采样电阻(R S )、LED和肖特基二极管( D ); 当( V IN-VCSN ) 《 85mV时,功率开关重新打开,这样使得在LED 上的平均电流为IOUT = ( 0. 085+ 0. 015) /2 ?RS = 0. 1 /R S.如果不使用调光功能,可使DIM 引脚悬空,这时可输出设定的最大电流。

电容降压的 LED 驱动电路图
图为一个实际的采用电容降压的 LED 驱动电路。请注意,大部分应用电路中没有连接压敏电阻或瞬变电压抑制晶体管﹐建议连接上﹐因压敏电阻或瞬变电压抑制晶体管能在电压突变瞬间( 如雷电﹑大用电设备起动等 )有效地将突变电流泄放﹐从而保护二级关和其它晶体管﹐它们的响应时间一般在微毫秒级 。

5W LED驱动电源电路
在目前的LED的电源驱动器中,必须使用电解电容,小型的电解电容寿命只能达到几千小时。但使用专利IC的驱动器,完全不需要使用电解电容,寿命达到4万小时以上,是原来驱动器的10倍,而且专利IC驱动器的尺寸小,只有原来面积的四分之一,可轻易的放进LED灯泡内,不必改变原来灯泡的形状,让设计更加简单化,也更能让用户接受和喜爱。

编辑点评:本文介绍了LED驱动电路,根据LED的优点,其安全的使用方法是采用恒流式驱动,恒流驱动电路特点是:输出的电流是恒定的,而输出的直流电压却随着负载阻值的大小不同在一定范围内变化,负载阻值小,输出电压就低,负载阻值越大,输出电压也就越高。
电子发烧友《智能工业特刊》,更多优质内容,马上下载阅览
上一篇:三种常见LED路灯电源设计方案
下一篇:LED市场标准化指日可待