时间:2016-01-20 16:22
人气:
作者:admin
LED光源是一种高效能、环保、安全、耐用的新型照明光源,ZigBee无线路灯控制器可以对路灯照明系统进行科学、高效的控制和资源整合,合理调整照明时间,不仅可以节省照明系统的用电量,而且可以延长照明灯具的使用寿命,减少日常维护的开支。
系统由三大部分构成:控制中心,ZigBee无线路灯控制器节点和控制中心通信的转发节点,固定在路灯杆上的终端节点。无线路灯远程控制系统结构如图1所示。

图1 无线路灯远程控制系统结构
控制中心的监控系统由计算机与无线收发模块构成,主要负责建立和管理ZigBee无线路灯控制器网络,显示路灯状况信息和发送控制命令,协调整个路灯系统的运作。ZigBee无线路灯控制器包括LED电源驱动,为大功率LED提供电力,并能根据微控制器的控制信号控制LED的工作情况。光敏传感器、温度传感器,直接将LED工作状况传输给控制模块;功率检测模块检测LED功率情况、供电故障并向上报警;无线模块负责传输数据。将本系统模型与无线传感器网络模型进行对比,不难发现,安置在路灯杆上的ZigBee无线路灯控制器节点即为无线传感器网络中的终端节点(RFD),控制中心监控系统就是协调器(COORD),实现COORD与RFD之间无线通信的为路由转发节点(ROUTER)。远程网络使用ZigBee与GRPS混合组成的网络。子网和中央控制中心使用GPRS网络来传输数据。下面具体介绍终端节点硬件电路设计方案。
LED节点驱动控制设计
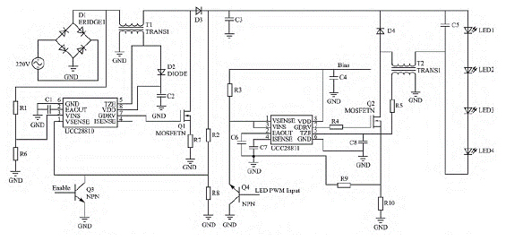
LED节点驱动方案使用TI公司的UCC28810,它是一款恒流非隔离式电源,适用于街道、停车场或区域范围照明等高亮度LED照明应用。该设计可将通用电源 (90--265 VRMS)转换成0.9 A恒流源,能够驱动100 W LED负载。UCC28810电路如图2所示。

图2 UCC28810电路图
此电路使用双级设计,第一级是UCC28810的转换模的PWM调光。此方案的优势在于,使用了高效的专用驱式电路,将AC电源转换成36 V的DC电源。第二级也采用UCC28811的转换模式,将恒压源转换为0.9 A恒流源。电路中使用的TI公司的UCC28810和UCC28811芯片是通用照明电源控制器,具有PFC(功率因数校正)功能,确保设计方案满足各种标准设定的谐波电流或功率因数要求。
温度感测
由于大功率白光LED照明和驱动器发热量都很大,所以需要一个温度感测传感器,实时监控路灯的温度,并向控制中心反映。如果温度超过警戒温度,则ZigBee无线路灯控制器进入报警模式,将自动关闭路灯,并向控制器发送报警命令。
上一篇:必须掌握的LED驱动电源知识
下一篇:解析LED显示屏的系统设计