时间:2015-06-26 11:07
人气:
作者:admin
为了达到每秒开关数百次或甚至数千次,以开关稳压器为基础的LED驱动器,须经过特别的设计考虑。针对标准电源供应而设计的稳压器一般都会设计一根“启动”或关闭接脚,以便供逻辑PWM信号使用,但连带的延迟tD则颇长,这是由于硅芯片的设计强调在响应时间内维持低停机电流。然而,专用来驱动LED的开关稳压器则恰好相反,它可在「启动」接脚逻辑低时,保持内部控制电路的活动,以将tD减至最低,而当LED被关关时,则会面临较大工作电流的困扰。在使用PWM来达成光控制优化时,要把转上(Slew-up)和转下(Slew-down)延迟维持在最低,这不单为了获得最佳的对比度,而且还可减少LED花在由0到目标所需的时间。(在此条件下,并不保证主波长或CCT与目标值相同)在这里的标准开关稳压器将设有一个软启动,通常也搭配一个软关闭,而专用的LED驱动器会在其控制之内执行所有工作以减少这些回转率(Slew Rate)。要降低tSU和tSD,须要同时从硅芯片的设计和开关稳压器所采用的拓扑着手。
具备较快速回转率的降压稳压器,比其他所有的开关拓扑结构在两个地方表现更为优异,首先降压稳压器是唯一可在控制开关启动时,将功率输送到输出端的开关转换器,此特点使得电压模式或电流模式PWM(这里不要与PWM调光混淆)的降压稳压器之控制回路,比起升压稳压器或其他降压/升压拓扑更为快速。此外,在控制开关启动期间的功率传输能够轻易改为磁滞控制,使其速度甚至比最佳的电压模式或电流模式控制的回路更快。其次,降压稳压器的电感器在整个开关周期内都是连接在输出端,此可确保输出电流的连续性,也意谓毋须使用输出电容器。少了输出电容器后,降压稳压器便可成为真正的高阻抗电流源,能够迅速转换输出电压。邱克型(Cuk)和Zeta转换器虽可提供连续性输出电感器,但由于它们的控制回路较慢,效率也较低,因此并非最佳选择。
PWM比“启动”接脚更快
即使是一个没有输出电容器的纯磁滞降压稳压器,都不足以应付某些PWM调光系统的要求,这些应用需要较高的PWM调光频率、高对比度度,也就是要求更快速的回转率和更短暂的延迟时间。与机械视觉辨识和工业检验系统搭配应用时,举例某些要求高性能的系统,包括液晶(LCD)面板和投影机的背光照明系统,在某些情况下,PWM调光频率必须被调高到可听频带以外的25kHz或更高的频带,随着整体的调光周期已缩短至几微秒内,包括传导延迟在内,LED电流的上升和下降时间总和必须缩短至奈秒内。

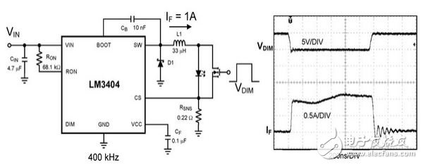
图3分路FET电路和其波形
从一个没有输出电容器的快速降压稳压器着手,出现在输出电流开启和关闭的延迟,是来自集成电路本身的传导延迟和输出电感器的物理特性。若要达到真正高速的PWM调光,两个延迟都须被略过(By Pass)。要实现这个目标,最佳方法就是采用一个与LED并联的电源开关(图3)。当LED关闭时,驱动电流便会分流通过开关,作用就如同一个典型的N 型金属氧化半导体场效晶体管(N-MOSFET),这时集成电路会继续运行,而电感器电流也会持续流动。该方法的最大缺点在于LED关闭时,即使期间的输出电压下降到与电流感测电压相同,仍会浪费功率。
利用分路场效应晶体管(FET)来进行调光会导致输出电压出现较为急剧的移位,这使得集成电路的控制回路必须作出响应,以尝试维持输出电流的稳定。正如同逻辑接脚调光般,控制回路愈快表示响应愈好,而采用磁滞控制的降压稳压器则可提供最佳的回应。