时间:2015-07-01 11:31
人气:
作者:admin
2015年,LED行业里“光电引擎”大受欢迎,将高压线性恒流芯片,高压灯珠生产在同一块板上,大大节省了人工,降低了成本。在光电一体化的模块中,高压线性恒流芯片的性能表现决定了整个模块以至于延伸到整个灯具的性能。LED驱动电源,从早期的隔离开关恒流电源,过渡到非隔离的开关恒流电源,直到今天的高压线性恒流的大行其道,时间也就3年的时间。无疑,市场竞争的惨烈,人工费用的压力,规模化生产的需求等等,都要求在驱动电源技术上革新。今天的LED驱动电源市场,是隔离、非隔离、高压线性三足鼎立的局面,各自有各自的市场应用。短时间内,谁也无法取代谁,但不可否认高压线性驱动的应用的正越来越被业界接受。IC 设计公司的经过不断努力,将传统恒流驱动电源芯片的外围功能,不断的集成到芯片内部。源于对电源体积,温度,模具的需求,很多功能都已统统集成到了IC内部,这样就使得电源驱动方案的设计越来越简单,外围器件越来越少,生产成本越来越低。而高压线性的驱动IC,在方案设计时,更是省掉磁性元件,没有了电解,即大家所说的“去电源化”,为光电引擎的普及起到了至关重要的一步。
高压线性恒流IC的困扰:
目前,高压线性恒流采用分段点亮的方式驱动高压灯珠,一般采用1段,3段,4段等方式,分段越多效率越高。同样,分段越多线路就越复杂,不利于规模生产。市场大量的球泡灯,大都采用1段的分段驱动,IC内置1个MOS,满足室内小功率的照明需求。成本低的同时,很适合一体化光模组的生产,易于线路的布置。但是在特定的环境,电网的220V交流电出现波动时,用高压线性的无电解方案会出现闪烁的现象,俗称“压闪”。比如超市,健身俱乐部,会用到T管日光灯,球泡灯。由于大功率电器的使用,也会引起电压不稳,带来压闪。这样都会给用户带来视觉上的困扰。基于单段高压线性的原理,适用电压范围受到限制。一般1段高压线性的方案输入的电压范围是200-260V左右,这样在城乡结合部电压不稳的地区很容易出现“压闪”。
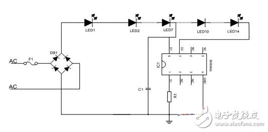
如果将高压线性恒流的IC设计成,2段的分段点亮的方式,可以很好的改善“压闪”的出现。它的原理在于:降低了灯珠工作的电压门槛,即使在 180V的线电压输入时,第一段就可以导通,这时70%的灯珠依然是正常的工作发光不会出现压闪,人们的视觉不会受到影响。2段分段点亮的好处还在于,灯珠的线路设计几乎和1段的相同,但电压适应范围却提高了50%。亚成微推出的RM9008E这款IC,专门设计为2段的点亮方式,极大的改善了“压闪”的现象。同时,IC自身具备的动态过温保护功能,可以有效的抑制灯闪。
RM9008E典型应用

至于频闪的问题,业界争论已久,首先不能以相机的评判作为标准。其次,应用环境下面,人眼远离灯具50CM以上,已察觉不到频闪,对人眼没有影响。最后,加入一个小的贴片电容,可以消除频闪,即使电容损坏,也不会出现死灯的情况。
高压线性恒流IC做大功率:
随着IC的工艺技术不断进步,高压线下恒流IC的稳定性已有了很大的提升。不但在室内小功率的照明方案有广泛的应用,在中大功率上也有所表现。单颗的IC并联使用可以做到30W以上的应用。同时,如果采用外推的MOS方式可以单颗IC做到100W的照明方案。现在LED大功率照明系统的电源,主要还是用隔离的开关电源的方案,它总是受到温度的困扰,电解的寿命始终是要考虑的问题,以前由于灯具配套设备的工艺限制,无法采用高压线性的方案,但随着高导热塑料的应用,以及绝缘性能的提升,高压线性方案也走入了大功率方案的行列。
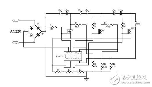
RM9000S84W洗墙灯方案:

LED 追求的是简单,耐用,高性价比,高压线性恒流的发展才刚刚开始,技术提升的空间仍然很大。目前,输入电压范围只能是定电压输入,超出范围会出现亮度(电流)调整;灯珠分段点亮,灯珠的使用率还有待提升,增加电容可祛除频闪,但功率因数值会降低;。
编辑点评:LED 产品设计中,高压线性恒流芯片表现决定了整个模块以至于延伸到整个性能,同时在抵抗浪涌,雷击等方面需要进一步改进。无论怎样,高压线性恒流IC的应用已然成为电源驱动的主流行列,随着工程技术人员的努力,它必将迎来一个巨大的发展窃机!