时间:2015-07-30 14:46
人气:
作者:admin
高效的照明技术得到人们广泛的关注,发光二极管LED(Light Emitting Ddiode)是利用半导体PN结或类似结构把电能转换成光能的器件,以其高效率、低功耗、低电压驱动、使用寿命长等优点,已在众多应用领域中得到普遍的应用,如各类消费电子产品——手机、PDA、液晶电视的背光光源等。高亮度LED是传统白炽灯的一种理想替代方案,因为前者的寿命和效率都比后者高得多,且不同于紧凑型荧光灯泡,这些LED能够在低温下工作。为提高LED照明电路的使用性能和适用范围,本文将介绍一种具成本优势的高亮度白光 LED(HBLED)调光方法。
高亮度白光二极管一般采用恒流电源驱动。因为随着LED逐渐变热,其电压降将减小,而且若LED串由恒压电源供电的话,电源往往会持续提供过多的电流,使输出电压增大,直到电源达到电流限值或LED失效。脉宽调制方式是用较高的频率开关 LED,开关频率超出人一般能够察觉的范围,给人一种LED总亮的假象,现在普遍采用脉宽调制方式调节LED的亮度,在某些应用中,调光比可达5 000:1。
驱动电路
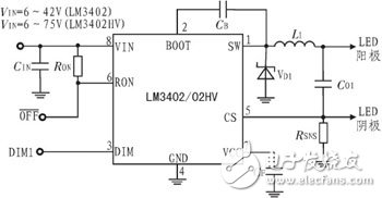
驱动电路是整个LED调光电路的核心,主要由1个微处理器P89LPC932和LM2402恒流稳压电路组成。LM3402是一款由可控电流源衍生的降压型稳压器,可驱动串联的大功率、高亮度发光二极管串,可以接受范围在*2V的输入电压。当使用引脚兼容的LM3402HV时,输入电压的上限可达到75V。按照需要对转换器的输出电压进行调节,以维持通过LED阵列的恒定电流水平。只要HBLEDs的组合前馈电压不超过Vo(MAX),则电路能保持任意数量的LED中的调节电流不变。图1为LM3402的典型应用电路示意图,其中RSNS为电流设定电阻,平均电流IF≈0.2/RSNS,RON取值与发光二极管串中的LED数量有关,5个以上LED时可取值300KΩ,经检测,恒流标称值为250mA时(RSNS=0.8 Ω),电流波动在±10mA以内。

图1 LM3402的典型应用电路示意图
DIM1 的逻辑是直接的,因此当DIM1端口为高电平时,LM3402会输出稳定的电流;当DIM1处为低电平时,禁止任何电流输出。所以对LM3402的 DIM1端口输入PWM信号,可对LED阵列进行调光,PWM信号的最大逻辑低电平应为0.8V,最小逻辑高电平为2.2V。将DIM1端口悬浮或者接至逻辑高电平,一旦输入达到6V,LM3402就开始运作。将OFF端口接地,从而将LM3402置于一个低功率关机状态(典型值为90μA)。在正常工作期间,该端口应始终保持在开路状态。
P89LPC932 是由飞利浦生产的低功耗单片微处理器,电源电压3.3V,可低功耗运行,适合于许多要求高集成度、低成本的场合。可以满足多方面的性能要求。 P89LPC932采用了高性能的处理器结构,指令执行时间只需2~4个时钟周期,6倍于标准80C51器件。P89LPC932集成了许多系统级的功能,这样可大大减少元件的数目、电路板的面积以及系统的成本,其内部有2个定时器,可作为一个具有256个定时器时钟周期的PWM发生器使用。LED调光电路电气原理图如图2所示。

图2 LED调光电路电气原理图
本文介绍了一种基于恒流驱动电路LM3402的LED调光控制系统,该系统由微处理器P89LPC932 PWM控制输出电压,用户可通过按钮设定亮度。由于采用了低功耗微处理器,并应用多种节能方法,使得该调光系统的功耗极低,能够适用于多数LED照明节能改造场合,正好符合低碳经济的发展需求。随着LED发光效率的不断提高,封装技术的改进,使用寿命的不断增加,以及生产成本的降低,再加上驱动电路性能的改善,HBLED在照明市场上的推广前景十分广阔。目前该技术已投入批量生产,取得良好的社会效益。
编辑点评:常用的LED驱动有降压型(Buck)、升压型(Boost)、升降压型(Buck~Boost)等3种。LM3402是一款由可控电流源衍生的降压型稳压器,输入电压范围涵盖整个汽车应用领域,内置MOS管最多可以驱动5颗LED,性价比高,且接受领域较广、线路简洁实用,是众多LED驱动 IC中间的佼佼者。
电子发烧友六月《嵌入式技术特刊》,更多优质内容,马上下载阅览