时间:2014-10-27 10:13
人气:
作者:admin
便携式设备常采用单节的碱性电池供电,亦称作单电池供电。而LED 是发光二极管的简称,由于其省电、寿命长和开关速度快等特点,正被广泛应用到照明领域;而部分照明设备如自行车运动爱好者的车灯、头灯以及特殊要求手电筒等又要求能够便携以便于移动,所以对系统的功耗即电池的寿命有着严格的要求。本文针对低功耗、便携以及较低系统成本LED 照明的要求,基于超低功耗单片机MSP430 以及升压转换器TPS61200,设计并完成单电池供电的LED 照明应用。
LED 驱动电路模块
对于单节电池供电的LED 照明设备,首先要选用升压芯片为LED 提供电源以保证LED 的正常导通。这里我们选用了TPS61200,其工作电压为0.3~5.5V,工作电流最大可承受1800mA,并且在升压转换中可达到90%的转化效率,完全能够满足该方案的设计要求。该照明设备选用白光LED,其导通压降典型值为3.2~3.5V,所以升压电路的升压输出值设计为3.6V。另外由于LED 的温度特性,为保证LED 的发光稳定性,必须实现LED 的恒流驱动且流过LED 的电流变化范围小于5mA,即需要设计Iled = 48mA±2mA。

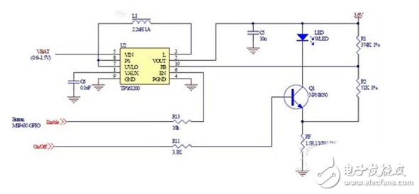
图 2. TPS61200 典型应用电路
电流反馈电阻RF 的取值为1.5ohm。在设定RF=1.5ohm和R2=51Kohm的条件下,计算出反馈电阻R1=373Kohm;通过实测验证及调节并按标称电阻取值,R1=374Kohm。

图 3. 白光LED 恒流驱动控制
在图 3 中,EN 端是芯片TPS61200 的使能端,用以控制TPS61200。在本设计中,EN 端接按键和MSP430 的GPIO 使能端,用以控制升压电路的开通或关闭。系统的进一步功耗控制,也是基于单片机MSP430F2011 通过对TPS61200 的使能控制来实现的。
另外,PS 端、UVLO 端接VIN,PS 端高电平表示在重负载条件下工作(此时振荡器按固定频率工作);UVLO 接VIN,表示在VIN<250 mV 时,使电源关闭,VOUT=0V,并锁存;VAUX 接0.1uF 接地,此电容器在启动时向其充电到一定值后开关管才导通,这样它对开关管起缓冲;即软启动的作用,能够减小内置开关的开关应力以提高可靠性。