时间:2014-11-26 14:15
人气:
作者:admin
有很多理由让家庭用户采用高亮度发光二极管(HBLED)。HBLED能节约大量能源,而且还因为不含汞,因而对环境更安全。HBLED的寿命是最长的,能够减少维护成本。HBLED还提高了安全性,因为它们不会立刻失效,而是逐步老化衰减。高功率LED需要用350~1000mA级别的高驱动电流。采用最新技术,每个LED能产生40~80流明的光通量,功率一般为1~3W。LED技术一直在稳步发展,LED的光输出(以流明/瓦为单位)就超过了所有其他光源。再加上能节约大量能源,LED正在引发家庭照明的一场革命。
应用电路
首先介绍的控制器是ISL6721。ISL6721是单端脉宽调制电流模式控制器,其峰值电流模式控制能有效地解决瞬时功率问题,并且提供内置的过流保护。已经有一家大型合同制造商采用ISL6721,生产出能替换目前所使用的T8电路的产品(替换荧光灯启辉器中传统的镇流器电路)。 ISL6721也可以设置成白炽灯的替换方案。非固态的回扫方案目前已经用在亚洲的一个购物中心。该方案使用了10个HBLED,输出达10W,效率为 82%。
要在家用市场中真正具有竞争力,HBLED照明方案还必须提供调光功能。智能电路可以做到这一点。LED是由脉宽调制控制器驱动的。也就是说,LED不总是处在“开”的状态。给LED供电的脉冲的数量是由控制器控制的,并且是可变的。碰巧,这项工作也是由“控制器”完成的。

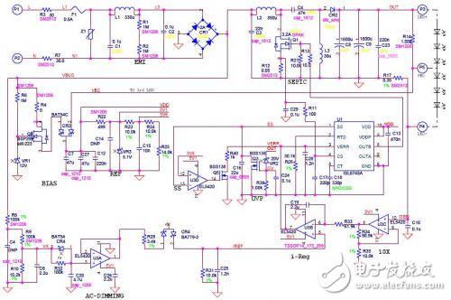
图1,带有调光功能,可驱动6个LED的射灯电源适配器电路
图1显示了一个由6个LED的适配器和调光电路组成的射灯方案的完整电路图。设计的核心(当然要把HBLED刨除在外)是ISL6745A控制器。右上角的器件组成了一个SEPIC控制器,驱动串在一起的6个HBLED。四周的放大器进行电流调整,短路保护和过压保护。在左下角,您可以找到交流调光电路。调光器的放大器输出先进行滤波,然后用作电流调整器的参考点,反馈到控制环路中。ISL6745A的偏置电压VDD的范围是6.5V~20V,低边FET驱动器的输出为12V、1A,可以驱动一个低边FET(如此设计中的Q1)、高压驱动IC的栅极或是栅极驱动变压器。在Intersil的产品当中,ISL6745A是最受欢迎的HBLED驱动器。除了图1所示的使用方法,还可以对ISL6745A的开关频率、软启动、过温保护进行调整,“死区时间”也可以精确调整。ISL6745A采用节省空间的MSOP-10封装。ISL6745A的灵活性也是其一大特定,既可以工作在隔离方式也可以工作在非隔离方式,调光功能也是可选的。