时间:2014-12-03 15:32
人气:
作者:admin
本文设计原边控制的单级反激变换器,适于TRIAC 调光且与LED 驱动器兼容的驱动方案。输出电流由原边检测的信号精确地计算控制,在DCM 模式下操作转换器,输入电流将跟随输入电压得到高功率因数,使LED 驱动器与TRIAC 调光器很好地兼容。此外,使用原边控制,使得输出电流信号和TRIAC 调光信号在原边获得,简化电路功能。输出电流通过TRIAC 导通角的变化改变,得到近乎线性的调光曲线。
由于TRIAC 调光很普遍,成本较低,因此,能够与LED 驱动电源兼容的TRIAC 调光器很普遍。在实际应用中,尽管由于输入电流高度扭曲使得功率因数无关紧要,但在带PFC 控制的调光中,使输入电流跟随输入电压仍具有意义。本文的控制方案使输入电流跟随电压变化,得到较高的功率因数。TRIAC 调光功能可以很容易实现,关键是如何检测调光角和改变基于调光角的输出电流。
单级反激PFC 变换
为得到较高的功率因数,反激变换器通常用于DCM 或CRM 模式。原边控制的反激变换控制原理图如图2 所示。每个开关周期的输出电流都由Io 计算模块计算,然后累积输出电流Io-est 与输出参考电流Io-REF 比较,误差信号Vea 反馈给乘法器。误差放大器的频带宽度远低于传统PFC 控制器的线性频率。乘法器的其他输入是电流波形参考信号Vac(t),与整流器总线电压Vd 有相同的波形。乘法器IREF输出用来控制流经原边开关的峰值电流。

图2 原边控制的反激PFC 电路
电路设计及实现
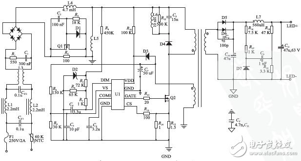
针对TRIAC 调光中出现的尖峰电流及LED 灯闪烁问题,在电路中设计无源泄放电路和有源阻尼电路,主功率拓扑采用单级反激变换电路,工作于电流断续模式。电路图如图4 所示。其中,输入电压范围为90 Vac ~265 Vac,输出功率:8 W;输出直流电压:22 V;输出电流:350 mA;调光范围:1% ~100%;调光过程稳定无闪烁。

图4 基于FL7730 的TRIAC 调光驱动器原理图
电路主要包括:无源泄放电路,有源阻尼电路,控制电路,单级反激变换电路。其中控制电路选用飞兆半导体的控制芯片FL7730。FL7730 是一款适合于单级反激拓扑的有源功率因数校正控制器,采用模拟检测方式,可兼容传统的TRIAC 调光,实现调光控制。本设计采用原边控制简化电路,降低成本,同时效率达到0. 8 以上。调光过程平稳且LED 灯无闪烁,较好地实现线性频率控制。
本文分析了TRIAC 调光器及单级PFC 反激变换器的工作原理, 基于控制芯片FL7730,设计一款支持TRIAC 调光的原边恒流控制的小功率LED 驱动电源。设计的有源阻尼电路及线性频率控制电路,有效抑制尖峰电压,解决闪烁等问题。该原边控制的设计使LED 驱动电路结构简单,与现有照明系统兼容性好,效率高,成本低。很好地满足室内LED 驱动器的实际应用要求。
上一篇:八大要素让你读透LED芯片