时间:2014-06-12 09:48
人气:
作者:admin
2014年6月12日,致力于亚太地区市场的领先电子元器件分销商---大联大控股宣布,其旗下友尚推出基于TI的TPS92314器件的智能照明解决方案。
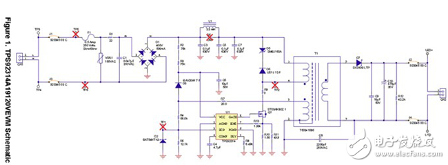
大联大旗下友尚代理的TI的TPS92314器件是一款离线控制器,经过专门设计,拥有初级侧检测、恒定导通时间和准谐振开关技术,可安装在初级侧稳压和反向拓扑的LED驱动器中。TPS92314应用电路具有高功率因数(PF)、优秀的EMI性能和高系统效率。另外,使用TPS92314器件可实现对低外部器件数目应用解决方案的轻松设计并以其高集成度、高效率、高可靠性获得越来越多的设计者的青睐。

图示-TPS92314A19120VEVM 离线初级侧感应控制器设计参考
【应用说明】
●LED 灯:A19(E26、E27 和 E14)系列
●通用 LED 照明
●PWM 控制器包含离线隔离式或非隔离式 LED 照明应用所需的控制和驱动电路
【特性说明】
●调节无二次侧感应的 LED 电流
●临界导电模式(CCM)(具有针对谷底开关的零电流检测)
●具有内在 PFC 的自适应准时控制
●可编程开关接通延迟
●过热保护

图示- TPS92314A19120VEVM PCB Layout

图示- TPS92314A19120VEVM PCB Layout
关于大联大控股:
大联大控股是亚太区市场份额领先的电子元器件分销商,总部位于台北(TSE:3702),旗下拥有世平集团、品佳集团、诠鼎集团及友尚集团,员工人数近6,000人,代理产品供应商超过250家,全球超过130个分销据点(亚太区约80个),2013年营业额达136亿美金(自结)。
大联大控股开创产业控股平台,持续优化前端营销与后勤支持团队,扮演产业供应链专业合作伙伴,提供创造需求(Demand Creation)、交钥匙解决方案(Turnkey Solution)、技术支持、仓储物流与IC电子商务等增值服务,满足原始设备制造商(OEM)、原始设计制造商(ODM)、电子制造服务商(EMS)及中小型企业等不同客户需求。国际化经营规模与本地化销售渠道,长期深耕亚太市场,连年获得专业媒体评选为「亚洲最佳IC分销商」,稳踞全球第三大电子元器件分销商。
为提高大联大的本土化服务质量,满足大中国区服务区域客户的差异化需求,大联大(中国)服务六大领域包括中资(China Based Manufacturers)、台商(Taiwan-Based Manufacturers)、外商(Electronic Manufacturing Service)、日商(Japan-Based Manufacturers)、韩商(Korea-Based Manufacturers)及港商(HongKong-Based Manufacturers)客户。大联大除提供客户最佳的交钥匙解决方案(Turnkey Solution),并为满足客户小批量器件采购需求,特别成立专责的小批量服务团队(SQS, Small Quantity Service)。大联大已分别于内地及香港成立大联大商贸、大联大商贸(深圳)及大联大电子(香港),以「产业首选.通路标杆」为企业愿景,全面推行「团队、诚信、专业、效能」之核心价值观,以专业服务,实现供应商、客户与股东互利共赢。