时间:2014-06-24 20:09
人气:
作者:admin
2014年6月24日,致力于亚太地区市场的领先电子元器件分销商---大联大控股宣布,其旗下诠鼎推出基于Toshiba TB62D901FNG 降压非隔离式LED照明驱动IC的智能照明解决方案。
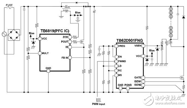
TB62D901FNG是一个恒流驱动IC,适合被使用在降压式AC / DC转换型LED照明应用。其架构中含有自动关断周期调整器,可抑制由于输入电压的波动或LED顺向偏压等所造成的偏差,为系统提供稳定均等的LED电流。该器件允许线性调光或PWM调光,且具有丰富的检测功能,热关断、过电流、过电压、低电压栓锁和电流传感输入的终端(ISEN1)开路侦测等。

图示-TB62D901FNG架构图
特征:
• 工作电压:12V至30V
• 调光功能:
线性调光(通过调整LED的峰值电流)
PWM调光
• 开关频率:可调,最高至500kHz
• 操作模式:
电流连续导通模式(自动关断时间控制模式,固定关断时间模式)
临界导通模式
• 效率:90%或更高(使用建议的组件)
• 检测功能:
热关断(TSD)
过电流检测(OCP)
过电压检测(OVP)
低电压栓锁(UVLO)
ISEN终端开路检测(IOP)
• IC待机功能:待机模式下,允许EN信号,最大0.8毫安消耗电流
• 工作温度:TOPR= -40°C至105°C
• 封装:SSOP16-P-225-0.65B
大联大诠鼎集团正是顺应市场对低功耗、智能照明的需求,基于Toshiba的产品提供了针对LED智能照明应用装置的各种需求。如更高性能的非隔离式的LED控制器。低导通电压的肖特基二极管系列产品及超具价格竞争力大功率高亮度的LED等。
肖特基二极管阵容

大功率高效率LED发光二极管
LED芯片的传统生产方法是在2至4英寸具有昂贵蓝宝石衬底的芯片上完成。东芝和普瑞公司(Bridgelux, Inc.)已开发出一个在200 mm硅芯片上制造氮化镓发光二极管的工艺,东芝也已经将该工艺投入了其日本加贺(Kaga Toshiba Electronics Corporation,一家位于日本北部的分立器件产品制造工厂)的全新生产线中。
采用东芝和普瑞公司的全新硅上氮化镓(GaN-on-Si)技术生产LED芯片使得东芝公司得以不再需要使用蓝宝石衬底,而且以更具成本竞争力的硅衬底生产芯片。
低功耗和使用寿命长的白色LED灯在通用照明、电视背光和其他场合中的应用越来越广泛。

图示-产品阵容

图示-产品阵容
关于大联大控股
大联大控股是亚太地区市场份额领先的电子元器件分销商,总部位于台北(TSE:3702),结合旗下世平集团、品佳集团、诠鼎集团及友尚集团等亚太地区元器件分销领先品牌,员工人数近6,500人,代理产品供货商超过250家,全球超过130个分销据点(亚太区约80个),2013年营业额超过132亿美金(估)。
大联大控股开创产业控股平台,持续优化前端营销与后勤支持团队,扮演产业供应链专业合作伙伴,提供创造需求(Demand Creation)、解决方案(Turnkey Solution)、技术支持、仓储物流与IC电子商务等增值服务,满足原始设备制造商(OEM)、原始设计制造商(ODM)、电子制造服务商(EMS)及中小型企业等不同客户需求。国际化经营规模与本地化销售管道,长期深耕亚太市场,连年获得专业媒体评选为「亚洲最佳IC分销商」,稳踞全球第三大电子元器件分销商。