时间:2014-07-10 09:23
人气:
作者:admin
LED照明解决方案广受欢迎的原因之一,是LED能通过简单的电流控制来获得很宽的调光范围,比如汽车仪表盘和飞机驾驶员座舱等环境照度可能非常低的应用场合就需要非常宽的PWM调光范围。凌力尔特公司的LT3478和LT3478-1是单芯片升压型DC/DC转换器,能在很宽的可设置范围内利用恒定电流来驱动高亮度LED。除了可选的10:1模拟调光范围之外,LT3478和LT3478-1还具有3000:1的PWM调光范围,可以保持LED的色彩。
LT3478和LT3478-1的易用性很好,并具有旨在优化性能、可靠性、外形尺寸和总成本的可编程功能。这些器件可工作在升压、降压和降升压型LED驱动器拓扑结构中。它们所能提供的LED电流大小取决于拓扑结构,最高可达4A。LT3478和LT3478-1是大功率LED应用(包括汽车和航空电子照明)的理想选择,它们采用16引脚耐热增强型TSSOP封装,具有E级或I级温度额定值。

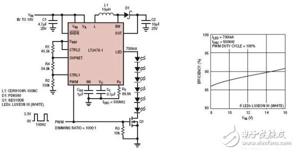
图1:面向汽车TFT LED背光应用的升压型LED驱动电路。
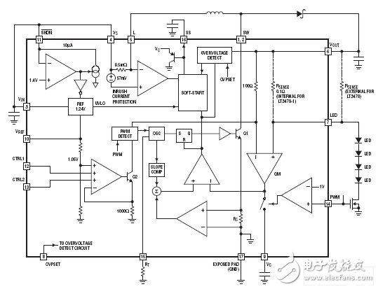
LT3478和LT3478-1的工作原理与传统的电流式升压型转换器相似,但它们采用LED电流(而不是输出电压)作为控制环路的主反馈源。图2给出了各部分的主要功能。这两款器件均采用高压侧LED电流检测,以便可以工作在降压和降升压模式。LT3478-1通过集成电流检测电阻器来节省空间和成本,并将最大LED电流限制为1.05A。LT3478采用外部检测电阻器,允许最大可编程LED电流为4A。

图2:LT3478和LT3478-1功能框图。
设置最大LED电流
调光的电流控制是一个重要的特性,但避免LED过驱动(超过其最大额定电流)也同样很重要。LT3478和LT3478-1使设置最大电流以及根据温度降低最大电流变得非常容易。

图3:用来设置最大LED电流的电路连接图。
LT3478和LT3478-1利用CTRL1引脚电压来控制最大LED电流,除非器件被设置为根据温度降低最大LED电流(利用CTRL2引脚来完成)。可以利用从VREF(见图3)或外部电压电源引出的简单电阻分压器来设置CTRL1引脚电压,也可以直接将CTRL1连接至VREF引脚,以提供最大电流。图4给出了LED电流与CTRL1引脚电压的关系曲线。

图4:LED电流与CTRL1引脚电压的关系曲线。
根据温度降低最大LED电流
为确保最佳的可靠性,LED制造商规定了最大容许LED电流与温度的关系曲线(图5)。如果不根据温度调节最大LED电流,可能对LED造成永久损坏。

图5:LED电流下降曲线与环境温度的关系。

图6:设置LED电流降额曲线与温度的关系。
LT3478和LT3478-1通过CTRL2引脚来降低电流。如图6所示,只需通过一个与温度有关的电阻分压器把CTRL2引脚连接至VREF即可。当温度上升时,CTRL2引脚电压下降,当CTRL2引脚电压降至低于CTRL1引脚电压时,则由CTRL2引脚电压设置最大LED电流(图7)。
LED电流开始下降时的温度以及电流下降的快慢由所采用的电阻网络/阻值来选择。表1列出了NTC电阻器制造商村田电子、TDK和Digi-Key的网站信息。Murata Electronics(村田电子)公司特别提供了一个用于选择所需的电阻器组合形式(如图6所示)的在线仿真程序,其中包括一份说明NTC电阻器规格的产品目录。图5给出了LT3478-1编程LED电流下降与温度关系曲线的一个实例,采用的是图6所示的可选方案C,其中:R4=19.3k、RY=3.01k、RNTC=22k(NCP15XW223J0src)。有关如何通过手工计算来确定这些数值的更加详尽的描述,请查阅LT3478和LT3478-1的数据表。
表1:NTC电阻器制造商/分销商。

图7:CTRL1和CTRL2引脚电压与温度的关系曲线。
