时间:2013-12-03 10:23
人气:
作者:admin
本方案中所设计的智能照明系统可通过人机界面设置期望的光强、色温及特殊照明效果,当遥控器将控制需求发送到各LED调光器后,可由调光器自动完成LED工作状态的调控,以组成用户所需的照明环境,并达到节能降耗的效果。经实测,本LED 照明调控系统能以较高的性价比实现LED 照明系统的智能调控,同时提高电能利用效率。
0 引言
以LED 为代表的新一代绿色环保光源近年来逐步得到普及应用,人们对LED 照明高效控制和功能多样化、个性化的要求也不断提高。如何能够根据用户需求营造特定场景对应的光环境,提高照明效率,减少能源浪费,是LED 智能控制系统研究的重要内容。
通信方式是LED 智能控制系统的重要组成部分。目前已有利用DALI、C-Bus、DMX512、以太网等有线网络技术以及ZigBee、GPRS 等无线网络技术实现的传统光源或LED 照明控制系统,然而,基于上述通信方式的LED 控制系统在控制协议的开放性、数据传输可靠性、安全性、设备硬件成本、运营成本等方面均存在一定程度的不足。
RF4CE 是2009 年由ZigBee 联盟与RF4CE 联盟共同提出的面向家电领域的射频遥控标准,其目标是最终取代目前广泛使用的红外遥控技术。RF4CE 是基于IEEE802.15.4 物理层与MAC 层构建的网络层和应用层协议,具有非视距传输、双向通信、超低功耗、互操作性好、采用免费ISM 频段等优点,可作为家庭自动化和娱乐应用的重要无线通信平台。
针对现有LED 照明控制系统存在的不足,本项目依据RF4CE 射频遥控标准,设计了一套交互性好、可靠性高、经济实用的LED 智能照明系统,可通过对家居及公共场所LED照明系统的网络化调控,实现用户期望的各种照明环境,并达到节能降耗的效果。
1 系统总体结构
LED 照明调控系统由遥控器和大功率LED 调光器组成,双方通过内置RF4CE 协议的CC2530 模块实现无线连接,图1 所示是LED 调控系统的设备结构图。用户利用遥控器按键输入控制指令,指令以符合RF4CE 协议的数据包形式发送到调光器,调光器根据指令要求,结合当前工作状态,产生R、G、B 三组PWM 输出,控制红、绿、蓝三种大功率LED 照明灯的功率,形成所需的光强或色温效果。调光器中的EEPROM用于存储特殊照明效果对应的PWM 序列(即配方表)。

2 硬件电路
图2 所示为遥控器主控电路的硬件原理图。该遥控器以STC89C52 为主控制器,外设包括8 个操作按键和1 个状态指示灯。STC89C52 与CC2530 模块采用串行连接。为节省电能,STC89C52 和CC2530 平时均处于休眠状态,8 个按键中的任何一个被按下时,除了使P2 口中对应口线表现为低电平,也通过对应二极管的导通产生外部中断,将单片机从休眠中唤醒,并立即发送按键对应的键值。CC2530 则利用串口中断唤醒,及时将主控单片机发出的键值无线发送给LED 调光器。

图3 所示为CC2530 模块的硬件原理图。图中的CC2530是TI 公司推出的无线SoC 芯片,片上集成有80C51 微处理器、IEEE 802.15.4 RF 收发器、大容量存储器和丰富的接口部件,通过加载ZigBee 和RF4CE 协议栈,可方便地实现基于两种协议的典型应用。CC2530 仅需少量外围元件,其中,天线部分对无线通信性能的影响较大,故元件选择和PCB 制版需严格遵守手册中的注意事项。

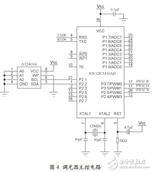
图4 所示为调光器主控电路的硬件原理图。为产生独立的3 路高频PWM,采用了单时钟周期的增强型51 内核单片机STC12C5410AD,同样晶振条件下的工作速度比普通51 单片机快8~12倍。STC12C5410AD与CC2530 模块也采用串行连接。

3 路PWM 输出分别接到R、G、B 3 个LED 驱动器的PWM调光输入端。AT24C64 为8 KB 串行EEPROM 存储器,通过SCL、SDA与单片机的虚拟I2C接口相连,用于存储场景配方表。
下一篇:数字控制LED 点亮生活新色彩