时间:2014-01-17 10:56
人气:
作者:admin
LED调光有很多方式,依系统应用的不同需求,有不同的选择,可以依LED输出电流波形的不同,区分为脉宽调制调光(PWM Dimming)与模拟调光(Analog Dimming)两种。简单的说,所谓脉宽调制调光就是指LED的输出电流是一个LED导通和LED不导通的周期性方波输出,藉由改变方波波形的导通时间宽度来调节LED的平均电流大小,来达成调光的功能。所以LED平均电流值可以等于方波的导通周期乘以最大电流,亦即ILEDavg = Duty(%) × ILEDmax,如图(一)所示。

图(一) 脉宽调制调光(PWM Dimming)
模拟调光是LED的输出电流是一个模拟的输出波形,藉由改变输出电流电平的大小来调节LED的电流值,达成改变光源亮度调光的功能,如图(二)所示。

图(二) 模拟调光(Analog Dimming)
如果考虑到LED调光的输入控制信号的话,依据LED调光的输入控制信号,及LED输出电流波形的不同,可归纳为4种组态,如表(一)所示。这些不同的调光控制方式,分别应用在照明方面,如商用照明、办公室照明、居家照明等室内照明需求及显示器或液晶电视的背光模块中,系统业者根据不同的产品应用规格,可以选择优化最具竞争力的调光方式。

表(一) LED调光分类
过去面板背光源是采用冷阴极灯管CCFL,由于电流跟亮度的曲线没有很线性,所以就采用PWM调光控制,此一趋势一直沿用到目前的LED背光控制,而为了简化架构不做太多的变更,调光的输入控制信号就维持使用PWM调光,调光频率为大于100Hz数字信号,以LED输出电流的波形是数字或模拟来定义PWM调光或模拟调光。表(二)为脉宽调制调光与模拟调光的特性比较表,有助于了解两者特性的不同。

表(二) 脉宽调制调光与模拟调光的特性比较表
总之,如果不了解各种LED调光方式特性及优缺点的不同及实际系统端的应用,并不容易找到正确的调光方法。本文会提出一些分析,透过这些分析,了解LED调光方法和其优缺点就可以选择适当的调光方法与LED驱动IC进行应用。
(一)LED驱动IC脉宽调制调光应用(PWM Dimming)
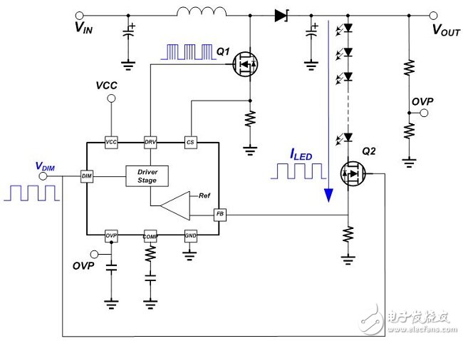
图 (三)是一个升压单串LED电流,脉宽调制调光应用线路。DIM Pin输入信号为脉冲信号,LED电流为了达到脉冲波形输出,势必需要在LED的路径上串接一个功率开关Q2,当DIM Pin输入信号为高电平时,驱动IC开始动作,对磁性组件电感进行储能与释能,将输出电压升高到足以让LED串导通,同时调光开关Q2导通(Turn On),所以LED输出电流马上建立。

图(三) 脉宽调制调光应用线路一
当DIM Pin输入信号为低电平时,驱动IC不动作,输出电压无法建立让LED串导通,同时调光开关Q2截止(Turn OFF),将LED输出电流同步截止。所以脉宽调制调光应用线路(PWM Dimming)需要增加一个调光开关Q2在LED串联的路径上,来达到较佳的脉冲输出。
这种脉宽调制的调光方式,是改变脉冲导通周期的大小,可以达到1000:1的调光周期(dimming ratio),所以具有较佳的高低亮度明暗对比。在目前的消费性电子产品显示器和液晶电压广泛的应用。
图(四)是一个实测的波形,输入电压20V,LED串的电压约50V,LED电流500mA,在1KHz / 50%调光下的LED电流波形跟升压开关Q1 Gate的电压波形。由波形可知,LED输出电压纹波电压小,LED电流为一导通/不导通的电流信号,LED驱动IC DRV pin驱动信号是一高频切换周期随着调光信号做开及关的切换,脉宽调制调光(PWM Dimming)所产生的高频及不连续的输出信号容易衍生出EMI、音频干扰及面板显示器纹波等等问题。

图(四) 实测波形一
图 (五)是一个升压单串LED电流,脉宽调制调光应用线路。为了节省成本,把原本应该串接在LED串路径上做调光用的开关组件Q2给移除。当DIM Pin输入信号为高电平时,驱动IC开始动作,对磁性组件电感进行储能与释能,把输出电压升高,但随着输出电压建立的过程,LED串电流也开始慢慢导通。

图(五) 脉宽调制调光应用线路二
当DIM Pin输入信号为低电平时,驱动IC不动作,储存在输出电容COUT上的电压会经由LED串路径慢慢泄放掉,在调光模式下LED的电流波形,为一个近乎失真的脉冲波形,如图(六)所示。

图(六) 实测波形二
把 LED串的调光开关组件省略,这种应用最大的优点是可节省成本,但是提供一个粗糙的亮度调整,利用眼睛视觉暂留反应较慢的特性作为滤波功能,线路的切换频率随调光频率开开关关,在调光频率Off时,LED依然流出电流,输出电压下降,在调光频率ON时,输出电压会不足以让LED串完全导通,驱动IC内部的误差放大器势必动作去增加电感能量,使输出电压上升。
如此,会牺牲了线路特性,LED输出电压纹波明显变大,LED输出电流既非脉冲输出也非线性输出,所以LED调光电流的线性度,LED平均电流和亮度的线性度会不佳。在调光周期小时,有可能会有闪烁情况,所以调光周期范围会受限,调光的对比度也会明显变差。EMI、音频干扰及面板显示器纹波等问题都依然存在,所以这不是一个好的调光方式。
上一篇:LED路灯光衰问题解决方法