时间:2014-02-21 11:28
人气:
作者:admin
1 概述
PowerInt公司的LYTSwitch-4系列产品LYT4211-4218/4311-4318把控制器和高压大功率FET组合在同一封装中,控制器提供高功率因素和恒流输出,具有优于±5%的恒流性能,TRIAC调光,全亮度的起动时间小于250ms,功率因素大于0.9,高达92%的效率,开关频率132kHz可使用较小的磁性材料。主要用在大功率LED驱动。
LYTSwitch-4系列产品具有卓越的导通特性,可用于前沿和后沿可控硅调光。这使其具有广泛的调光范围,并可快速启动驱动器(即使从一个低导通角启动)。采用LYTSwitch-4系列的LED驱动器不使用初级侧的,大体积铝电解电容器。这意味着大大延长了驱动器的使用寿命,特别是在灯泡和其他高温应用。
LYTSwitch-4系列产品具有大调光比,低启动电流,方案低成本和长寿命的特点。
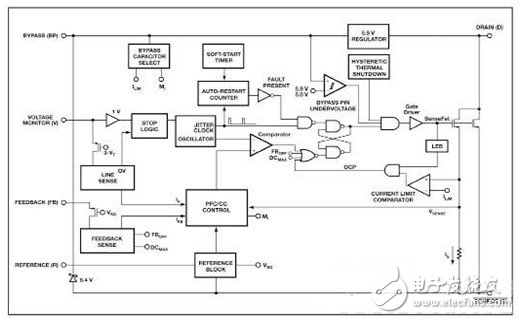
2 LYTSwitch-4控制器的系统框图
LYTSwitch-4芯片是高度集成,采用了初级控制技术,消除了光隔离器,并减少了元件数量的。这样,就可以使用廉价的单面印制电路板。将PFC和CC功能集成到一个单级上,还有助于降低成本和提高效率。其132 kHz的开关频率可允许其使用小型,低成本的磁性元件。
该LYTSwitch-4控制器包括:一个振荡器、反馈(检测及逻辑)电路、5.9V稳压器、迟滞过热保护、频率抖动、逐周期电流限制、自动重启、电感校正、功率因数和恒定的电流控制。图1为LYTSwitch-4控制器的系统框图。

图1 LYTSwitch-4方框图
3 LYTSwitch-4的性能及典型应用
3.1 LYTSwitch-4的主要性能特点
•优于±5%恒流调节
•TRIAC可调光至低于5%输出
•快速启动《250ms(全亮度)
•《1s在(10%亮度)
•高功率因数》0.9
•轻松满足EN61000-3-2标准,优化设计小于10%THD
•高达92%的效率
•132kHz的开关频率,用于小尺寸磁性元件
•高性能、结合驱动器、控制器、开关
该LYTSwitch-4系列可以开启离线LED驱动器,并具有高功率因数,可以轻松满足THD和谐波的国际标准。其输出电流受到严格调控,优于±5%的恒流性能。在典型的应用中,其最高92%的效率可以轻松达到。并支持多种TRIAC调光器的选择。
3.2 LYTSwitch-4典型应用电路
如下所示,图2为LYTSwitch-4典型应用电路图。

图2 LYTSwitch-4典型应用电路
LYTSwitch-4系列产品具有卓越的导通特性,可用于前沿和后沿可控硅调光。这使其具有广泛的调光范围,并可快速启动驱动器(即使从一个低导通角启动)。LYTSwitch-4系列产品具有大调光比,低启动电流,方案低成本和长寿命的特点。
LYTSwitch-4芯片是高度集成,采用了初级控制技术,消除了光隔离器,并减少了元件数量的。这样,就可以使用廉价的单面印制电路板。将PFC和CC功能集成到一个单级上,还有助于降低成本和提高效率。其132 kHz的开关频率可允许其使用小型,低成本的磁性元件。采用LYTSwitch-4系列的LED驱动器不使用初级侧的,大体积铝电解电容器。这意味着大大延长了驱动器的使用寿命,特别是在灯泡和其他高温应用。
4 大功率TRIAC调光LED驱动器
4.1大功率TRIAC调光LED驱动器主要特性
•高效率,120V≥85%
•广泛的调光器兼容性(NEMA SSL6调光曲线内)与多种选择的,基于USTRIAC的调光器
•增强的用户体验
•无闪烁,单调调光
•快速单调启动(《200ms)-没有明显的延迟
•打开和关闭在几乎相同的调光角-无闪开
•低成本
•单级PFC相结合,准确的初级侧稳压恒流输出
•单面PCB,元件数量少
•集成的保护和可靠性功能
•输出开路/输出短路自动恢复保护
•快速通电线路输入过压关断,线路故障期间增强了耐压性
•无MOV,能承受±2500V环波和±500V差分浪涌
•自动恢复的大滞后热关机,保护了元器件和印刷电路板
•符合IEC 61000-4-5环波,IEC 61000-3-2C总谐波失真和IEC CISPR 15/EN55015 B传导EMI标准
4.2大功率TRIAC调光LED驱动器
文件描述了隔离高功率因数TRIAC可调光LED驱动器,它用于驱动额定36V的LED串电压(550mA),典型输入电压范围为90VAC~132VAC.该LED驱动器采用LYTSwitch-4芯片系列的LYT4317E.

图3 大功率TRIAC调光LED驱动器电路图
其拓扑结构是一种单级功率因数校正反激式,具有高隔离效率、高功率因数、低THD、元器件数量少的特点。其高功率因数和低THD是通过采用LYTSwitch-4 IC而获得的,LYTSwitch-4 IC还提供了复杂的,一系列的保护功能,包括自动重新启动开放式控制回路和输出短路包含。输入过压提供了扩展线路故障和浪涌承受能力,其精确的迟滞热关断,确保了在各种条件下的安全的PCB平均温度。
5 结论
文提出了一种基于LYTSwitch-4的大功率LED电源解决方案。在本方案中充分发挥了LYTSwitch-4的卓越的导通特性,使其具有广泛的调光范围,并可快速启动驱动器(即使从一个低导通角启动);并且其输入过压提供了扩展线路故障和浪涌承受能力,其精确的迟滞热关断,确保了在各种条件下的安全的PCB平均温度。经分析验证本方案具有大调光比,低启动电流,低成本和长寿命特点的解决方案。