时间:2013-04-19 17:02
人气:
作者:admin
发光二极管(LED)具有轻薄短小、省电、色彩饱和度佳、使用寿命长与环保等优点。近来随着高亮度LED相关技术蓬勃发展,以及LED总体生产成本逐渐下降,LED照明已能广泛运用于各式各样领域,包括室内外照明、建筑照明、汽车照明、路灯和可携式照明等,且有愈来愈多的厂商竞相加入LED照明模组的设计与开发行列。
目前市面上大多数LED照明模组,其驱动电路与光源大都为个别独立模组。其中,传统的LED驱动电路皆由大量的离散元件组成,虽然近年在LED照明市场蓬勃发展的带动下,全球各大IC设计商皆纷纷发表高整合LED驱动控制IC,期减少驱动电路中的离散元件数量,并降低成本与组装复杂度;但是,由个别驱动电路与LED光源整合在一起的LED照明模组,却依旧需要较多零件及较高组装费用。
为进一步改善LED照明产品的成本结构,加速应用普及,相关业者遂积极发展光电一体化的LED照明模组(图1)。所谓的光电一体化LED照明模组係使用板上系统(System on Board, SoB)技术,将LED光源与LED驱动电路置放于同一片基板上,从而减少组装零件及组装费用,并降低模组组装成本。

图1 光电一体化LED照明模组基本架构图
克服光电一体散热/尺寸问题 LED模组选用中低功率光源
由于LED光源与LED的驱动电路是整合在同一片基板上,因此在整个光电一体化LED照明模组的开发过程中,应该选用何种类型的LED光源,以及须搭配何种驱动电路架构做整合,将会是整个LED照明模组的设计关键。
目前在LED照明应用中,常用的LED光源大致上可分成两种,第一种为使用低顺向电压高顺向电流的低压高功率LED,如每个顺向电流为350、700或高达1,000毫安培(mA)的方案;第二种则为串联数个甚至数十个低功率LED而成的高顺向电压、低顺向电流高压中低功率LED。
由于光电一体化LED照明模组中,FR4印刷电路板(PCB)与铝基板都可能被当作基板,因此若以低顺向电压、高顺向电流的低压高功率LED为光源,散热问题将是一个相当棘手的瓶颈;相较之下,使用高顺向电压低顺向电流的高压中低功率LED为光源,让LED热能均匀分布,将可大幅降低处理散热问题的困难度。此外,在相同输出功率的情况下,使用高顺向电压低顺向电流的中低功率LED光源,亦可让整个LED照明模组的光源分布较平均,故大多业者在开发光电一体化LED照明模组时,较偏好选用高顺向电压、低顺向电流的中低功率LED光源。
除选用适当的LED光源之外,光电一体化LED照明模组该整合何种LED驱动电路架构,亦是设计关键。由于驱动电路须与LED光源整合在同一片印刷电路板上,此时若驱动电路的体积过大,将造成驱动电路遮挡到或吸收掉LED光,使照明模组的光型受影响且降低光输出,因此驱动电路所使用的离散元件数量要尽可能减少,且避免使用体积庞大的被动元件,才能让驱动电路与LED光源达成高度整合,减少驱动电路对LED照明模组光型与光输出的影响。
线性定电流方案简化LED电路
由于光电一体化LED照明模组中的驱动电路与LED光源相互结合,故此两模组的寿命将影响整个照明模组的使用年限。设计人员要延长整个LED照明模组的有效使用时间,除须选用具长效寿命的LED光源外,还要设法延长驱动电路的寿命。
市面上常见的高压LED驱动电路架构大致上可分成叁类,第一种是使用限流电阻的电路架构,第二种为使用交换式转换器的电路架构,第叁种则是使用线性定电流的LED驱动电路架构。其中,限流电阻的电路架构主要透过串联电阻调节LED顺向电流,因此,LED电流将随输入电压变动而变动,产生无法维持在固定值的缺点,目前该方案已逐渐被线性定电流的LED驱动电路所取代。
至于採用交换式转换器的电路架构与其他两种比较之后,可发现其具有电路转换效率高的优点,且能依据不同电路类型,满足输入电压是大于、小于或等于输出电压的任何情况。但是,交换式转换器的电路架构须使用磁性元件达成能量传递,因此电路体积较庞大且复杂,同时还要导入到较多的外部离散元件,所以并不太适合做为光电一体化LED照明模组中的驱动电路。
最后一种线性定电流的LED驱动电路架构,由于不需额外储能元件,可简化电路设计,因而集体积小、成本低廉和外部离散元件少等优势于一身,成为设计人员开发光电一体化LED照明模组的理想选择。
去除电解电容/磁性元件 LED驱动电路更长寿
线性定电流LED驱动电路係使用定电流二极管(CRD)的电路架构,架构最简单,但经常在输入电压大于LED顺向电压的情况下,才能够顺利驱动LED,因此当输入交流电(AC),且串联的LED颗数较多时,LED输入电压必须接近峰值才会被驱动,此将缩短LED灯有效点亮时间及总输出流明。
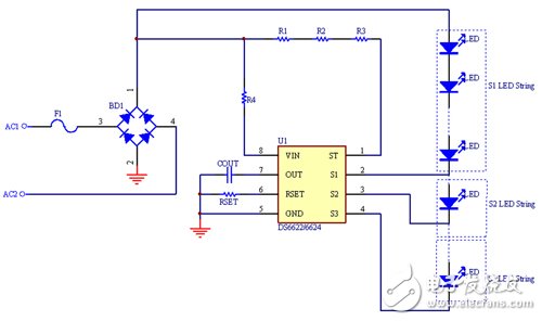
为改善此一问题,可採用图2所示的离线式高压线性定电流LED驱动电路,其由桥式整流器、高压线性定电流LED驱动器及LED灯所组成,由于只须使用几个SMD电阻与陶瓷电容(MLCC),并未导入电解电容与磁性元件,因此不会受限于电解电容的使用寿命,而导致驱动电路使用时间缩短,且可大幅减少驱动电路的体积与降低驱动电路的成本。此外,将此一驱动电路与LED光源整合在同一片基板上,形成光电一体设计,对LED照明模组的光型与光输出影响甚小。

图2 离线式高压线性定电流LED驱动电路架构图
新一代LED驱动器还可依据不同的输入电压大小,自动控制LED灯串被点亮的数目,当输入电压较低时,只有某些LED灯串被点亮,其余灯串则关闭;相反的,当输入电压够高时,全部LED灯串都能点亮。如此一来,在由多个灯串组成的LED灯中,灯串被点亮的数目将依照输入电源的电压大小而变动,如图3为整个交流输入电源的半个週期间,各段LED灯串的电流变动情况。

图3 LED灯的电流波形图
综上所述,LED驱动电路藉由将串接在一起的LED灯採分段方式驱动,可让驱动电路在输入电压较低时就开始驱动部分灯串,从而增加LED灯在整个交流电源週期内被点亮的时间;如此可在不提升电流的情况下,提高LED灯总输出流明,如图4为LED球泡灯的光电一体化LED照明模组实例。
图4 LED球泡灯的光电一体化LED照明模组
导入光电一体设计 LED照明模组成本骤降
光电一体化的LED照明模组,藉由使用SoB技术将LED光源与LED驱动电路置放于同一片基板将可降低LED照明模组的生产成本。此外,不含磁性元件与电解电容的高压线性定电流LED驱动电路设计也相当重要,由于此电路只使用到几个SMD电阻与陶瓷电容,故本身具有体积小、成本低廉与外部离散元件少的优势,非常适合用于光电一体化的LED照明模组中。藉由结合此高压线性定电流LED驱动电路于光电一体化LED照明模组中,相信将可让室内照明灯具的价格能够更符合一般大众期望。