时间:2013-04-27 10:39
人气:
作者:admin
随着能源危机的到来,高效的照明技术得到人们广泛的关注。发光二极管LED(Light Emitting Ddiode)是利用半导体PN结或类似结构把电能转换成光能的器件,以其高效率、低功耗、低电压驱动、使用寿命长等优点,已在众多应用领域中得到普遍的应用,如各类消费电子产品——手机、PDA、液晶电视的背光光源等。高亮度LED是传统白炽灯的一种理想替代方案,因为前者的寿命和效率都比后者高得多,且不同于紧凑型荧光灯泡,这些LED能够在低温下工作。为提高LED照明电路的使用性能和适用范围,本文将介绍一种具成本优势的高亮度白光LED(HBLED)调光方法。
对于HBLD而言,在高照度工作条件下导通电压高达3~5 V,工作电流可达0.15~3 A。LED的发光亮度与流过LED正向电流的大小基本上成正比关系,所以LED应用的关键技术之一是提供与其特性相适应的电源或驱动电路。高亮度LED有两种基本的调光方法。第一种是PWM(脉冲宽度调制)调光方法,即在大于200 Hz的某些频率下以0%~100%的不同占空比来导通和关断LED。导通期间LED满电流工作,而关断期间LED上没有电流流过,可以保证色彩的一致性。第二种方法是控制流经LED串的电流量,这可能导致LED串的电压下降,并造成轻微的色差。不过如果观察调光器打开情况下工作的白炽灯,也会看到明显的色彩变化。
高亮度白光二极管一般采用恒流电源驱动。因为随着LED逐渐变热,其电压降将减小,而且若LED串由恒压电源供电的话,电源往往会持续提供过多的电流,使输出电压增大,直到电源达到电流限值或LED失效。脉宽调制方式是用较高的频率开关LED,开关频率超出人一般能够察觉的范围,给人一种LED总亮的假象,现在普遍采用脉宽调制方式调节LED的亮度,在某些应用中,调光比可达5 000:1,常用的LED驱动有降压型(Buck)、升压型(Boost)、升降压型(Buck~Boost)等3种。LM3402是一款由可控电流源衍生的降压型稳压器,输入电压范围涵盖整个汽车应用领域,内置MOS管最多可以驱动5颗LED,性价比高,且接受领域较广、线路简洁实用,是众多LED驱动IC中间的佼佼者。
1、系统结构
1.1 总体结构
由于单个HBLED的发光效率不能完全满足亮度要求,因此,需要用多个LED组成阵列,1个LM3402对5个高亮度发光二极管组成的串(HBLE-Ds)进行恒流驱动,接受1个微处理器P89LPC932的PWM脉宽调节控制,可实现无级调节,流过每个HBLEDs的电流约为120~350 mA。
1.2 人机界面
操作面板上有3个按钮(关闭、调亮和调暗按钮)和4个普通发光二极管指示灯。按下关闭按钮,将熄灭高亮度发光二极管串HBLEDs,再次按下此按钮,则可以回到原亮度显示状态,掉电或重启也可回到设定亮度状态;调亮和调暗按钮用于改变HBLEDs的亮度,对应4个指示灯,其中每个指示灯有亮暗2级指示,这样可以指示8挡亮度。
1.3 驱动电路
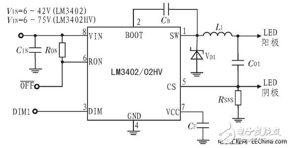
驱动电路是整个LED调光电路的核心,主要由1个微处理器P89LPC932和LM2402恒流稳压电路组成。LM3402是一款由可控电流源衍生的降压型稳压器,可驱动串联的大功率、高亮度发光二极管串,可以接受范围在*2V的输入电压。当使用引脚兼容的LM3402HV时,输入电压的上限可达到75V。按照需要对转换器的输出电压进行调节,以维持通过LED阵列的恒定电流水平。只要HBLEDs的组合前馈电压不超过Vo(MAX),则电路能保持任意数量的LED中的调节电流不变。图1为LM3402的典型应用电路示意图,其中RSNS为电流设定电阻,平均电流IF≈0.2/RSNS,RON取值与发光二极管串中的LED数量有关,5个以上LED时可取值300KΩ,经检测,恒流标称值为250mA时(RSNS=0.8 Ω),电流波动在±10 mA以内。

图1:LM3402的典型应用电路示意图
DIM1的逻辑是直接的,因此当DIM1端口为高电平时,LM3402会输出稳定的电流;当DIM1处为低电平时,禁止任何电流输出。所以对LM340 2的DIM1端口输入PWM信号,可对LED阵列进行调光,PWM信号的最大逻辑低电平应为0.8 V,最小逻辑高电平为2.2 V。将DIM1端口悬浮或者接至逻辑高电平,一旦输入达到6 V,LM3402就开始运作。
将OFF端口接地,从而将LM3402置于一个低功率关机状态(典型值为90μA)。在正常工作期间,该端口应始终保持在开路状态。
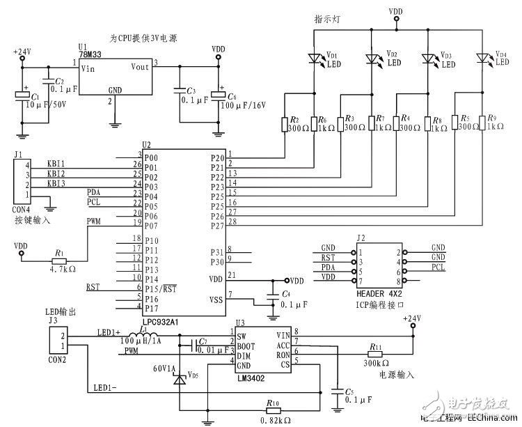
P89LPC932是由飞利浦生产的低功耗单片微处理器,电源电压3.3 V,可低功耗运行,适合于许多要求高集成度、低成本的场合。可以满足多方面的性能要求。P89LPC932采用了高性能的处理器结构,指令执行时间只需2~4个时钟周期,6倍于标准80C51器件。P89LPC932集成了许多系统级的功能,这样可大大减少元件的数目、电路板的面积以及系统的成本,其内部有2个定时器,可作为一个具有256个定时器时钟周期的PWM发生器使用。LED调光电路电气原理图如图2所示。

图2:LED调光电路电气原理图