欧司朗公开2018年Q2财报 收购了VCSEL产商Vixar扩张照
阅读全文2018-05-04
阅读全文2018-05-04
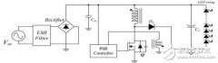
Power Supply WebDesigner设计工具能提供一整套节省时
阅读全文2018-05-04
阅读全文2018-05-04
阅读全文2018-05-03
阅读全文2018-05-03
阅读全文2018-05-03
Lumileds新一代LUXEON CoB Core Range LED在贸泽开售
阅读全文2018-05-03
阅读全文2018-05-02