全球最实用的IT互联网信息网站!
AI人工智能P2P分享&下载搜索网页发布信息网站地图
“智能化”将造就未来照明业“新贵族”
阅读全文2014-05-23
LED照明市场启示录:红海如何横渡
阅读全文2014-05-22
新一代汽车前后灯LED驱动器 为外部照明实现高可
阅读全文2014-05-21
LED去电源化探析之降低频闪的通用技术路线
阅读全文2014-05-20
高亮度矩阵式的LED封装技术与解决方案
探索LED灯具:过去、现在和未来
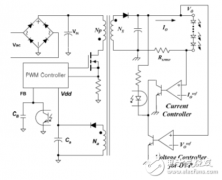
带有PFC的初级端调节反激式LED驱动
节能灯为啥节能不省钱?偷工减料是主因
LED照明渗透率急升 全球抢食中国封装市场
阅读全文2014-05-19
倒装LED芯片应势而出
阅读全文2014-05-17
显示器低蓝光(ChinaMark)认证
友达光电的Micro LED生产线预计2025年启动量
艾迈斯欧司朗CIOE人气旺 众多新产品亮点
第二代全新升级LED全息屏:无龙骨设计引
CPU | 内存 | 硬盘 | 显卡 | 显示器 | 主板 | 电源 | 键鼠 | 网站地图
Copyright © 2025-2035 诺佳网 版权所有 备案号:赣ICP备2025066733号 本站资料均来源互联网收集整理,作品版权归作者所有,如果侵犯了您的版权,请跟我们联系。