时间:2023-07-19 18:36
人气:
作者:admin
本文转自公众号欢迎关注
《基于“矿板”低成本学习Zynq系列》之四-第一个工程HelloWorld一下 (qq.com)
前面我们了解了板子的原理图和资源,进行了基本的状态确认,现在我们来尽心一些外设测试,先测试XADC,硬件上需要做一些改造,先了解原理图再动手。
原理图部分如下


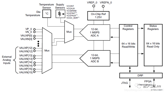
ADC框图如下

如下地址可以查看引脚
xilinx.com/content/dam/xilinx/support/packagefiles/z7packages/xc7z010clg400pkg.txt

L9-K10 对应VREFP_0-VREFN_0即外部参考电压。
现在L9接的VP1由U23供电,默认是通过R2471接FB14接GND了,使用外部参考电压则需要改造。
K9-L10 VP_0-VN_0 固定电压输入,目前都接GND了。
对应如下的ADC通道3,可以做外部温度采集

如图TP3可以测量VCCA是否有1.8V
原理图
目前VP1直接通过R2471和FB14接GND,需要将R2471挪到R2478.并焊接U23,3.3V转1.25V的LDO。
对应PCB背面大的二极管D23附近
实物图如下,R2471已经挪到R2478
U23在正面,我这里焊接的是ASM1117-1.25
如下J9位置应该给ADC供电1V8,但是现在没有接

恰好C327旁边是C2354,C2354是VCCA 1.8V


将C2354和C327的如下位置短接即可

注意如果系统已经起来则系统软件会使用XADC,此时JTAG就不能读到ADC了,显示温度就是-273.
所以可以vitis先下载一个裸机程序,比如之前的HelloWorld软件不使用XADC,此时JTAG就可以查看XADC。
JTAG连上硬件,双击XADC

点击+号,Ctrl+A选择所有
OK

看到采集的电压如下

以上改造测试XADC采集OK,后面再进行XADC的软件编写测试。