时间:2023-07-07 11:02
人气:
作者:admin
在本文中,讲解了怎么用8051单片机控制步进电机。步进电机广泛用于工业、医疗、消费电子应用。简而言之,它用于任何需要物体精确旋转或定位的地方。
一、什么是步进电机?
步进电机是一种无刷电机,可将电脉冲转换为机械旋转。顾名思义,它根据输入脉冲逐步旋转。步进电机通常具有多个励磁线圈(相)和带齿转子。电机的步长由转子上的相数和齿数决定。步长是转子在一步中的角位移。如果步进电机有4相50个齿,则需要50×4=200步才能旋转一整圈。所以步距角将为360/200=1.8°。
我们使用的步进电机有4极和一个1/64减速齿轮机构,用于增加扭矩。电机的步距角为5.64°。但考虑减速机时,输出轴的步距角为5.64/64°。步进电机的内部示意图如下:

步进电机通过在给定时间内一一打开各个相位来旋转。序列如下图所示:

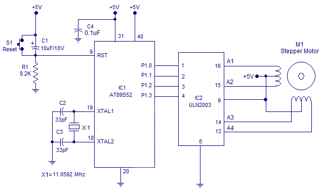
二、原理图
将步进电机连接到8051的电路图如上所示。P1.0、P1.1、P1.2、P1.3引脚分别用于控制步进电机的A1、A2、A3、A4相。ULN2003用于驱动步进电机的各个相位。ULN2003是一种达林顿晶体管阵列,用于驱动继电器和电机等大电流负载。ULN2003有8个独立的通道,每个通道的容量为1A。通道可以并联以增加电流容量。每个通道都配有独立的续流二极管。ULN2003工作在电流吸收模式。每个通道通过在相应输入处提供逻辑低电平来激活。例如,如果我们将ULN2003的引脚1设为低电平,则步进电机的A1相被接通。

程序首先清除P1.0以激活步进电机的第1相(A1)。该条件保持65毫秒,然后设置P1.0以停用电机的第1阶段。然后对端口引脚P1.1到P1.3重复相同的过程,整个循环一遍又一遍地重复,使电机顺时针旋转。
单片机的定时器0配置为模式1以产生65毫秒的延迟,65mS是每个控制脉冲的宽度。
三、程序代码
A1 EQU P1.0
A2 EQU P1.1
A3 EQU P1.2
A4 EQU P1.3
ORG 00H
MOV TMOD,#00000001B
MAIN:
CLR A1
ACALL DELAY
SETB A1
CLR A2
ACALL DELAY
SETB A2
CLR A3
ACALL DELAY
SETB A3
CLR A4
ACALL DELAY
SETB A4
SJMP MAIN
DELAY:MOV R6,#1D
BACK: MOV TH0,#00000000B
MOV TL0,#00000000B
SETB TR0
HERE2: JNB TF0,HERE2
CLR TR0
CLR TF0
DJNZ R6,BACK
RET