时间:2018-08-07 09:43
人气:
作者:admin
化学电阻式传感器为工业控制、HVAC 系统以及健康和安全等应用提供了测量各种气体浓度的低成本方法。由于它们依靠加热元件,因此开发人员面临挑战,在确保精确测量传感器电阻的同时,还要控制加热元件以保持适当的温度。
针对这两项要求,开发人员可利用各种技术来平衡设计复杂度和测量精确度。
本文回顾了化学电阻式传感器的特性及其在各种应用中的作用。之后,本文介绍了Integrated Device Technology(IDT) 提供的化学电阻式气体传感器器件,然后着重讨论了使用这些传感器的要求,以及支持其操作的模拟设计替代方案。
最后,本文描述了一种通用的基于 MCU 的设计方法,并介绍了用于气体传感器设计评估和开发的相关电路板和软件。
定性检测和定量测量在专业应用和常见应用中的地位都变得日益重要。甲烷检测器在采矿作业中提供关键警告,氢气测量可以提醒用户电池存在问题,精确的气体传感器可以在医疗应用中用作“电子鼻”。在住宅和商业建筑中,监测各种气体含量的功能可以警告住户注意有毒烟雾,及早提供火灾预警。
在市售的气体传感器中,化学电阻式金属氧化物传感器提供了经济高效的解决方案,即使在条件恶劣的应用中,也能够提供可靠的结果。在这些传感器中,空气中的气体分子浓度变化会导致传感器电阻的变化。这种电阻变化可以在传感器的工作范围内达到几个数量级。传感器电阻 (RS) 和气体浓度 C 之间的这种关系可以用一个简单的等式表示,它只包含两个附加的常数因子:A 和 α。

或以等同形式写成:

等式 2 显示了气体浓度对数与传感器电阻对数之间的线性关系。实际上,该等式表明,这些传感器在低浓度下将表现出电阻快速变化,但在高浓度下电阻变化要缓慢得多(图 1)。

图 1:化学电阻式传感器(例如 IDT 的SGAS701氢气传感器)展现了传感器电阻和气体浓度之间的线性对数 - 对数关系,但支持电路可能导致测量结果出现非线性。(图片来源:Integrated Device Technology)
来自 IDT 的一系列化学电阻式传感器可以准确测量各种气体,包括:
氢气,使用 IDT SGAS701 传感器
挥发性有机化合物 (VOC),包括甲醛、甲苯、丙酮和酒精,使用SGAS707传感器
易燃气体,包括碳氢化合物、甲烷、丙烷、天然气,使用SGAS711传感器
除了传感器元件以外,IDT 的四引脚器件还集成了一个电阻元件,以将传感器加热到最佳测量温度。
对于开发人员来说,最大的挑战在于确保精确测量传感器电阻,同时将加热元件保持在适当温度。针对这两项要求,开发人员可利用各种技术来平衡设计复杂度和测量精确度。
作为电阻器件,化学电阻式传感器需要适当的励磁电源,以便测量由于气体浓度变化引起的电阻变化。与任何此类器件一样,开发人员可以使用不同的方法测量传感器电阻 (RS),包括:
将传感器置于简单的分压器中
用恒压源驱动器件
用恒流源驱动器件
对于开发人员来说,每种方法的适用性取决于对设计简单性和测量质量的应用要求。例如,通过将 RS作为简单分压器的一部分进行测量,开发人员可以创建最简单的解决方案(图 2)。但是,根据具体的应用要求,这种方法固有的测量限制可能过于严格。

图 2:分压器配置提供了最简单的化学电阻式传感器设计,但也存在一些限制,可能无法满足需要精确测量气体浓度的应用要求。(图片来源:Integrated Device Technology)
在任何分压器中,测量输出 VOUT永远不会达到电源值 Vbias(图 2 中的 Vc)。电阻排根据以下等式,将 VOUT限制为 Vbias的一部分:

由于传感器响应项 RFIXED/(RFIXED+Rs),VOUT/Vbias永远达不到统一。但是,开发人员可以设置 RFIXED电阻值,以实现介于传感器基线值(视为空气中测量的值)和传感器满量程响应 1000 百万分率 (ppm)(图 3)之间的有用电压范围。
满量程响应RFIXED[Ω]VOUT(空气)[V]VOUT(满量程)[V]0.75210k0.1332.4750.80280k0.1752.6400.90630k0.3692.9700.951.33M0.6933.135图 3:在使用 3.3 伏特电源(Vbias,如图 2 中的 Vc所示)的设计中,使用不同的 RFIXED值,开发人员可以实现介于满量程响应和基线响应(空气中)之间的目标响应范围。(图片来源:Integrated Device Technology)
另一个限制来自这种方法的非线性。通过将等式 1 和 3 重构为以下等式,这一点表现得非常明显:

在 RS(即 A * C-α)远大于 RFIXED的低气体浓度下,传感器响应和气体浓度保持线性对数 - 对数关系。在 RFIXED远大于 RS的较高气体浓度下,随着气体浓度的增加(图 4),这种线性关系逐渐损失,响应的阶跃变化变小。

图 4:RFIXED开始在分压器配置中占主导地位,导致传感器响应与气体浓度之间的对数 - 对数关系呈非线性。(图片来源:Integrated Device Technology)
遗憾的是,开发人员在解决这种非线性方面没有太多好的选择,因为在结果中无法区分 RFIXED和 RS的作用。因此,这种方法更适合侧重气体检测,而不是精确定量测量的应用。对于这些检测应用,开发人员只需使用一个模拟比较器,并设为在达到特定气体浓度对应的固定电压电平时执行切换。
通过使用恒压源或恒流源提供传感器激励,设计人员可以消除 RFIXED及其对线性度的影响。另一方面,这些方法提出了截然不同的设计要求,这些要求可影响总体系统要求。对于恒压激励,开发人员可以使用简单的模拟前端,产生线性的对数 - 对数响应(图 5)。在这里,输出电压与 RSENSOR具有简单直接的关系:


图 5:设计人员可以使用一个电路,提供具有偏置补偿和放大的恒压传感器激励,以提高设计复杂度为代价提高精确度。(图片来源:Integrated Device Technology)
在恒流激励下,VOUT成为 RSENSOR和通过它的电流的乘积,使得传感器响应与气体浓度成正比。因此,在整个工作范围内,气体浓度的对数与传感器响应的对数之间呈现完全线性关系。该方法有效地将电阻变化分散到量程范围,从而使电阻与气体浓度呈现更一致的阶跃变化。
与恒压法相比,实现这些优势的代价是复杂度越来越高。与恒压法一样,恒流法使用运算放大器级来实现基本的驱动器电路。但在这种情况下,运算放大器级要调节添加的 MOSFET 栅极,以产生所需的激励电流水平。即便它会提高设计复杂度,恒流电路也能在基于 MCU 的设计中提供优势,如下所述。
无论使用何种方法提供传感器激励,都需要将金属氧化物材料加热到特定温度,以获得最佳结果。对于 IDT 传感器,SGAS707 VOC 传感器的工作温度为 150°C,SGAS701 氢气传感器的工作温度为 240°C,SGAS711 易燃气体传感器的工作温度为 300°C。
与传感器相同,加热器是一个电阻元件,需要恒压或恒流源将其保持在所需的温度。开发人员必须确保加热器驱动电路调节其输出,以防止可能改变传感器灵敏度的变化。
对于恒压源,设计人员可以简单地使用传统的线性稳压器,以满足电压和功率要求。例如,Texas Instruments的LM317提供了合适的解决方案,能够提供每个 IDT 传感器所需的特定调节输出水平:SGAS707 为 3.5 伏,SGAS701 为 5.4 伏,SGAS711 为 7.0 伏。
只需少量附加元件,开发人员就可以使用 LM317 创建能够满足大多数气体传感器应用要求的恒压源(图 6)。开发人员可以通过适当地选择 R2,将 VHEATER设置为所需的电压水平。

图 6:设计人员可以使用传统的线性稳压器(例如 Texas Instruments 的 LM317),为气体传感器加热器创建合适的恒压源。(图片来源:Integrated Device Technology)
虽然该解决方案相对简单,但由于环境温度的变化或电路组件的变化,导致应用容易出现测量不精确的情况。
例如,上文提到的目标加热器电压水平对应于在 0°C 环境温度下工作的传感器所需的电压水平。所需的加热器电压与温度成反比关系,如图 7 所示。如果无法调节加热器电压以补偿环境温度的变化,将会影响传感器灵敏度和气体测量精确度。

图 7:对于每个 IDT 气体传感器,所需的传感器加热器电压随着环境温度的变化以相同的速率变化,但是每种传感器类型都需要特定的偏移量:此处所示的 SGAS707 为 5.5 伏特,SGAS701 为 3.8 伏特,SGAS711 为 7.2 伏特。(图片来源:Integrated Device Technology)
开发人员可以基于图 6 所示的简单线性稳压器电路进行设计,通过增加反馈来跟踪加热器功率和温度。不过,设计师可以选择使用恒流源实现更简单的解决方案,而无需处理相关的复杂问题。
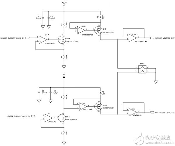
与恒流传感器激励相同,恒流加热器电路提供了更灵活的解决方案。IDT 提供了原理图,演示使用恒流电路来实现传感器激励和加热器控制(图 8)。

图 8:IDT 演示使用与SMOD7xx评估板中相同的模拟设计,为传感器和加热器提供恒流源的电路。(图片来源:Integrated Device Technology)
对于恒流传感器激励(图 8,顶部),IDT 组合了一对Linear TechnologyLTC6081精密运算放大器,每个放大器驱动一个Diodes IncorporatedDMC2700高效 MOSFET,最终使用 TIOPA2376AIDGKR低噪声运算放大器提供传感器电压。
传感器加热器电路采用类似的方法,但使用 Texas Instruments 的LPV511运算放大器,可以适应电路的 9 伏电源(图 8,底部)。
两个电路都依赖输入电压来设置电流水平,这在典型的基于 MCU 的传感器系统中提供了显著优势(图 9)。

图 9:恒流电路对基于 MCU 的传感器系统特别有效。MCU 可以使用数模转换器 (DAC),通过编程方式控制传感器和加热器电压,还可以使用模数转换器 (ADC) 来监视加热器电压和测量传感器输出电压。(图片来源:Integrated Device Technology)
通过使用 MCU 来控制数模转换器 (DAC),开发人员可运用编程方式设置传感器和加热器所需的控制电流水平,以响应不断变化的条件。同样,开发人员可以搭配使用 MCU 与模数转换器 (ADC) 读取传感器输出,执行任何所需的调节或补偿,并将结果传递给应用。
对于加热器,开发人员可以测量加热器电压输出,并将结果用于软件反馈回路中,以便将加热器温度保持在适合特定传感器和环境温度的水平。
IDT 在适用于 SGAS701 (SMOD701KITV1)、SGAS707 (SMOD707KITV1) 和 SGAS711 (SMOD711KITV1) 的 SMOD7xx 演示套件中使用了相同的双恒流电路设计。SMOD7xx 电路板将恒流电路与相应的传感器、TIMSP430I2021MCU 和支持电路相结合,旨在支持 SGAS7xx 传感器的评估。
独立的SMOD 应用软件程序可与 SMODxx 电路板配合使用(需要注册),让开发人员能够立即开始探索气体传感应用场景。通过将 SMODxx 电路板的传感器暴露在所需的气体浓度下,开发人员可以使用 SMOD 软件程序直接查看传感器电阻的变化,并关注应用对不同气体和浓度的响应(图 10)。
图 10:与 SMOD7xx 电路板配合使用时,IDT SMOD 应用软件程序让开发人员能够查看传感器电阻的变化,以便对不同的使用场景做出响应。(图片来源:Integrated Device Technology)
SMOD7xx 套件与 SMOD 软件包配合使用,为了解气体传感器在实际应用中的性能提供了重要工具。在工业环境中,可能存在很多种气体,对于那些粗心大意的开发人员,气体传感器可能给出意想不到的结果。虽然每种化学电阻式传感器都能对特定类型气体做出最佳响应,但不同气体的存在可能会影响结果。
例如,虽然针对氢气进行了优化,但 SGAS701 传感器也会对其他类型的气体做出响应,包括使用 SGAS707 VOC 传感器和 SGAS711 易燃气体传感器检测效果最佳的气体(图 11)。另外,湿度和其他环境条件也可能导致传感器响应出现系统性变化。使用 IDT 开发工具,开发人员可以在气体传感器系统的最终设计之前,发现可能影响其应用的因素。

图 11:正如图中所示的 SGAS701 氢气传感器那样,气体传感器对其他类型的气体通常会表现出某种程度的灵敏度,因此,在暴露于此类环境中的气体传感器设计中需要进行适当的补偿或校正。(图片来源:Integrated Device Technology)
测量不同气体浓度的功能在很多应用中变得日益重要。来自 IDT 等公司的低成本化学感应传感器提供了现成的解决方案,但需要精心设计电路,才能满足这些器件的独特要求。
设计人员可以使用各种技术,创建气体感测设计,并在电路复杂度和测量精确度之间达到平衡,以满足自身应用的独特要求。