全球最实用的IT互联网信息网站!

AI人工智能P2P分享&下载搜索网页发布信息网站地图

当前位置:诺佳网 > 电子/半导体 > 控制/MCU >

基于PIC16F1779的8位MCU高性能LED调光引擎设计

时间:2018-01-07 10:17

人气:

作者:admin

标签: 调光引擎  A  led驱动器  mcu 

导读:开关模式可调光LED驱动器凭借其高效性以及对LED电流的精确控制而闻名。这类LED驱动器还可以提供调光功能,使得最终用户在营造奇幻灯光效果的同时有效降低自身功耗。...

开关模式可调光LED驱动器凭借其高效性以及对LED电流的精确控制而闻名。这类LED驱动器还可以提供调光功能,使得最终用户在营造奇幻灯光效果的同时有效降低自身功耗。基于8位单片机MCU)的解决方案可针对此类应用提供必要的模块,从而实现通信、定制和智能控制功能。此外集成的独立于内核的外设,与纯模拟ASIC实现相比可显著提升灵活性,扩展照明产品功能的同时塑造产品差异化,从而实现创新。这类智能照明解决方案具备故障预测和维护、能量监测,色温维持以及远程通信和控制等功能,功能之丰富不胜枚举,并且将因此而倍受青睐

虽然LED驱动器与先前的照明解决方案相比具备诸多优势,但其实现过程中也会面临许多挑战。但您不必担心,阅读完本文章后,您将会了解如何使用8位MCU来轻松应对这些设计挑战,从而打造出高性能的开关模式LED驱动解决方案,功能之丰富令传统解决方案只能望其项背。

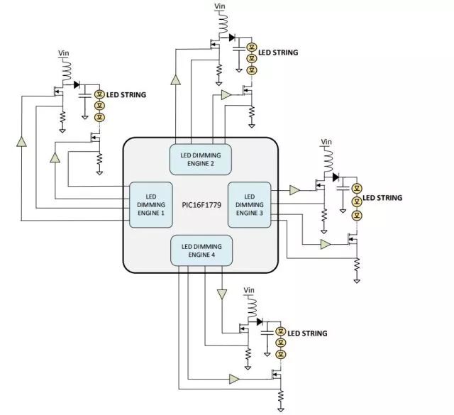
8位单片机可独立控制最多四个LED通道,这是大多数现成LED驱动器控制器所不具备的一项独特能力。在图1中,LED调光引擎可由单片机中提供的外设构成。这些引擎均具有独立的封闭通道,极少需要甚至不需要中央处理单元(CPU)干预即可控制开关模式电源转换器。这样可以释放CPU以执行其他重要任务,比如系统中的监控功能、通信功能或新增的智能功能。

图1:通过MicrochipPIC16F1779 8位单片机控制四个LED串的图示

LED调光引擎

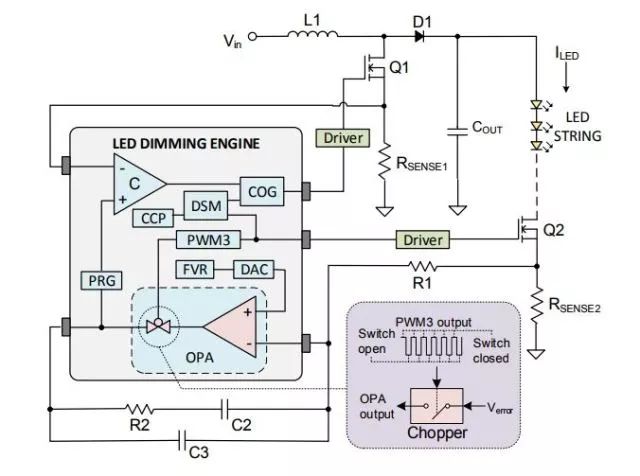
在图2中,基于电流模式升压转换器的LED驱动器由LED调光引擎控制。该引擎主要由互补输出发出发生器(COG)、数字信号调制器(DSM)、比较器、可编程斜坡发生器(PRG)、运算放大器(OPA)和脉宽调制器3(PWM3)等独立于内核的外设(CIP)组成。这些CIP与固定稳压器(FVR)、数模转换器DAC)和捕捉/比较/PWM(CCP)等其他片上外设一起组成完整的引擎。COG将高频开关脉冲提供给MOSFET Q1,从而将能量和供电电流传输给LED串。COG输出的开关周期通过CCP和占空比设置,用于维持LED恒定电流,具体取决于比较器输出。每当Rsense1两端的电压超过PRG模块的输出时,比较器就会产生一个输出脉冲。PRG的输入源自反馈电路中的OPA输出,它被配置为斜率补偿器,以在占空比大于50%时抵消固有次谐波振荡的影响。

OPA模块实现为具有II型补偿器配置的误差放大器(EA)。FVR用作DAC输入,根据LED恒定电流规范为OPA同相输入提供参考电压。

为了实现调光目的,PWM3用作CCP输出的调制器,同时驱动MOSFET Q2以使LED快速循环亮起和熄灭。调制操作可通过DSM模块来完成,调制后的输出信号馈送到COG。PWM3可提供占空比可变的脉冲,用于控制驱动器的平均电流,实际上控制的是LED的亮度。

LED调光引擎不仅可以实现典型LED驱动器控制器的功能,而且还具备解决LED驱动器典型问题的能力。现在,我们将探讨这些问题并分析如何使用LED调光引擎来加以避免。

图2.LED调光引擎

频闪

频闪是典型开关模式可调光LED驱动器可能面临的挑战之一。虽然精心策划的频闪会带来有趣的效果,但如果LED发生意外频闪,则会破坏用户期望的灯光设计。为了避免频闪并提供平滑调光体验,应确保驱动器从最高档位(即100%灯光输出)一直到最低档位的调光效果都是连续流畅的。由于LED会瞬间响应电流变化并且不具有阻尼效果,因此驱动器必须具有足够多的调光档位才能确保人眼察觉不到变化。为了满足这一要求,LED调光引擎采用PWM3来控制LED的调光。PWM3是16位分辨率的PWM,从100%到0%占空比共有65536个档位,可保证亮度平滑切换。

LED色温转换

LED驱动器还可以转换LED的色温。 此颜色变化是人眼能够察觉得到的,削弱了客户对享受优质LED照明体验的主张。图3给出了典型的PWM LED调光波形。当LED熄灭时,由于输出电容缓慢放电,LED电流会逐渐减小。此事件会导致LED发生色温漂移且功耗增大。

图3.LED调光波形

可以使用负载开关来防止输出电容缓慢放电。例如,在图2中,电路使用Q2作为负载开关,LED调光引擎会同步关闭COG PWM输出和Q2,以便切断电流衰减路径,让LED快速熄灭。

峰值电流

当使用开关模式功率转换器驱动LED时,将采用反馈电路来调节LED电流。但是,如果在调光期间操作不当,反馈电路会产生峰值电流(见图3)。回顾图2,当LED点亮时,电流传输到LED,RSENSE2两端的电压馈送到EA。当LED熄灭时,没有电流传输到LED,RSENSE2电压变为零。在此调暗期间,EA输出会增加到最大值,并使EA补偿网络过充。当调制的PWM再次导通时时,如果有高峰值电流驱动到LED,则需要若干个周期才能恢复。此峰值电流会削减LED的使用寿命。

为了避免这一问题,LED调光引擎允许将PWM3用作OPA的改写源。当PWM3为低电平时,EA的输出呈三态,将补偿网络与反馈回路完全断开,并将保持最后一个稳定反馈点作为补偿电容中存储的电荷。当PWM3为高电平且LED再次点亮时,补偿网络重新连接,EA输出电压立即跳到其先前的稳定状态(PWM3为低电平之前),并且几乎立即恢复LED电流设定值。

完整解决方案

如前文所述,LED调光引擎极少需要甚至不需要CPU干预即可正常工作。因此,在将所有对于LED驱动器的控制工作分配给各个CIP时,CPU将具有充足的带宽来执行其他重要任务。 此外,通过对检测到的输入和输出电压进行处理,可以执行欠压锁定(UVLO)、过压锁定(OVLO)和输出过压保护(OOVP)等保护功能。这样可确保LED驱动器按照规范要求工作,并且LED不受异常输入和输出条件的影响。CPU还可以处理来自传感器的温度数据,以实现对LED的热管理。而且,当设置LED驱动器的调光级别时,CPU可以处理来自简单外部开关或串行通信命令的触发信号。此外,LED驱动器的参数可以通过串行通信的方式发送到外部设备以进行监控或测试。

除了上述功能之外,设计师还可以在自己的LED应用中尽情添加更多智能功能,包括通信(例如,DALI或DMX)和定制控制功能等。图4给出了使用LED调光引擎的完整开关模式可调光LED驱动器解决方案示例。

图4.开关模式可调光LED驱动器解决方案

结论

LED调光引擎可用于打造高效型开关模式可调光LED驱动器。高效性体现在其能够驱动多个LED串、提供高效能源、确保LED达到最佳性能、维持较长的LED使用寿命以及在系统中增添智能功能。


温馨提示:以上内容整理于网络,仅供参考,如果对您有帮助,留下您的阅读感言吧!
相关阅读
本类排行
相关标签
本类推荐

CPU | 内存 | 硬盘 | 显卡 | 显示器 | 主板 | 电源 | 键鼠 | 网站地图

Copyright © 2025-2035 诺佳网 版权所有 备案号:赣ICP备2025066733号
本站资料均来源互联网收集整理,作品版权归作者所有,如果侵犯了您的版权,请跟我们联系。

关注微信