时间:2017-12-11 10:55
人气:
作者:admin
在单片机系统里,按键是常见的输入设备,在本文江介绍几种按键硬件、软件设计方面的技巧。一般的在按键的设计上,一般有四种方案:
一是GPIO口直接检测单个按键,如图1.1所示;
二是按键较多则使用矩阵键盘,如图1.2所示;
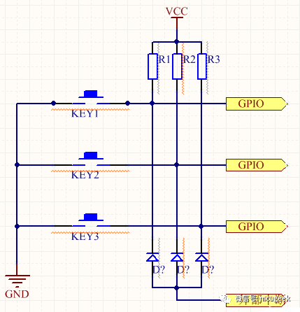
三是将按键接到外部中断引脚上,利用按键按下产生的边沿信号进行按键检测,如图1.3所示;
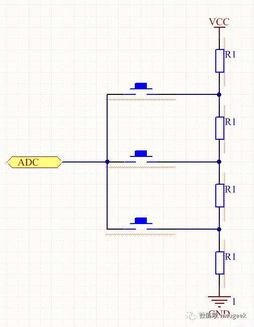
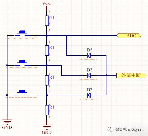
四是利用单片机的ADC,在不同的按键按下后,能够使得ADC接口上的电压不同,根据电压的不同,则可以识别按键,如图1.4所示。

图1.1方案一

图1.2方案二

图1.3方案三

图1.4方案四
在以上四种设计上,各有优点和不足。
第一种是最简单和最基础的,对于单片机初学者很容易理解和使用,但是缺点是,需要在主循环中不断检测按键是否按下,并且需要做消抖处理。若主循环中某个函数任务占用时间较长,则按键会有不同程度的“失灵”。
第二种,优点是能够在有限的GPIO情况下,扩展尽可能多的按键。但缺点同上,需要不停检测按键是否按下。
第三种方式是效率最高,不需要循环检测按键是否按下,但是缺点是,需要单片机有足够的外部中断接口以供使用。
第四种的优点是,只需要单片机的一个ADC接口,一根线,就能对多个按键进行识别,缺点是按键一旦内部接触不良,则可能按键串位,且按键产生的抖动,会造成一定的识别错误。
在以上的三种常见按键设计的基础上,现在分享我学习和工作中总结的按键方案。
改进一:在原方案一的基础上,加上与门电路,使得任何一个按键按下,都能产生中断,然后在中断里面识别是哪个按键被按下。因此不需要循环扫描,大大提高了效率。方案如图1.5所示。只需要每个按键对应地增加一个二极管,利用二极管的线与特性,可以实现按下任何按键,都能产生中断信号,但是按键之间互不影响。二极管选用普通整流二极管即可,本人亲测可行。

图1.5 改进一
改进二:在原有的ADC按键的基础上,也可用增加二极管的方式,实现按键中断,并在中断服务程序里进行AD转换,从而识别按键。电路如图1.6所示。

图1.6 改进二
改进三:因为按键不可避免的有抖动,因此按键消抖可以通过硬件消痘和软件消抖。现在分享一个十分简单且有效的硬件消痘方法:给按键并联一个104左右的电容。软件上基本不用处理即可避免抖动。
改进四:在按键扫描检测的方案下,如果主循环中有某个函数占用时间较长,则按键会发生或长或短的“失灵”,现分享我的一个解决方案。将按键扫描放到定时器中断里面,这样就可周期性地检测按键按下情况,不受主循环的影响。并且,能解析出按键的不同状态,即按下、按住、弹起、为按下这四种状态,用以实现更丰富的功能。
但需注意两点,一是定时器的定时时间,不可过长也不可过短,过长容易检测不到按下,过短会占用大量时间资源。二是中断服务程序需简单明了,只做检测用,通过全局变量传递,在主循环内完成按键响应,中断服务函数内尽量不要占用太多时间。
上一篇:详解led数码管的接口编程技术