时间:2017-12-02 07:53
人气:
作者:admin
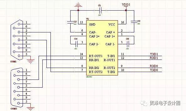
1、双路232通信电路
3线连接方式,对应的是母头,工作电压5V,可以使用MAX202或MAX232.

2、三极管串口通信
本电路是用三极管搭的,电路简单,成本低,但是问题,一般在低波特率下是非常好的。

3、单路232通信电路
三线方式,与上面的三级管搭的完全等效。

4、USB转232电路
采用的是PL2303HX,价格便宜,稳定性还不错。

5、SP706S复位电路
带看门狗和手动复位,价格便宜(美信的贵很多),R4为调试用,调试完后焊接好R4。

6、SD卡模块电路(带锁)
本电路与SD卡的封装有关,注意与封装对应。此电路可以通过端口控制SD卡的电源,比较完善,可以用于5V和3.3V。但是要注意,有些器件的使用,5V和3.3是不一样的。

7、LCM12864液晶模块(ST7920)
本电路是常见的12864电路,价格便宜,带中文字库。可以通过PSB端口的电平来设置其工作在串口模式还是并行模式,带背光控制功能。

8、LCD1602字符液晶模块(KS0066)
最常用的字符液晶模块,只能显示数字和字符,可4位或8位控制,带背光功能。

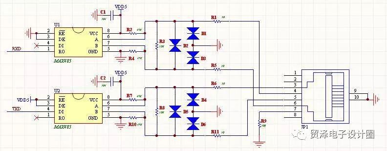
9、全双工RS485电路(带保护功能)
带有保护功能,全双工4线通信模式,适合远距离通信用。

10、RS485半双工通信模块
可以通过选择端口选择数据的传输方向,带保护功率。此模块只能工作在5V.

11、ARM JTAG仿真接口电路
比较完善,可以应用在常规的ARM芯片下,具有有自动下载功能,可以用JLINK或ULINK.

12、5V电源模块
这个电路比较简单,如果用直插可以达到1.5A,如果用贴片的可以到达1A。

13、3.3电源模块
可以到达800mA,价格非常便宜,也有相应的1.8/1.2的芯片,可以直接替换。

14、最常用的开关电源

15、DS1302数字时钟
一款非常普及的时钟电路,好用,成本低。

16、AT24C02(EEPROM)
最常用的EEPROM电路。

17、蜂鸣器驱动
这个电路简单就不多说了。
