全球最实用的IT互联网信息网站!
AI人工智能P2P分享&下载搜索网页发布信息网站地图
单片机和嵌入式的关系一文读懂
阅读全文2017-11-20
单片机学习的技巧分享,看完学好单片机不是事
阅读全文2017-11-17
lpc5411x系列mcu的单核结构与应用
工程师的单片机的学习实践技巧分享
基于芯科科技EFM32JG系列MCU,实现超低功率热量表
基于EGO1开发板的32位单周期处理器设计案例
单片机编程技巧之重用外设驱动代码
阅读全文2017-11-14
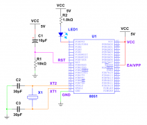
如何用单片机电路点亮led?
用单片机软件模拟spi接口的操作方法
阅读全文2017-11-13
工业应用中如何通过超声波技术进行流量计量?
杰发科技亮相elexcon 2025深圳国际电子展
在Ubuntu上开发基于先楫MCU的RT-Thread应用指
HPM6E8Y斩获“年度优秀AI芯片奖”,国产高
澜起科技凭借在内存接口和高速互连芯片
CPU | 内存 | 硬盘 | 显卡 | 显示器 | 主板 | 电源 | 键鼠 | 网站地图
Copyright © 2025-2035 诺佳网 版权所有 备案号:赣ICP备2025066733号 本站资料均来源互联网收集整理,作品版权归作者所有,如果侵犯了您的版权,请跟我们联系。