时间:2023-07-05 15:32
人气:
作者:admin
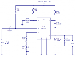
转换器电路广泛应用于所有地方,其中有几种类型。这是一个使用ICLM331的简单频率电压转换器电路,它基本上是一个精密电压到频率转换器。该IC有很多应用,在这里我们将将其用作简单的频率电压转换器。让我们看看这个电路是如何工作的。

电路工作原理:
在该电路中,通过使用电容C3和电阻R7来区分输入频率,并将合成频率馈送到IC的引脚6(IC的阈值),从而实现频率转换(参见下面的引脚图)。引脚6处产生的脉冲序列的负走向沿使内置比较器电路触发内置的定时器电路。

如您所见,引脚2作为内部比较器的参考输入,因此引脚连接到R6并用于校准。在任何时候,输出电流都将与定时元件(C1和R1)的输入频率和值成正比。作为电压,Vout与输入频率成正比。因此,通过这种方式将频率转换为电压。输出电压取决于公式
Vout= ((R4)/(R5+R6))R1C12.09V*鳍片
龙腾半导体SGT MOSFET LSGT085R018在智慧农业无