时间:2018-01-12 04:51
人气:
作者:admin
区块链看起看不得了呀,区块链概念股太火爆,一时间只要上市公司透露和区块链沾边就能股价大涨,公告有区块链业务就能涨停。A股区块链概念行情火爆。继10日晚间多家公司发布情况说明后,11日又有多家公司通过公告或互动易,详细回应了其涉及区块链的情况。监管方面也关注到这一情况,一些公司已被要求停牌核查。
多家公司在披露涉及区块链信息的同时也明确提示,目前区块链应用的技术仍不成熟,距离区块链技术在各行各业的应用仍有很长的路要走,市场规模及前景具有一定的不确定性。
连续两天均有超过10家公司股价涨停,A股区块链概念行情火爆。继10日晚间多家公司发布情况说明后,11日又有中南建设等多家公司通过公告或互动易,详细回应了其涉及区块链的情况。
11日午间,爱康科技一纸其能源研究院在上海成立分公司开展区块链业务的公告,将公司股价送上了涨停板。晚间,公司进一步披露相关细节,其控股股东自3年前就在湖南大学成立专门研究机构,开始布局区块链方面的研究,研究成果由公司子公司能源研究院具体执行,控股子公司上海慧喆则致力于提供能源互联网领域区块链基础设施及行业解决方案。

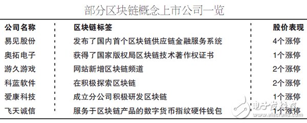
1月12日收盘显示仍然有多家区块链龙头股涨停
中南建设则披露,2016年以来,公司先后通过投资美国硅谷区块链公司Peernove并与之建立中国合资公司智链(公司持股90%)来获取区块链技术,通过投资金丘科技(持股33%)来参与大数据消费金融场景,通过与北大荒合资设立区块链农业公司善良味道(公司持股80%)切入农产品销售和供应链金融场景。截至目前,善良味道已初步完成区块链农产品质量认证及新生产平台1.0版本的开发等,第一批区块链认证大米产品已推向市场;金丘科技自主研发的海星链获得上海市政府专项基金;智链已与IBM Hyperledger、中远海运集团、电科院、国药集团等展开项目合作。
而部分公司的澄清公告证实了投资者的“一厢情愿”。信雅达在澄清及风险提示公告中表示,公司于2016年8月投资500万元参股了杭州趣链科技有限公司(简称“趣链科技”),占其股权的10%。资料显示,趣链科技成立于2016年7月,主要从事区块链底层技术平台的研发和应用,尚未实现盈利。信雅达称其持股比例较低,不能对趣链科技日常经营形成重大影响,公司2017年的业务收入中并未有关于底层区块链技术平台的研发成果而直接产生的业务收入。
恒银金融在澄清公告中表示,公司目前只聘用了两名年轻的加密算法硕士毕业人员,还没有实质的研发活动开展;公司在区块链技术上未形成任何相关产品或应用、销售,在公司业务收入中也未有应用区块链技术研发成果而产生的直接业务收入。金证股份则澄清,截至目前,公司在区块链业务上还处于培育期和探索期,尚未形成相关技术,尚未形成相关产品,在公司业务收入中没有应用区块链技术研发成果而产生的直接业务收入。
与此同时,也有多家公司在全景网披露涉及区块链的信息。其中,东华软件表示,近日成立了区块链技术研究院;宣亚国际称已有专门人员进行技术研究;汇金科技宣布,在积极研究区块链技术等相关技术;三五互联披露已具备区块链相应的技术储备;新大陆则回复,一直在密切跟踪区块链等各类新兴技术。
不过,上述多家公司同时提示,目前区块链应用的技术仍不成熟,距离区块链技术在各行各业的应用仍有很长的路要走,市场规模、前景具有一定的不确定性。
行情火爆引发监管关注,一些公司已被要求停牌核查。连续2个涨停、11日即停牌的游久游戏当日晚间披露,公司收到上交所的问询函,公司股票12日起将继续停牌。连续4个涨停的易见股份也发布了停牌核查公告,公司股票自12日起停牌。
1月11日午间,爱康科技(002610)发布在上海成立分公司开展区块链业务的公告,午后开盘公司股价瞬间涨停,同时多家蹭区块链热点的公司股票近日来也纷纷大涨。
比如,1月11日晚间,因为区块链炒作两天大涨16.73%的飞天诚信就发布澄清公告,“公司目前推出的产品是虚拟货币硬件钱包产品,该产品仅是区块链虚拟货币的安全存储设备,属于区块链产业链中的终端辅助产品,该产品虽已上市,但尚未形成销售收入。区块链技术目前在全球处于研究和探索的阶段,公司认为区块链技术离市场化和商业化还有相当的距离”。
连续两个涨停的科蓝软件也在1月11日晚间澄清称,“全球区块链技术还处于探索阶段,并未形成市场化及商业化模式。公司在区块链技术方面积极探索,但迄今仍处于研发阶段,尚未产生任何业务收入,对公司未来影响尚存在不确定性”。

爱康科技股价“秒停”
1月11日午间,爱康科技公告称,根据公司战略发展规划和经营需求,为开展基于区块链能源技术的能源互联网市场交易机制研究,促进公司在区块链能源领域占领先机、形成区块链能源技术和交易机制的示范基地,促使区块链加能源的早日全面落地,公司全资子公司江苏爱康能源研究院有限公司(以下简称“能源研究院”)在上海成立分公司,该分公司已于近日完成工商注册登记手续。
受这则公告的刺激,爱康科技股价从午间休市时还跌超两个点,午后开盘就直接涨停。实际上,从爱康科技公告内容可以看到,能源研究院上海分公司成立于2017年12月29日。对此有投资者提出质疑,“去年成立的公司为何要等到2018年1月11日的午间来进行公告?而且公告的时机正好就是区块链最火的时候”。
“因为子公司成立分公司这种不属于法定的信披内容,所以之前没有公告,公司之所以要发那则公告是因为很多投资者在互动易平台还有股吧中问到公司区块链业务,公司考虑发公告是最好的统一回复方式,公告目的是为了回复投资者,不是为了蹭热点。”爱康科技证券部工作人员在接受北京商报记者采访时表示。
在完成公告的披露后,爱康科技又在互动易平台上对区块链业务做出了补充,“三年前,公司已大力开展能源区块链研究,已在多处布局围绕基于区块链理论和技术的供应链金融生态体系建设及周边应用研发,致力于构建新能源领域区块链商业圈及其生态体系。近日,公司的全资子公司能源研究院在上海设立分公司,拟将公司相关区块链业务统一整合于该公司进行管理和运作。2017年该公司已注册成立,团队已从各个部门整合到位,领导核心人物已全部到岗,2017年区块链团队已实现营收并盈利”。
“公司区块链团队目前大概有二三十人,实现的盈利主要是技术上的盈利,具体盈利模式公司晚上会进行补充公告。”前述爱康科技证券部工作人员说道。不过截至记者发稿,并没有看到公司的补充公告。
对于公司区块链业务是否有重大进展,爱康科技也在公告末尾提示风险称:“公司区块链业务尚处于研发阶段,具体技术应用落地尚存在不确定性,请广大投资者注意投资风险”。在北京商报记者向爱康科技证券部人员请教什么叫做区块链时,工作人员回复称,‘这个我也不清楚,要去问问具体的业务人员’。”
实际上,爱康科技股价秒停只是A股热炒区块链概念股的一个缩影。1月11日,A股市场区块链概念股再度井喷。包括奥拓电子、壹桥股份、金证股份、中科金财、恒银金融、易见股份、新晨科技、远光软件、神州泰岳、安妮股份、科蓝软件等也都纷纷以涨停收盘。尤其是易见股份,连续4个涨停,并有两个“一”字涨停。而高伟达、飞天诚信、广电运通及恒生电子等则涨幅超过5%。
这些上市公司都曾在市场上或多或少地释放过公司有区块链相关业务或者概念的信号,比如龙头易见股份,就曾在2017年9月12日公告,公司拟与云南信托及浙银泓万采用有限合伙企业形式发起设立易见浙银区块链投资基金,投资基金总规模拟定为7.6亿元。此前在2017年4月,易见股份携手IBM中国研究院联合发布了国内首个区块链供应链金融服务系统——“易见区块”,该系统致力于通过科技创新带动供应链金融的变革。
同样在1月11日涨停的奥拓电子,曾在1月10日收盘后回复投资者是否涉足区块链业务的提问时表示,“奥拓电子控股子公司上海翰明计算机科技有限公司,积极探索区块链的应用。2017年以来,奥拓翰明已正式获得国家版权局《基于区块链技术的电子对账系统软件V1.0》著作权证书”。
再比如,恒银金融1月11日在互动平台上表示,“已经关注到区块链技术的发展和应用,为确保交易信息的安全性和保密性,未来ATM会应用到区块链相关技术,公司正在着手进行区块链相关技术的研发”。
值得注意的是,游久游戏颇有些强行蹭热点的意思。游久游戏在官网宣布旗下子公司游久网上线区块链频道,通过媒体进入区块链领域,将全面投入区块链游戏产品的研发,同时也会寻求优质区块链游戏产品。在连续两个涨停后,公司股票被上交所要求停牌。
1月11日晚间,上交所向游久游戏发来问询函,要求公司解释说明“公司前三大股东所持公司股份均高比例质押,公司通过所属网站发布区块链相关内容,是否为主动迎合市场热点,炒作公司股价,以及说明未以公告形式在指定媒体披露上述内容的行为是否合规”。
据了解,区块链是一种分布式数据存储、点对点传输、共识机制、加密算法等计算机技术的新型应用模式。本质是一个去中心化的数据库,也有人都说是一种分布式的公共账本,所有人可以更新这个账本,但是不可篡改。所谓中心化也就是一种大家认可信任的中心,比如两个人打赌明天股市是涨还是跌,猜对的人赢猜输的人100块,但是两个人又彼此不信任对方,怕赖账,就找来彼此都信任的第三方,区块链技术可以解决不需要这个第三方也能保持公平。去中心化可以减少很多现在浪费在中心上的各种成本,不过这种理论上可行的技术,实现起来并不容易。很多上市公司都表示,公司只是研究阶段,市场化大规模应用路还很长。