时间:2022-08-31 15:49
人气:
作者:admin
安科瑞 华楠
摘 要:随着5G基站的迅猛发展,基站的能耗问题也越来越突出,合理可靠的基站配电系统方案,是提高基站能耗使用效率,实现基站节能降耗的重要保证,通过多回路仪表监测每个配电回路的用电负载情况正是该方案的前提。另外在基站方面,无论是设备功率大幅提高的宏基站,还是数量众多的小微基站,均需要低压配电系统进行供电。在 5G基站主建设期,基站的个数和配电线路会大量增加。随着基站个数的增多,运维团队对基站的维护难度逐渐增加。安科瑞公司为现有的基站供配电系统提供了相应的硬件监测,并通过物联网等无线传输方式为用户提供智能化、信息化、可视化的解决方案。
关键词:基站;多回路仪表;物联网;低压配电
1、概述
5G建设,基站先行,随着5G宏基站和小基站的大量铺设,越来越多的站点需要对能耗进行监控管理,主要的监控管理包含了:
1.监测机房设备的空调运行情况,包括电压、电流、功率、能耗、温湿度等参量;
2.可设置空调的开启和停止,分别针对时间管控和温度管控,实现基站的节能降耗;
3.对基站内设备的电流、电压、温湿度等参量进行监测报警,如果电流过大、电压过低、温度过高等,会进行预警,并通过APP推送、短信、语音电话、邮件通知责任人;
为实现该监控管理,并结合基站的使用环境,采用多回路仪表监测每个配电回路的用电负载情况,可满足客户对用能情况的监测分析。另外通过带物联网等无线传输功能的仪表,
可为客户智能化、信息化、可视化的管理维护,降低人工运维成本支出提供合理的硬件支持。
2、产品介绍
以下为常见基站能耗配电的拓扑图:

对于监测点A的情况可以分为交流单回路监测和交流多回路监测,分别对应以下场景1和场景2。
对于监测点B的情况可以分成直流多回路监测,对应以下场景3。
1、应用场景一:一路交流三相或三路单相计量




产品图片:

配置方案:

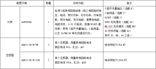
2、应用场景二:多路交流三相和单相计量

导轨式产品图片:

配置方案:

应用举例——某基站现场使用实例如下:

嵌入式产品图片:

配置方案:

3、应用场景三:直流多回路监测
-48V电气图

产品图片:

配置方案:

应用举例——某基站现场使用实例如下:

3、总结
通过对5G宏基站和小基站等分站点加装交/直流智能监控设备、无线采集设备,可以完成夜间无业务时段的下电操作,减少电能消耗,降低运营成本支出,以及提升通信设备供电线路状态的实时监测保护功能;系统后台可对存储的供电线路历史电气性能数据进行梳理、汇总、分析,找出故障原因,给出解决建议对策,减少后续同类故障的发生率,提升供电线路运维管控能力。从而达到节能降耗、智能化、信息化、可视化的目的。