时间:2022-01-17 09:48
人气:
作者:admin
检验标准是指检验机构从事检验工作在实体和程序方面所遵循的尺度和准则,是评定检验对象是否符合规定要求的准则。
1、按照标准化对象,通常把标准分为技术标准、管理标准和工作标准三大类。
①技术标准——对标准化领域中需要协调统一的技术事项所制定的标准。包括基础标准、产品标准、工艺标准、检测试验方法标准,及安全、卫生、环保标准等。我们的检测标准就是属于此类标准。
②管理标准——对标准化领域中需要协调统一的管理事项所制定的标准。
③工作标准——对工作的责任、权利、范围、质量要求、程序、效果、检查方法、考核办法所制定的标。
2、我国标准的层级我国标准分为国家标准、行业标准、地方标准和企业标准,并将标准分为强制性标准和推荐性标准两类。
3、其他的分类方法我们在工标网(http://www.csres.com/sort/index.jsp)上也能看到标准的分类,它把标准分成:中国标准、行业标准、ICS标准、国外标准。这样分类也是一种方法,另外也可以根据行业进行分类[1]。
4、常用的检测标准代号:
①强制性国家标准:GB
②推荐性国家标准:GB/T
③建材行业标准:JC
④建筑行业标准:JG、JGJ
⑤交通行业标准:JT、JTJ
⑥水利行业标准:SL、SLJ
⑦铁路运输行业标准:TB、TBJ
⑧冶金行业标准:YB、YBJ
⑨地方标准:DB
⑩企业标准:QB
这10类标准是我们从事工程检测工作过程中常遇到的标准,当然还有一些其他不常用到的标准等。
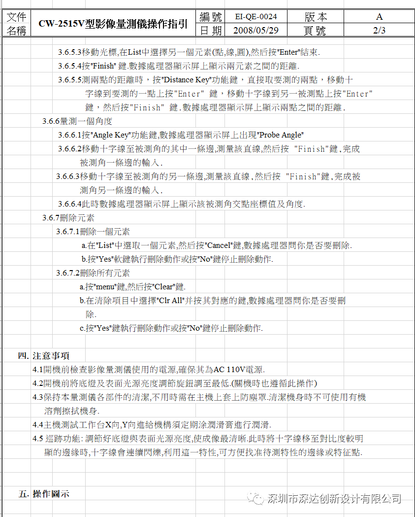
CW-2515V型影像量測儀操作指引



電批鎖附操作指引


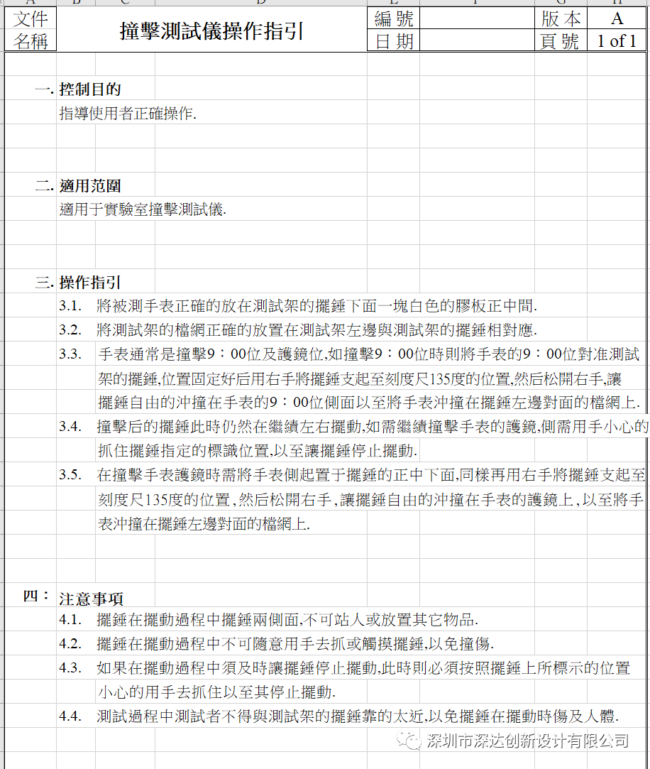
撞擊測試儀操作指引

跌落試驗機操作指引



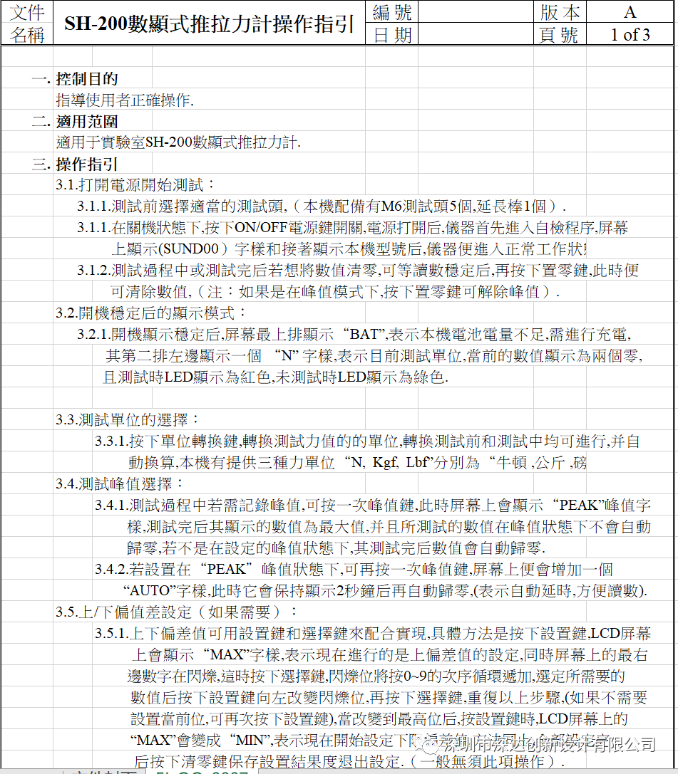
SH-200數顯式推拉力計操作指引



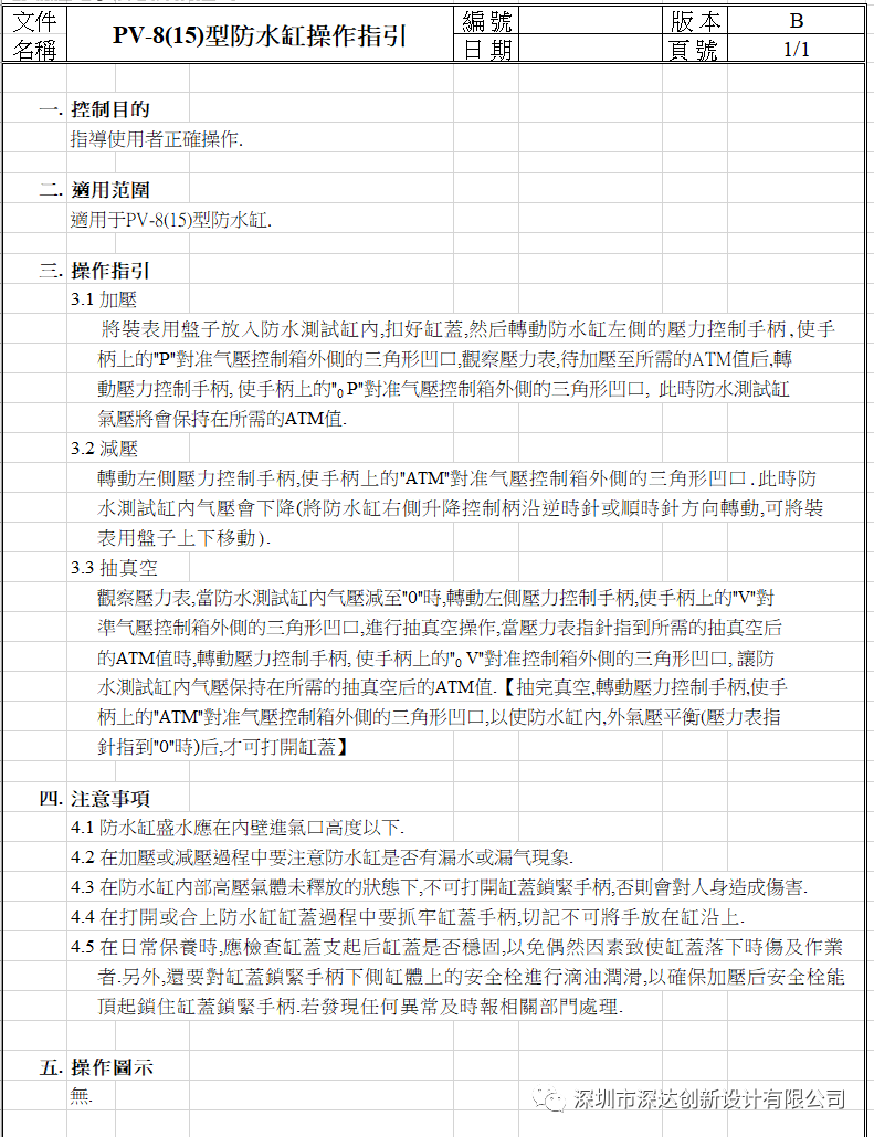
PV-8(15)型防水缸操作指引

SH-2090A型鹽霧實驗機操作指引



移印机操作指引


IQC電鍍件檢驗規范


油漆檢驗規范

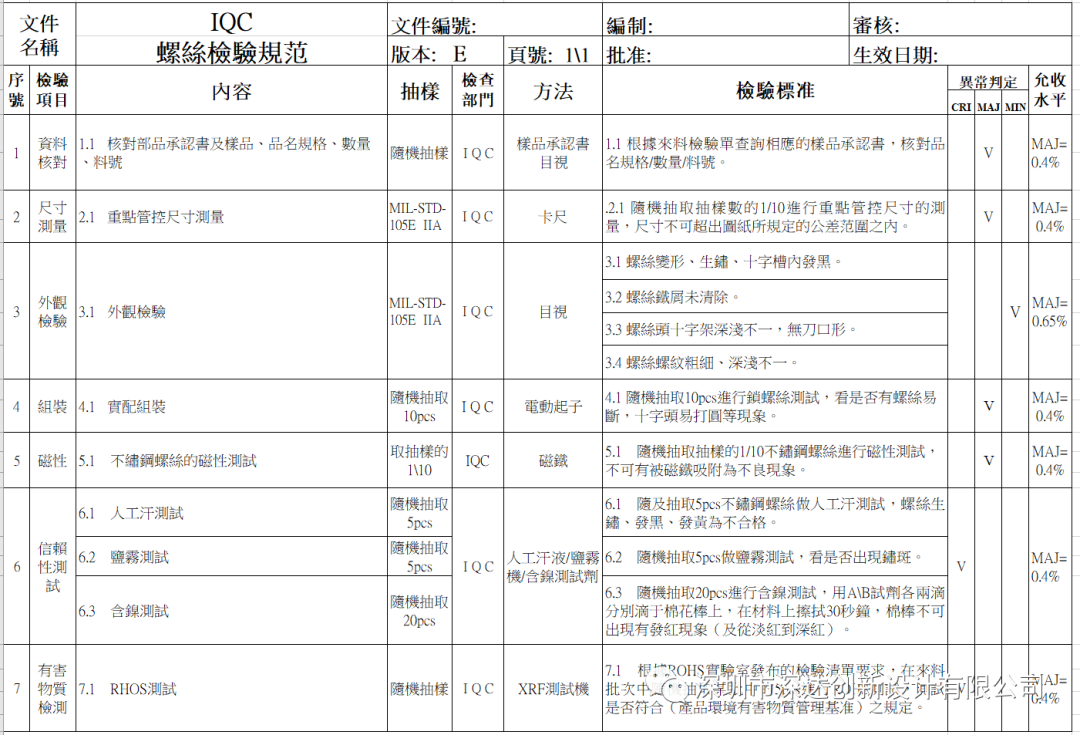
螺絲檢驗規范

LCD進料檢驗規范


MZ-15/EC型靜電模擬測試器操作指引


