时间:2022-06-10 15:54
人气:
作者:admin
安科瑞 华楠
摘要:近年来随着经济及城镇化的快速发展,餐饮业也得到了蓬勃发展。受到美食同时,餐饮油烟带来的污染问题却令人苦恼。为了做好云龙湖风景区周边餐饮企业的油烟管控,助力大气污染攻坚,金山街道和相关部门配合,启用了安科瑞餐饮油烟在线监测系统,利用物联网、云平台、大数据分析等技术,通过实时监控的形式,织就一张油烟监测"天网",实现餐饮店油烟排放24小时在线监管,切实杜绝油烟污染,提高环保执法工作效率。"
关键词:餐饮业;油烟在线监测系统;餐饮油烟治理。
01 项目概况
2016年8月,云龙湖风景区被授予国家AAAAA级景区;2021年底,云龙湖景区入选年度江苏省智禁旅游景区名录;2022年1月8日,云龙湖畔四家大中型饭店正式启用安科瑞餐饮油烟在线监测系统。本项目参照相关国家标准,结合餐饮油烟治理设备和油烟净化工程的实际问题,通过餐饮油烟在线监测系统,实现餐饮业油烟浓度、颗粒物浓度、非甲烷总烃浓度的在线监测,同时加强对治理设施运行的在线监控,进而实现油烟治理设备的清晰维护管理,大幅降低人工现场监测的途径,提高环保监管效率。让美丽更美,让智慧更智。
02 项目痛点
2.1景区环境维护要求高
作为国家AAAAA级景区,云龙湖景区的环境维护十分重要,周边餐饮企业的油烟管控更是重中之重。
2.2 环保意识差,商家自律监管难
部分餐饮业主的环保意识不高,其厨房油烟净化设施安装不规范;
自律监管难,餐饮业主虽然安装了油烟净化设施,但自觉维护使用、定期清洗效果有待监管;
安装效果差异大,油烟治理设备功率不足,设备与实际排放量不匹配;
监察难度大,靠人力监管无法实现全覆盖,净化设备难以查看,监测需要手段,难度大。
03解决方案-安科瑞餐饮油烟在线监测系统
3.1餐饮油烟在线监测系统结构概述
餐饮油烟在线监测系统采集餐饮油烟处理设备运行状态和油烟排放的浓度数据,自动对超标排放及异常企业进行提示预警,监管部门可迅速进处理,督促餐饮企业整改设备,并定期清洗、维护,实现减排环保,不扰民等目的。
现场安装监测终端,实时监测油烟油烟净化器的工作状态,包括设备运行的电流等,同时结合排烟口的颗粒物浓度进行对比分析,一旦排放超标,系统会发出异常信号。
油烟浓度在线监控仪用来监测油烟、颗粒物、NmHc等数据;净化器和风机配合对油烟进行净化处理,同时对净化设备的电流进行监测;监控仪通过4G网络将采集的数据上传至远程云端服务器。
3.2 现场安装实施示意图

项目配置餐饮油烟在线监测系统、油烟浓度在线监控仪以及电流互感器,对实现对餐饮行业油烟、颗粒物、NMHC以及风机和净化器电流数据的 24 小时实时采集和监控。
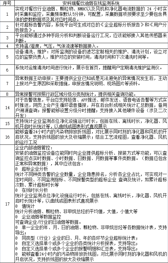
3.3 餐饮油烟在线监测系统主要功能:

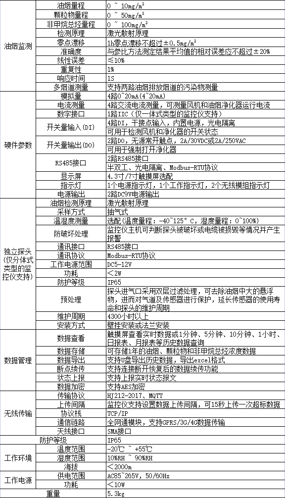
3.4 餐饮油烟在线监测系统配套硬件——ACY100型油烟浓度在线监控仪:

ACY100型油烟浓度在线监控仪技术参数:

04 现场照片



05 结语
安装餐饮油烟在线监测系统后,其油烟排放情况可以通过在线监控大数据平台实时查询,实时对餐饮企业的油烟浓度、颗粒物浓度、非甲烷总烃值、风机开启状态、净化器开启状态等进行监测,由监测设备终端通过4G无线网络实时上传到大数据平台。通过大平台能够及时查看餐饮企业日常油烟排放情况,当油烟超标的时候系统会自动预警街道执法人员,由此完成对餐饮企业进24小时的监控。
参考文献
[1] 企业微电网设计与应用手册 2021.10
[2] 安科瑞油烟监测平台宣传册 2020.01
[3] 云龙湖畔大中型饭店启用油烟监测"天网" -文/徐报融媒记者 陆铭 图/徐报融媒记者 刘冰