时间:2021-12-24 15:46
人气:
作者:admin
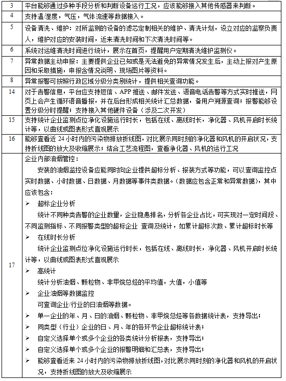
摘要:近年来关于餐饮业油烟超标的投诉逐渐增加,严重影响了人民的日常生活。油烟是指食物烹饪、加工过程中挥发的油脂、有机质及其加热分解或裂解产物。早在2001年国家就发布《GB18483-2001饮食业油烟排放标准》来对餐饮业油烟排放的浓度提出2mg/m3的要求,然而餐饮业实际排放的油烟浓度是否超标还需要人工到现场进行采样油烟后带回实验室通过红外分光光度法进行测定,耗费的人力物力财力较多,安科瑞根据当前油烟检测的难点痛点研发了油烟浓度在线监控仪,监控仪可以安装于餐饮业油烟排放现场,实时的监测油烟排放浓度,为餐饮油烟治理提供参考和趋势。
关键词:餐饮业;油烟浓度监测;油烟治理设施工况监测。
1项目概况
1、对重庆市区域内的餐饮经营单位及其他有管理需要的餐饮经营单位安装的油烟净化设备污染排放情况进行监测,实现对污染源排污在线实时监控。统一安装油烟在线监测仪,对排放的油烟浓度、风机开关状态、风机电流、净化设备开关状态进行实时监控。
2、技术参数要求
2项目实施方案设计
针对项目要求,需要配置餐饮油烟在线监测云平台、油烟浓度在线监控仪以及电流互感器,对餐饮油烟排放状况及油烟治理设施的运行工况进行监控。
2.1油烟监控仪现场安装实施示意图

2.2配置1:Acrelcloud-3500餐饮油烟监测云平台,实现对餐饮行业油烟、颗粒物、NMHC以及风机和净化器电流数据的24小时实时采集和监控。


3.3配置2:ACY100-Z4H1-4G型油烟浓度在线监控仪+AKH-0.66K-Φ1060A/20mA0.5级10Ω电流互感器,主要用于监测餐饮单位排放的油烟等污染物的实时浓度及油烟净化器和风机的运行电流。
1)ACY100-Z4H1-4G型油烟浓度在线监控仪:
1、激光散射原理:可连续采集并计算单位体积内空气中不同粒径的油烟浓度分布,进而换算成质量浓度;
2、抽气式采样方式:均匀的采样油烟,保证测量稳定性;
3、测量数据准确:零点漂移不超过±0.13mg/m3,准确度相对误差应不超过±8百分比,线性误差不超过≤百分之六,重复性百分之一,相关系数0.998;
4、丰富的模拟量测量:支持4路交流电流测量,可以监测风机和油烟净化器的运行电流;另外支持4路0-20mA模拟量输入,可以扩展接入其他传感器;
5、开关量输出输入:支持4路开关量输入,检测风机和净化器的开关状态;支持2路开关量输出,可以强制打开净化器;
6、数字接口:支持4路RS485;
7、数据导出:支持U盘导出历史数据;
8、支持远程对监控仪设置服务器地址和端口、上传报文间隔、HJ212-2017协议参数(包括设备标识MN,系统编码ST、污染物编码因子等)、APN参数、告警阈值等参数;
9、大量数据存储:主控板可以存储1年的油烟、颗粒物和非甲烷总烃的浓度数据,存储时间间隔1分钟;
10、远程升级:油烟监控仪可通过远程升级程序,方便后期响应新的监控需求。
11、支持IP65防护等级;
2)AKH-0.66K-Φ1060A/20mA0.5级10Ω电流互感器:
产品外形美观,安装、接线方便,输出为0-20mA电流信号,具有体积小、精度高、带载能力强、安装方便等优点。

3项目实施
3.1部分油烟监控仪现场安装图

3.2油烟监测云平台


4结语
餐饮油烟是油烟颗粒物和VOCs混合物,其排放对PM2.5和臭氧污染均有贡献,加强对餐饮油烟污染的治理已刻不容缓。重庆省某市根据新时期的环保要求,对全市范围内餐饮业单位的油烟排放情况及油烟净化治理设施的运行工况进行在线监控,利用信息化科技手段变被动为主动,运用物联网技术实现监控数据实时采集、传输及存储,并形成餐饮业单位油烟排放报告,实现对油烟排放的24小时不间断监管,变事后处理为事前预防,变末端控制为全过程监管,切实解决餐饮油烟扰民问题。
下一篇:虹科新品-高速数字化仪