时间:2022-02-09 15:17
人气:
作者:admin
摘要
为了稳步推进双碳目标,在能源消费强度和消费总量的“双控”背景下,企业需要考虑如何应对能耗双控以保障正常生产。现有大部分企业依然采用电、水、气、冷、热等各种能源供应系统“单独规划、单独设计、独立运行”的模式。普遍存在计量检测到配备不足;计量设备计量精度不高、计量数据不准确;人工抄表可靠性低;难以良好监测和评估主要耗能设备的用能效率;缺少决策数据支持,对于节能评估无法提供可靠参考数据;缺乏良好的企业能效评估指标体系,能耗管理措施难以落地等情况。本文介绍的企业能源管控平台,采用自动化、信息化技术,实现从能源数据采集、过程监控、能源介质消耗分析、能耗管理等全过程的自动化、科学化管理,使能源管理、能源生产以及使用的全过程结合起来,运用数据处理与分析技术,进行离线生产分析与管理,实现全厂能源系统的统一调度,优化能源介质平衡、超大限度地利用能源,提高能源质量、降低能源消耗,达到节能降耗和提升整体能源管理水平的目的。
关键词:双碳;双控;企业能源管控;节能降耗
1 概述
浙江春风动力股份有限公司是春风控股集团的子公司,成立于1989年,是一家从事全地形越野车(ATV、UTV、SSV)、大排量摩托车及配套水冷发动机产品研发的股份有限公司,公司总部设在杭州余杭经济开发区,公司拥有完整、科学的质量管理体系。公司的诚信、实力和产品质量获得业界的认可。
通过搭建企业能源管控平台,对企业的能源消耗、用电安全、电能质量、生产工艺、主要设备实行动态监控和数据化管理,实时监测企业、车间、产线、主要设备电、水、天然气和压缩空气等能源的消耗情况、变配电设备的运行状况、用电回路的电气安全情况、配电系统的电能质量,并通过数据分析和挖掘,对单位产品能耗、万元产值能耗、能耗成本、碳排情况等进行分析,实现用能精细化管理、提高设备运行效率、保障用电安全,为减排降耗、挖掘节能潜力提供数据支持。同时提供便捷、优良的自动化运维,从根本上解决人力成本高、工作强度大、运维效率低等问题,打造“安全、优良、绿色、低碳”的智慧工厂,为企业提供综合能源服务的新业态。
2 项目需求
项目计量体系包括厂区、车间、产线,监测区域涵盖车架、发动机、机加工、涂装、整车等车间,行政楼、研发楼等办公楼以及各配电房,监测的能源类型包括电、水、天然气和压缩空气。一期接入新增的170块电表、10块水表,其中天然气和压缩空气通过手动录入的方式进行统计。二期接入80块电表和3块水表,预计三期再接入300个计量点位。
系统需求主要包括:
● 用能统计
从区域、车间、生产工艺、工序、工段、设备等维度,采用曲线、饼图、直方图、累积图、数字表等方式对企业分类/分项用能情况进行统计,并进行趋势和同环比分析;
● 能耗预测
通过对厂区、车间的能耗使用情况进行分析,构建能耗计算模型,进行训练,调整并优化模型,采用预测算法对企业未来能耗趋势进行预测分析,为节能提供良好的决策依据;
● 万元产值能耗统计
对企业单位综合能源消费量与工业总产值进行统计分析,准确反映企业能源经济效益高低的综合指标,为能耗成本的准确计算提供保证;
● 容需量统计
提供容需量统计,实时展示容量需量价格的变化情况,为降低电费提供依据;
● 产量统计
提供产量统计,支持手动录入及与MES对接获取产量数据;
● 电能质量监测
对电网中的谐波进行实时监测,并以矢量图的形式展示三相不平衡度,支持历史数据的查询;
● 自定义报表
通过自定义报表格式和计算公式,灵活生成各种定制化报表,包括容需量报表、万元产值报表、电费分摊报表等;
● 异常报警
对目标事件快速定位,通过手机短信、APP、钉钉等方式及时通知相关人员,为系统的异常运行状态或故障原因诊断分析提供依据和分析手段;
● 数据转发
实现能源管理系统和MES系统的数据互通,打破信息孤岛;
● 能源驾驶舱
定制大屏页面及首页,以工厂车间为单位划分进行数据统计,与现有的第三方系统在指挥中心统一集中展示。
3 系统结构
现场采用多回路计量仪表和远传水表,对用电回路和用水支路进行采集,通过RS485接口与电力物联网边缘计算网关进行通讯,实现全电力参数和流量等数据的监测、预警与存储,再由电力物联网边缘计算网关,通过以太网将数据上传至搭建在数据中心的能源管控平台上。
平台采用分层分布式结构进行设计,详细拓扑结构如下:

系统可分为三层:即现场设备层、网络通讯层和平台管理层。
现场设备层:主要是380V部分的计量仪表和远程水表,通讯协议为标准modbus-rtu,用于采集用电回路全电力参数和用水支路流量的各类仪表,也是构建该配电、耗水系统必要的基本组成元素。
网络通讯层:包含电力物联网边缘计算网关、网络交换机等设备。电力物联网边缘计算网关接收现场设备层采集的数据,并可进行规约转换、数据存储,通过网络将数据上传至搭建好的数据库服务器。电力物联网边缘计算网关可在网络故障时将数据存储在本地,待网络恢复时从中断的位置继续上传数据,保证服务器端数据不丢失。
平台管理层:包含应用服务器和数据服务器,应用服务器部署数据采集服务、WEB网站,数据服务器部署实时数据库、历史数据库、基础数据库。
4 企业指标
4.1 电力指标

4.2 水指标

4.3 用能单元指标


5 系统功能
5.1 首页
首页展示企业的变配电情况、能耗数据、万元产值趋势、峰谷平用电情况、异常数量等相关信息,可直观了解企业当前的整体情况,实现数据监视实时化、能源管控精细化、企业管理数字化、节能减排全局化。

5.2 数据监控
5.2.1 电力监控
对企业各用电回路的运行状态进行实时监测,快速定位报警点位,并根据报警等级实时触发APP、手机短信、邮件、钉钉、语音播报等多种方式的报警提醒,超大程度地确保整个能源供给、转换和消耗过程的安全、可靠和稳定。

5.2.2 配电图
展示变配电系统的电气主接线图,实现对全电量参数以及开关断路器状态的实时监视,如电压、电流、频率、功率、功率因数、三相不平衡度、谐波等参数。

5.2.3 变压器监控
展示各电压器的负载情况,从而可以为变压器配备情况进行科学合理的规划。通过各种运行参数状态下用电效能的对比分析,找出合适的运行模式。根据合适的运行模式调整负载,从而降低用电单耗,使电能损耗降低。

5.3 能源管理
5.3.1 能源中控
从监测区域、车间、生产工艺、工序、工段、设备等维度,对各类能耗、单位产品能耗、成本和碳排放量进行对比分析,支持多个同级对象横向比对,帮助用户掌控整个工厂的能源消耗、能源成本、碳排放等情况。

5.3.2 能耗统计
从能源使用种类、监测区域、车间、生产工艺、工序、工段、设备等维度,采用曲线、饼图、直方图、累积图、数字表等方式对企业用能统计、同比、环比分析,找出能源使用过程中的漏洞和不合理地方,从而调整能源分配策略,减少能源使用过程中的浪费。

5.3.3 万元产值统计
与企业MES系统对接,通过产值以及系统采集的能耗数据,计算万元产值趋势,并进行同比和环比分析,以便企业能够根据产品单耗情况来调整生产工艺,从而降低能耗。

5.4 成本分析
5.4.1 复费率分析
对尖、峰、平、谷用电量及成本费按照年、季、月、周进行统计分析,为企业分时用电,优化成本效益提供数据支持。

5.4.2 容需量统计
提供容需量报表,实时展示容量需量价格的变化情况,帮助企业实现容改需,降低基本电费。

5.5 电能质量监测
5.5.1 三相不平衡监测
对电网中的电流/电压不平衡度进行实时监测和预警,降低线路的电能损耗,保证用电设备的安全运行,提高设备的运行效率。

5.6 分析报告
5.6.1 运维报告
以年、月、日对企业的异常情况、排名、发生频次、运维情况等进行整体的统计分析,让用户清楚了解系统的运行情况,并为用户提供数据基础,方便用户快速发现设备异常,准确定位故障点,提高运维效率,支持导出成PDF文件及打印。

5.6.2 运维报告
以年、月、日对企业的能源消耗、线路损耗、单位产品能耗、费用支出、主要设备耗能、容改需、节能改造效果等进行整体的统计分析,帮助用户及时发现能源在使用过程中的跑冒滴漏和异常用能等浪费的问题,为用户挖掘节能潜力提供数据基础,支持导出成PDF文件及打印。

5.7 报警管理
针对于电气安全、限电和能耗双控,实现电参量异常报警、电气火灾隐患报警、能耗超标报警、限电报警等,帮助企业提前预警,避免发生火灾事故和被罚款导致用能成本过高。支持分级分类报警,可对报警进行派发与闭环处理。

5.8 运维管理
支持设备日常巡检计划、派工、消缺、报修、派工等设备运维管理,方便运行管理人员的制定巡检计划、派工,巡检人员执行巡检、完成工单、巡检发现问题消缺,进行故障报修、跟进维修进度,满足日常巡检、设备维修保养需要。

6 系统应用价值
6.1 企业收益
企业能源管控平台为企业加强能源管理,提高能源利用效率、挖掘节能潜力、节能评估提供基础数据和支持。
在线监测电能质量
帮助企业在线监测电能质量,包括谐波含量、三相不平衡度、功率因数等,避免被罚款。
用能安全
监测设备运行工况,保证安全运行;预警电气火灾,预防安全事故;及时排除故障,保证正常生产;快速定位并干预切除隐患,保证能源供应安全。
节省人力成本
少人或者无人值守,减少人工统计工作量,降低人力成本。
节能降费
根据用电情况实现“容改需”,降低基本电费;实现调整负载、削峰填谷、无功补偿,节省能源费用。可实现办公节能10%左右,总节能3%左右。
提高设备利用率
监控变配电设备运行状况,降低损耗,保证经济运行。
打破信息孤岛
提供标准的数据接口ERP/MES/MIS/PLC/DCS/SCADA等系统实现对接。
持续增值
实时了解耗能状况,接入电力需求侧管理平台,享受国家补贴,参与碳排放交易,助力碳达峰和碳中和。
6.2 用户收益
企业能源管控平台能满足企业各种用户的不同需求。
对能源主管部门及人员(节能管理)
帮助企业完善能源管理体系,贯彻能源精细化、扁平化管理思路,建立持续改进能效的能管模式和机制,提高能管水平,节能降耗。
对各级用能部门及人员(能源使用部门)
(1)实时监视能源消耗,及时发现问题,减少用能损失;
(2)掌握能耗总量、能耗成本及能耗效率指标数据;
(3)分析用能特点,为优化用能管理提供决策数据;
对能源运维部门及人员(能源供给部门)
(1)帮助建立数据采集网络监控运维,动态监视数据采集状态,确保数据采集正常运行,奠定数据基础。
(2)实时监视能源系统运行状态,异常及时报警,保证生产用能安全,远程自动抄表,降低工作强度,提高工作效率。
对能源统计人员及其他部门
(1)自动生成各类外部单位所需报表,提高数据统计工作效率和准确率。
(2)共享能耗数据,并与其他系统集成。
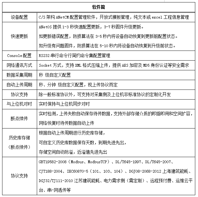
7 产品特点
7.1 导轨式三相电能表ADL400

● 有功精度:0.5S级,无功精度:2级,电压、电流精度:0.2级
● 电压规格:3×100V、 3×380V、3×57.7/100V、3×220/380V
● 电流规格:3×1(6)A,3×10(80)A
● 工作温度:-25℃~+55℃
● 相对湿度:≤95℅(无凝露)
● 通讯:RS485接口,同时支持Modbus、DL/T645规约
● 功能:支持2~31次谐波电压电流、发生时间、4个时区、2个时段表、14个日时段、4个费率上48月/90日历史冻结数据
● 外形尺寸:90*36*65
7.2 电能质量分析仪表APM810

● 有功精度:0.5S级,无功精度:2级,电压、电流精度:0.2级
● 电压规格:3×100V、 3×380V、3×57.7/100V、3×220/380V
● 电流规格:3×1(6)A(经互感器接入),3×10(80)A(直接接入)
● 工作温度:-25℃~+55℃
● 相对湿度:≤95℅(无凝露)
● 通讯:支持2路独立485通讯,Modbus RTU规约/DL/T645-07规约可自适应,两路485可独立设置,亦可使用不同协议;波特率1200bps-19200bps可设,奇偶校验位可设
● 功能:支持1DI1DO;支持有功脉冲输出
● 外形尺寸:126*88*69,标准DIN35导轨安装
7.3 智能远传水表

● 可用电子直读式,具有高清晰液晶显示,直接读取和通信发送。该水表的特点包括:高灵敏度,始动流量小,计量精度高,具备误差自动修正功能;通讯方式:可通过MODBUS-RTU通讯接口进行通信,管理者可对水表各参数进行设置或修改,也可抄回表内的信息以便供管理部门进行统计、监测;断电后数据可保存10年以上;扩展功能:可根据需要扩展远程控制阀门开关功能;耐高温:可在120℃下长期工作,水解稳定;抗腐蚀:抗酸碱腐蚀性强不易被腐蚀,阻燃性能好,环保:水资源免遭二次污染
● 通信规约依照《CJ-T188-2004户用计量仪表数据传输技术条件》或者兼容《DL/T 645-2007》的规约
7.4 电力物联网边缘计算网关




8 结语
安科瑞企业能源管控平台采用自动化、信息化技术和集中管理模式,对企业的生产、输配和消耗环节实行集中扁平化的动态监控和数据化管理,监测企业电、水、燃气、蒸汽及压缩空气等各类能源的消耗情况,通过数据分析、挖掘和趋势分析,帮助企业针对各种能源需求及用能情况、能源质量、产品能源单耗、各工序能耗、重大能耗设备的能源利用情况等进行能耗统计、同环比分析、能源成本分析、用能预测、碳排分析,为企业调整负载、调整负荷率、削峰填谷、无功补偿、更新设备提供基础数据和支持,帮助企业加强能源管理、提高设备运行效率和能源利用效率、保证设备经济运行、挖掘节能潜力,成本低,回收期短,经济效益明显,不仅可以提高企业的核心竞争力,同时是保护环境和社会可持续发展的基础和源泉,响应国家对于节能降耗的政策。
证书报告
