时间:2021-12-08 09:42
人气:
作者:admin
摘要:近年来关于餐饮业油烟超标的投诉逐渐增加,严重影响了人民的日常生活。油烟是指食物烹饪、加工过程中挥发的油脂、有机质及其加热分解或裂解产物。早在2001年国家就发布《GB 18483-2001饮食业油烟排放标准》来对餐饮业油烟排放的浓度提出2mg/m3的要求,然而餐饮业实际排放的油烟浓度是否超标还需要人工到现场进行采样油烟后带回实验室通过红外分光光度法进行测定,耗费的人力物力财力较多,安科瑞根据当前油烟检测的难点痛点研发了油烟浓度在线监控仪,监控仪可以安装于餐饮业油烟排放现场,实时的监测油烟排放浓度,为餐饮油烟治理提供参考和趋势。
关键词:餐饮业;油烟浓度监测;油烟治理设施工况监测。
#01项目概述 #
对市区域内的400家餐饮经营单位及其他有管理需要的餐饮经营单位安装的油烟净化设备污染排放情况进行监测,实现对污染源排污在线实时监控。统一安装油烟在线监测仪,对排放的油烟浓度、风机开关状态、风机电流、净化设备开关状态进行实时监控。
#02 需求分析#
2.1 对市区域内的餐饮经营单位及其他有管理需要的餐饮经营单位安装的油烟净化设备污染排放情况进行监测,实现对污染源排污在线实时监控。统一安装油烟在线监测仪,对排放的油烟浓度、风机开关状态、风机电流、净化设备开关状态进行实时监控。
2.2 在检测设备安装前要对餐饮单位安装的油烟净化设备规范程度进行评价,对于监测过程中的油烟排放超标单位进行检查分析,提供整改建议。
2.3 提供公众监督服务。在安装监测设备的餐饮单位现场明显位置设置二维码。通过扫描现场指定二维码,可以查看该点位相关的油烟净化器设备安装基本情况、实时在线监测数据、历史清洗及运维信息。
2.4 具体餐饮经营单位清单以各镇街实际统计数据为准,各镇街根据实际建设需求,有权调整项目中监测点的数量及位置,中标供应商响应。若根据实际需要,建设总量超过采购数量后增加部分数量(增加的数量按政府采购法相关规定执行),各镇街向中标供应商按单点购买服务价格支付新增数据采集点的费用。
2.5 中标人负责餐饮业油烟在线监测系统项目的运行维护,具体负责本项目建成运行后的运行维护管理,系统升级,SIM流量卡续费,负责项目建成后的餐饮业油烟在线监测云平台、应用系统、数据库、物联网网络服务、油烟在线检测仪等运维管理和相关标准规范的执行工作。餐饮油烟在线监控平台的相关软硬件系统由中标供应商提供,包含在租赁服务费内。
2.6 油烟在线监控平台及油烟在线监控设备日常管理和维护,由中标供应商负责,中标供应商须安排不少于4名专职技术人员(其中至少1名需持有电工证)常驻采购人指定工作地点。
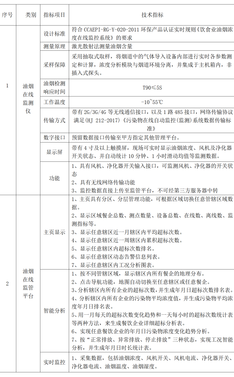
2.7 技术参数要求

#03项目实施方案设计#
针对项目要求,需要配置餐饮油烟在线监测云平台、油烟浓度在线监控仪以及电流互感器,对餐饮油烟排放状况及油烟治理设施的运行工况进行监控。
3.1 油烟监控仪现场安装实施示意图

3.2 配置1:
Acrelcloud-3500餐饮油烟监测云平台,实现对餐饮行业油烟、颗粒物、NMHC以及风机和净化器电流数据的 24 小时实时采集和监控。
3.3 配置2:
ACY100-Z4H1-4G型油烟浓度在线监控仪+AKH-0.66 K-Φ10 60A/20mA 0.5级 10Ω电流互感器,主要用于监测餐饮单位排放的油烟等污染物的实时浓度及油烟净化器和风机的运行电流。


3.4 ACY100-Z4H1-4G型油烟浓度在线监控仪:
激光散射原理:可连续采集并计算单位体积内空气中不同粒径的油烟浓度分布,进而换算成质量浓度;
抽气式采样方式:均匀的采样油烟,保证测量稳定性;
测量数据准确:零点漂移不超过±0.13mg/m3,准确度相对误差应不超过±8百分比,线性误差不超过≤百分之六,重复性百分之一,相关系数0.998;
丰富的模拟量测量:支持4路交流电流测量,可以监测风机和油烟净化器的运行电流;另外支持4路0-20mA模拟量输入,可以扩展接入其他传感器;
开关量输出输入:支持4路开关量输入,检测风机和净化器的开关状态;支持2路开关量输出,可以强制打开净化器;
数字接口:支持4路RS485;
数据导出:支持U盘导出历史数据;
支持远程对监控仪设置服务器地址和端口、上传报文间隔、HJ212-2017协议参数(包括设备标识MN,系统编码ST、污染物编码因子等)、APN参数、告警阈值等参数;
大量数据存储:主控板可以存储1年的油烟、颗粒物和非甲烷总烃的浓度数据,存储时间间隔1分钟;
远程升级:油烟监控仪可通过远程升级程序,方便后期响应新的监控需求。
支持IP65防护等级。

3.5 AKH-0.66 K-Φ10 60A/20mA 0.5级 10Ω电流互感器:
产品外形美观,安装、接线方便,输出为0-20mA电流信号,具有体积小、精度高、带载能力强、安装方便等优点。
#04项目实施#
4.1部分油烟监控仪现场安装图


4.2油烟监测云平台

#05结束语#
餐饮油烟是油烟颗粒物和VOCs混合物,其排放对 PM2.5和臭氧污染均有贡献,加强对餐饮油烟污染的治理已刻不容缓。浙江省某市根据新时期的环保要求,对全市范围内餐饮业单位的油烟排放情况及油烟净化治理设施的运行工况进行在线监控,利用信息化科技手段变被动为主动,运用物联网技术实现监控数据实时采集、传输及存储,并形成餐饮业单位油烟排放报告,实现对油烟排放的24小时不间断监管,变事后处理为事前预防,变末端控制为全过程监管,切实解决餐饮油烟扰民问题。