时间:2022-08-16 15:28
人气:
作者:admin
我们都知道,无论是钕磁铁、环形磁铁还是圆盘磁铁,每块磁铁都有两个极性,即北极和南极。我们也知道磁铁的异极相吸,同极相斥。但是很难说哪个是南极,哪个是北极,所以要检测磁铁的两极,这里我们将构建一个简单的电路。
在这个项目中,我们将使用霍尔传感器和 LED构建一个磁极性检测器。这里使用了两个霍尔效应传感器来检测北极和南极,这些传感器的连接方向是相反的。一个传感器检测北极,另一个传感器检测南极。两个 LED 用于指示磁铁的北极和南极。
所需组件
A3144 霍尔效应传感器 (2)
发光二极管 (2)
7805稳压器
电容器 (0.1µf & 10µf)
10k 电阻 (2)
跳线
面包板
在继续之前,我们将了解霍尔效应和霍尔效应传感器。
什么是霍尔效应?
霍尔效应与磁场中的移动电荷有关。为了以实际的方式理解,将电池连接到导体,如下图(a)所示。电流 (i) 将开始通过导体从电池的正极流向负极。

电子 (e - ) 的流动方向与电流的方向相反,即从电池的负极端子通过导体到电池的正极端子。此时,当我们测量导体之间的电压时,如下图(b)所示,电压为零,即电位差为零。

现在带上磁铁并在导体之间产生磁场,如下图(c)。

在这种情况下,当测量导体两端的电压时,将会产生一些电压。这种产生的电压称为“霍尔电压”,这种现象称为“霍尔效应”。
霍尔效应传感器

霍尔效应传感器是一种用于检测和测量磁场的小型微机电系统 (MEMS) 设备。这些传感器可以检测磁场的变化,如通量、强度和方向。当传感器周围的磁通量密度因磁铁而发生变化时,传感器会检测到它并产生输出电压,并且由于该输出电压,连接到磁铁传感器的 LED 将其状态从低变为高。在这个项目中,我们使用霍尔效应传感器来检测磁铁的北极和南极。
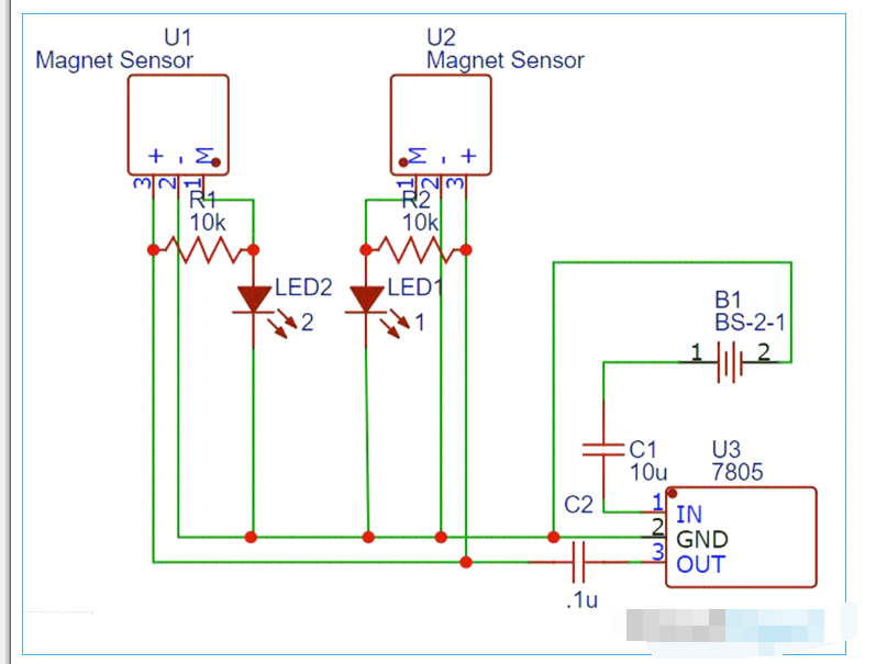
电路原理图
磁极性检测器的电路图如下所示。这里使用两个霍尔效应传感器来检测磁铁的北极和南极。两个 LED 用于指示北极和南极。磁传感器的正极接7805稳压器的OUT引脚,磁传感器的负极接7805稳压器的GND。LED 连接到磁传感器的 OUT 引脚。两个上拉电阻连接在 OUT 引脚和磁性传感器的正极引脚之间。

磁极检测电路的硬件如下所示:

测试磁极检测器
连接电路后,如上图所示,使用 9V 电池为设置供电。最初,LED 将处于高状态。现在将磁铁靠近磁铁传感器,如果将南极靠近红色 LED,它将关闭,如下图所示

如果您将北极靠近绿色 LED 表示它会熄灭:

上一篇:频谱分析仪正在面临哪些问题
下一篇:不同类型磁翻板液位计的具体应用