时间:2022-08-24 16:37
人气:
作者:admin
应用背景
定位转向镜面来获取,追踪,定位(ATP)激光信号,一般用在通信和研究上面。
定位镜面的过程中,可以确保非常高的精度在亚微米弧度的范围内,可使激光准地射到数百公里以外的目标。
解决方案
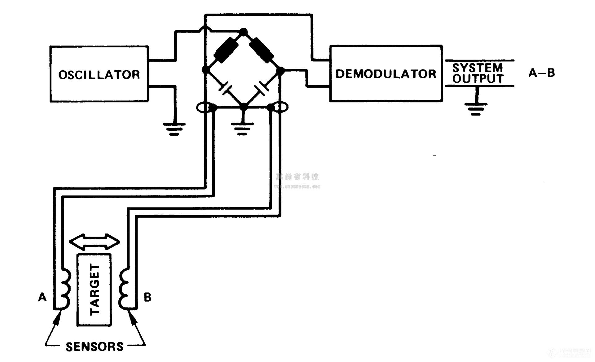
KD5100和DIT5200
四个电涡流传感器探头-一对传感器对应一个轴方向-安装在镜面后面以检测其运动位移(如图1所示)。每个传感器的作用相当于平衡桥路的一条腿,当镜子旋转时,桥便失去平衡,这里传感器提供一个双极性输出电压,这个电压跟镜面的位移成正比。
结论:可以以非常高的分辨率来测量镜面位移。
我们的的优势
选用KD5100/DIT5200测量系统的理由:
非接触:
用电涡流技术,传感器可以在不接触被测目标的情况下进行测量,测量结果精确,可靠性高。
高分辨率:
测量镜面角位移的精确度可达亚微弧度,它仅受限于传感器的安装。
灵活性:
多传感器配置可容纳多种测量范围和其他性能方面的考虑,比如说镜子的尺寸或者位移。
体积小易安装:
KD5100尺寸很小(2.12X2.00X0.75英寸),重量轻(70g)。
用途广泛:
KD5100除了可以用于定位镜面,还可用于通讯卫星的激光夜视镜测距。
纳米级差动电涡流传感器测量原理:
差分测量系统是精密测量技术的重大进步。它们提供出色的分辨率、可重复性和归零精度,用于检测导电目标相对于一对非接触式传感器的对齐/居中位置。
对于差分测量应用,每个通道有两个精确匹配的传感器位于目标的相对两侧或两端。在这种传感器到目标的关系中,当目标远离一个传感器时,它向另一个传感器移动等量。输出为差分和双极。同一电桥的相对腿上的电子匹配传感器提供了卓越的热稳定性。

KD5100纳米级差动电涡流传感器参数:

审核编辑:刘清