时间:2022-08-25 17:22
人气:
作者:admin
电容器似乎一切都很好,直到您到达电源出现故障或拒绝以最佳方式运行的地步。如果问题是噪音,有一个简单的解决方法,你只需添加更多的电容器。但这并不能解决问题。有什么问题?
问题源于一个天真的假设,即电容器(在很大程度上)是“理想的”设备,而事实上,它们不是。这些不良影响是由于称为内部电阻或等效串联电阻 (ESR)的东西。由于其构造中使用的材料,电容器具有有限的内阻。
不同类型的电容器具有不同的 ESR 范围。例如,电解电容器通常比陶瓷电容器具有更高的 ESR。对于许多应用,测量电容器的内阻变得很重要。今天在这篇文章中,我们将构建一个ESR 表,并学习如何 使用 555 定时器 IC 和晶体管来测量电容器的 ESR。
电容器 ESR 测量
一开始,ESR 测量似乎是一项简单的任务。
通过施加恒定电流并测量被测设备两端的电压降,可以轻松确定电阻。
如果我们向电容器施加恒定电流会怎样?电压线性上升并稳定在由电源电压确定的值上,这(对于我们的目的)是无用的。
在这一点上,是时候回到我们在学校学到的东西了——“电容器阻挡直流并通过交流”
在做出一些简化的结论后,我们了解到电容器在高频下基本上是短路的,电容部分在电路中“短路”,所有电压都下降到内阻上。
这种方法的优点是,如果我们知道正在使用的信号源的内阻,我们甚至不需要知道电流,因为现在 ESR 和(源的)内阻形成了一个分压器,比例为电阻是电压降的比率,知道三个我们可以很容易地确定另一个。
示波器用于测量输入端和电容器处的波形。
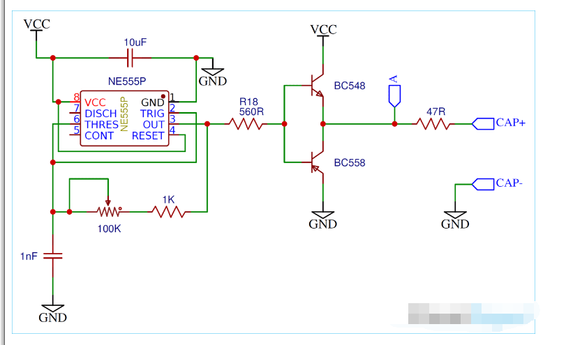
零件清单
对于振荡器:
1. 555定时器——CMOS和双极都可以正常工作,但建议在高频使用CMOS
2. 100K电位器——用于频率调谐
3. 1nF 电容——定时
4. 10uF陶瓷电容-去耦
功率级:
1. BC548 NPN双极晶体管
2. BC558 PNP双极晶体管
关于晶体管选择的快速说明 - 任何具有高增益(300 及以上)和稍大电流(50mA +)的小信号晶体管都可以正常工作。
3. 560Ω基极电阻
4. 47Ω 输出电阻——可以是 10Ω 到 100Ω 之间的任何值。
电路原理图
以下是此ESR 电容测试仪电路的电路图-

该ESR 计电路可分为两部分,555 定时器和输出级。
1. 555 振荡器:
555电路是一种传统的非稳态多谐振荡器,它发出频率为几百千赫兹的方波。在这个频率下,几乎所有的电容器都像短路一样。100K 电位器允许频率调谐,以获得尽可能低的电容电压。
2. 功率级:
这是另一个问题的解决方法。我们可以直接将电容连接到 555 定时器的输出端,但是我们需要准确地知道输出阻抗。
为了消除这种情况,使用了带有串联电阻的推挽输出级。电阻器提供输出阻抗。
这是这个ESR Meter 电路的完整硬件的外观:

计算电容器的 ESR
从分压器方程,我们得出以下公式:
ESR = (V CAP • R OUTPUT ) / (V OUTPUT – V CAP )
其中 ESR 是电容器的内部电阻,V CAP 是电容器两端的信号(在节点 CAP+ 处测量),R OUTPUT是功率级的输出电阻(此处为 47 欧姆),V OUTPUT是输出信号电压,如在电路中的 A 点测量。
使用此电路时,建议将示波器探头设置为 1X 以提高灵敏度并降低带宽以消除一些噪声,以便进行准确的测量。
首先,在阻抗之前的 A 点测量峰峰值电压并记录下来。然后连接电容器。放大直到看到方波。旋转锅直到波形不再变小。
根据电容器的类型,所得波形的峰峰值电压应该在几十或几百毫伏的量级。
示例:测量 100uf 电解电容器的 ESR
这是功率级的原始输出波形:

这是电容器上的电压。注意叠加在信号上的所有噪声——小心测量。

将值代入公式,我们得到 198mΩ 的 ESR。
电容器的 ESR 是设计电源电路时的一个重要参数,这里我们构建了一个基于 555 定时器的简单 ESR 测量装置。
上一篇:示波器的触发模式与使用方法